理财500天亏了7万多!投资者亏“麻”了,理财公司陷资产配置困局
“资管新规”之后,银行理财产品跨越了净值化转型这道门槛,但却迎来了更加严峻的挑战。今年以来,股市、债市出现调整,银行理财产品净值大幅回撤、投资者投诉量激增、赎回潮来袭成为常态。这也着实给投资者一个“惊吓”,有不少投资者直呼被“理财刺客”重伤,买理财买出了股票的感觉。造成“理财刺客”背后的真正原因是什么?有投资者认为是资产配置存在问题,也有投资者认为理财公司客户教育、产品信息披露方面依旧存在不足。
成立至今,理财公司已走过了三年多的发展路程,在净值化转型的要求下,投研能力、风险管理能力、运营管理能力等要求远胜于以往。未来理财公司如何提升投研能力,继续深耕客户,依旧有待观察。
“理财刺客”重伤投资者
“理财504天,我亏了7万多!”几天前,杨诺(化名)将到期的理财产品进行了赎回,投资500余天,本金200万元,不仅没有盈利一分钱,亏损金额竟高达7万元,这样的现状让她无法理解。一直以来,杨诺就是银行理财产品的忠实客户,从最开始接触产品至今,她的理财之路已经走过了三年多的时间。
2018年以前,理财产品是保本保收益的,安全性也高,2018年4月27日“资管新规”发布后,资管行业逐步向“打破刚兑、回归本源”转型,反应到理财产品上来看,产品的收益和亏损都要投资者自行承担。虽然这对习惯了“保本保收益”的投资者而言需要适应,但在初入理财市场时,杨诺就深知了理财市场的全新变化,做好了风险自担的准备。

图片来源:壹图网
不过,让她万万没有想到的是,投资一年多以来,亏损的金额已远超她的心理准备。造成投资者亏损的原因是什么?为何亏损金额如此高?北京商报记者通过调查还原了事件的整个过程。
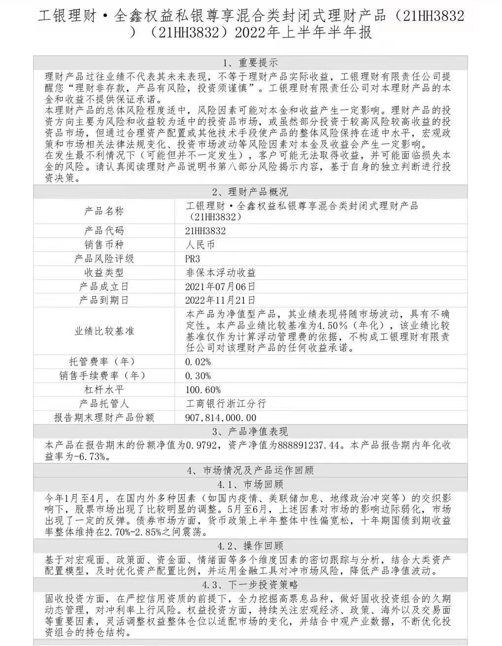
2021年7月,杨诺在客户经理的推荐下,购买了来自工银理财发行的一款名为“工银理财·全鑫权益私银尊享混合类封闭式理财产品(21HH3832)”(以下简称“21HH3832”),该产品风险评级为PR3级,收益类型为非保本浮动收益,产品成立日为2021年7月6日,产品到期日为2022年11月21日。

图片来源:投资者供图
投资者提供的“21HH3832”2022年上半年半年报数据显示,该产品在报告期末的份额净值为0.9792,资产净值为888891237.44,报告期内年化收益率为-6.73%。对收益表现不佳的原因,在市场情况及产品运作回顾中,工银理财也做出了解释,该公司表示,今年1-4月,在国内外多种因素(如国内疫情、美联储加息、地缘政治冲突等)的交织影响下,股票市场出现了比较明显的调整。5-6月,上述因素对市场的影响边际弱化,市场出现了一定的反弹。债券市场方面,货币政策上半年整体中性偏宽松,十年期国债到期收益率整体维持在2.70%-2.85%之间震荡。
“基于对宏观面、政策面、资金面、情绪面等多个维度因素的密切跟踪与分析,结合大类资产配置模型,及时优化资产配置比例,并运用金融工具对冲市场风险,降低产品净值波动。”工银理财称。
谈及理财产品出现亏损,零壹研究院院长于百程在接受北京商报记者采访时指出,净值型理财产品是以净值形式展示的浮动收益型理财产品,产品所投资产以公允价值计量净值。银行理财产品在净值化转型之后,今年碰上股债双杀,产品净值出现大面积破净,这在以往的银行理财领域却未发生过,引发了投资者的担心、失望、质疑甚至是投诉和纠纷。
不过,对理财公司的说法,杨诺表示不认可,她认为,造成理财产品出现较大幅度亏损的原因是理财公司资产配置能力不佳。
资产配置引争议
要探究“理财刺客”背后的真相,就要先了解何为权益类资产。权益类资产包括股票、股票型开放式基金、阳光私募产品、股指期货等,其中,最为典型的权益资产是普通股和基金。
而杨诺购买的“21HH3832”产品投向中也配置了权益类资产。该产品合同信息显示,“21HH3832”权益类资产主要为股票型基金、ETF、其他公募基金类以及其他符合监管要求的权益类资产,投资占比为0%-35%。

图片来源:投资者供图
“21HH3832”2021年四季报数据显示,该产品的资产种类主要有固定收益类、权益类、商品及金融衍生品类、基金类四种,其中固定收益类占比55.17%、权益类占比为5.94%,主要投向为股票类资产、商品及金融衍生品类占比为0.01%,公募基金占比为38.87%。
杨诺认为,理财公司资产配置能力不足,长期持有表现不佳的资管计划,直接导致理财产品出现了亏损。信披信息显示,“21HH3832”产品投资资产明细主要为:招商资管恒利1号集合资产管理计划、中金增利1号集合资产管理计划、中信贵宾7号-工行、申万宏源万利增享1号集合资产管理计划、活期存款。截至2021年四季度,前两项资产管理计划投资占比分别为54.53%、26.3%。

图片来源:投资者供图
“中金增利1号集合资产管理计划市场表现并不好,理财公司为什么要长期大比例持有这样糟糕表现的产品?为什么没有及时调整投资策略?”杨诺质疑称。

图片来源:私募排排网
私募排排网数据显示,中金增利1号集合资产管理计划于2019年7月5日成立,成立以来收益率为8.21%,今年以来(截至11月30日),收益率为-11.03%,在3463只产品中排名末尾,为3325名。
“在咨询产品的时候,我向客户经理明确表达,谢绝购买预期收益高但风险也较高的中金等产品。客户经理听了我的需求,向我推介了‘21HH3832’。因为只奔着银行自营理财产品去,结果,还是发现被推介购买的‘21HH3832’中,除了不到5%的活期存款,余下的大比例的资管计划,都不是银行理财公司自主自营的。”杨诺回忆称。
针对“21HH3832”底层资产配置、长期投资“中金增利1号集合资产管理计划”的原因以及未来如何防范私募或资管计划中存在的一些风险,北京商报记者向工银理财发送采访提纲,截至发稿,并未得到回复。对此,有工商银行相关客户经理表示,“该产品固收方面的配置主要配置了非标资产、高等级信用债、永续债等稳健型资产,在权益方面底层投向主要是指数型ETF包括沪深300、500等宽基指数,另外做了一些指数增强的举措,主要配置了价值精选类的指数ETF,如红利指数ETF,从投向上看是相对稳健类资产”。
一位知情人士表示,一般理财公司会设置SPV(特殊目的的载体),以SPV为载体投向各类债券、资产管理计划,这样操作的原因是单独管理产品的难度非常大,客户赎回后还要反复进行操作,设置SPV就比较简单,一来是集中度不会超标,二来也能有效解决流动赎回问题,产品收益表现比较稳定,这也是行业内常见的操作。不过,该人士也提出,目前理财公司投研能力不足确实是一个较大的问题,从投资方面来看,银行理财对债市投资比较有经验,但权益类依旧是短板,产品在风控上的能力较差,其实处于“空白地带”。

在于百程看来,“在理财产品破净的诸多争议中,很多问题被暴露出来,有些是市场客观原因,有些是投研能力和产品设计问题,还有些是营销适当性和规范、信息披露的问题。银行在做产品差异化,特别是推出风险较高类产品时,要稳健而行。银行的净值化理财不像公募基金等,已经历了很长时间的投资者教育、市场考验和投研能力的积累,因此,在风险产品创新层面,需要做充分的准备”。
投研水平依旧不足
从获批至开业,理财公司已经走过了三年多的发展历程。作为资管市场的“生力军”,当前,理财公司尚处于探索时期,在投研、运营管理以及与母行的协调配合等方面面临着众多的问题,权益类资产的投研能力和大类资产配置能力也亟须提高。
在理财公司开业初期,一般将固定收益类产品作为当时的发行主流,但随着“资管新规”以来存量理财压缩,出于稳住规模、对冲单一市场下跌风险的考虑,以及满足高风险客户的理财需求,银行理财权益市场的投资价值不断显现,理财公司对权益类资产配置的重视程度也越来越高。北京商报记者调查发现,在权益类理财产品配置方面,部分理财公司也倾向于将优先股作为权益底仓、再配各类公募基金获取低波动率、稳健收益,自主自营的产品配置较为稀缺。
普益标准研究员黄晓旭指出,公募基金、券商资管、保险资管已经形成了较为完善且特色的投研体系,在投研体系、人员配置、投资策略、投资制度、研究支持等方面都优势明显。相较于其他市场化的资产管理机构,银行的渠道优势不足以支撑其在资管市场上的地位。例如,银行理财的投研实力长于债券投资和非标投资,短于其他类型的资产投资,特别体现在权益类资产上。

黄晓旭进一步指出,银行理财的投研模式因受到之前信贷利差思维的影响,导致银行内部投资与研究部门相对独立,难以协调统一。置身于投资之外的研究未能实现借鉴和指导作用;相对地,投资团队缺乏研究氛围,整体未发挥出良好的投研一体效应。而其他资管机构已经形成了相对严格的制度,定期汇报与交流研究成果。
在展业过程中,因投研能力不足产生亏损的情况也时有发生。一位相关人士透露,“今年年初,我们公司配置了一些权益类资产,导致理财产品这一年的业绩表现都不太好,因为今年年初股票的表现一直处于高位,建仓的时间点也处于高位,所以导致产品出现了亏损,也出现了客户投诉的情况”。
光大银行金融市场部宏观研究员周茂华强调,理财产品底层资产配置多元化主要满足不同投资者风险和收益偏好,随着权益类市场高质量发展,理财公司投研能力提升,权益类资产配置占比还有较大空间。未来理财公司需要加强投研能力建设,提升潜在风险预判。
“做好权益类资产配置需要理财公司具备较高的投研能力。”一位理财公司人士提醒称,例如提升对于市场走势的判断;风险控制能力能够合理地控制回撤以及大类资产配置的能力。
在融360数字科技研究院分析师刘银平看来,理财公司需要继续提升投研水平,挖掘优质资产并精细化管理资产组合。同时,加强风险保障机制,防止产品净值大幅波动;另一方面要完善信息披露,让客户全面了解产品的各项信息,在权益投资方面应放缓步伐,稳打稳扎。
投资者教育任重道远
在投研能力依旧有待提升的背景下,经过了一系列市场波动,未来理财产品资产配置如何做?权益占比提升的想法是否可行?
“从本质上来讲,未来资产管理产品会呈现形态逐步一致的情况。”一位理财公司相关人士在接受北京商报记者采访时表示,对于权益类资产而言,需要防范信用风险和市场风险。同时还需要关注产品风险等级,不要超越自身风险承受能力。
另一位理财公司人士则对提升权益类资产占比信心满满,在他看来,提高权益投资可能会成为一个趋势,首先权益投资可以对冲市场波动,其次,权益投资长期来看收益较为丰厚,资产管理机构未来的发展方向应该是多资产、多品种,不能仅限于债券投资。
从第三方机构监测数据来看,权益类理财产品的表现的确亮眼。据普益标准监测数据显示,全市场权益类银行理财产品近1个月区间收益率为-2.28%,近6个月区间收益率为0.27%。从不同机构类型来看,近6个月区间收益率最高是全国性理财公司,为3.06%,远高于全市场权益类银行理财产品的平均收益水平,与权益类公募基金对比则具有更为显著的长期收益优势。
但不可否认的是,与债券等底层资产相比,权益类资产波动性较强,在市场波动时净值浮动也较大,因此投资者对权益类资产的接受度普遍不高,投资者教育做得也不够“扎实”。在调查过程中北京商报记者注意到,理财经理在初次接触投资者时,并不会主动推荐配置权益类资产,更偏爱推荐固定收益类理财产品。“权益类资产配置的理财产品通常只推荐风险承受能力较高的客户,一般只在客户有意愿的时候进行推荐。”一位银行理财经理说道。
刘银平直言,之前理财公司对投资者的教育较为浅显,主要讲净值型理财产品收益波动的原因以及建议投资者长期持有,但并没有详细讲解理财产品的资产配置情况,这就导致部分投资者对理财产品的了解不够全面,产品净值上升时期问题不大,一旦产品净值下跌,投资者与理财公司之间容易产生矛盾与纠纷。所以,理财公司在产品宣传、信息披露、资产配置等方面需要更加深入、细致的讲解,投资者购买理财产品尤其是中高风险产品时,理财公司要充分披露产品风险,向投资者推荐风险匹配的理财产品。
“理财公司要想以良好的投资业绩吸引投资者的关注,形成差异化竞争优势,权益类资产投资非常重要,只不过资管新规元年碰上股市低迷期,导致投资者在还没准备充分的情况下就买到了净值波动较大的理财产品,对部分投资者造成负面影响。” 刘银平进一步表示,由于理财产品的投资者整体风险承受能力偏低,理财公司需要根据市场情况调整资产配置情况。
北京商报记者 宋亦桐