张掖人才网最新招聘(张掖人才网(钟点工))
张掖人才网最新招聘求职、房屋租售、顺风车、二手买卖、吃喝玩乐、衣食住行、公益信息等应有尽有!百度贴吧、优吧、今日头条搜索“张掖人才网”即可免费注册!我们将竭诚为您服务!欢迎广大用人单位和有志之士前来应聘!详细信息请登录张掖人才网查询!祝您一臂之力!成功就业!阖家幸福!万意!1、本次招聘不收取任何费用,报名时间截止到2017年3月31日。凡未按时参加面试的考生视为自动放弃,不予录用。
张掖交通建设投资有限责任公司成立于2015年6月,是隶属张掖市 *** 国资委监管的国有控股企业,也是张掖市公路交通建设领域骨干企业。公司注册资金3.5亿元,主要从事交通建设、试验检测、公共交通、公路运营、物资供应、油品销售、物流运输、能源开发、新能源利用等多个行业领域,初步实现了集团化、多元化运营目标。截至目前,公司资产总额达120多亿元。
根据公司LNG储备中心项目运营发展需要,决定面向社会公开招聘一批专业技术人才,现将有关事项公告如下:
招聘岗位及数量
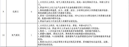
本次面向社会计划招聘专业技术人才40名,具体招聘岗位和招聘条件详见《张掖交 *** 司LNG储备中心项目人才招聘计划表》(附件1)。
招聘基础条件
1.拥护中国 *** 的领导,坚持党的路线、方针、政策,具有良好的政治素质和思想道德。
2.具有正常履行岗位职责的身体条件、专业条件及选拔岗位所要求的其他资格条件。
3.无违法违纪、失信惩戒记录等法律法规规定不得聘用的情形。
招聘流程
(一)报名
应聘者一律采取网上报名的方式投递简历,不接受现场报名。报名截止2022年3月15日18:00。报名人员填写《张掖交通建设投资有限责任公司应聘登记表》(附件2,Excel电子版、打印签字版扫描件同步提交),同时提供身份证、学历证明、职业资格证书等相关证明资料扫描件,打包发送至报名邮箱:3443365894@qq.com。资料包严格按照“姓名+应聘岗位+学历+专业”格式命名。不符合简历投递要求的视为无效简历,简历投递一次即可,请勿重复投递。
(二)资格审查
资格审核时需提供相关岗位要求的证明材料,应聘人员提交的信息和提供的报名资料必须真实有效。报名截止后,通过资格审查的人员,公司将在3-5个工作日内以 *** 或短信方式通知进入面试环节的应聘人员。逾期未接到通知者即为淘汰。
(三)笔试
由公司组织应聘人员进行笔试,主要考察应聘者的专业基础知识。笔试合格人员,另行通知面试时间。
(四)面试
由公司组织面试考察小组进行面试,主要考察应聘者的专业能力和综合素质。
(五)体检、公示
面试考核合格人员,经公司党委会议研究确定拟录用人员,并组织体检。体检合格者公示5个工作日。体检、公示不合格者取消录用资格。
(六)办理入职
拟录用人员经公示无异议后,按相关规定办理入职手续。逾期不能报到的,公司有权不予保留聘用资格。
报名咨询
本公告未尽事宜由张掖交通建设投资有限责任公司人力资源部负责解释,报名者可拨打 *** 咨询相关事宜。
联系人:卢 峰
办公 *** :0936-8866638
地址:甘肃省张掖市甘州区民主东街321号张掖交通建设投资有限责任公司人力资源部(405室)
1.张掖交 *** 司LNG储备中心项目人才招聘计划表
2.张掖交通建设投资有限责任公司应聘登记表


张掖交通建设投资有限责任公司
2022年2月28日
阅读原文:
(来源:甘肃人才网)