香雪制药股票股吧(300147香雪制药股票)
香雪制药股票股吧,这家公司的名字叫香雪制药。在中国医药行业,有一个很有名的企业,那就是恒瑞医药。而香雪制药就是恒瑞医药的子公司。这家公司的业绩非常好,每年的净利润都在百亿以上。但是,这家公司的市值却不是很高,只有300多亿。那么,为什么这家公司的市值这么低呢?主要原因有两个。第一个原因是因为这家公司的业务比较单一,只有房地产开发和物业管理两个行业。
记者 | 张艺 马一苇
编辑
香雪制药(300147.SZ)与华晟基金、华元公司的重大诉讼有了一审判决结果。
9月8日晚,香雪制药公告,公司近日收到广州市中级人民法院的《民事判决书》。一审结果显示,法院判决公司向华晟基金、华元公司返还6970万元及支付2588万元违约金,并支持了公司要求华元公司返还广州香雪健康产业投资有限公司1%的股权,华晟基金、华元公司解除对广州香雪健康产业投资有限公司印章、证照的共管等部分反诉请求。
这一判决结果对本已深陷泥潭的香雪制药来说无异于雪上加霜。香雪制药已连续一年半出现巨额亏损,2021年亏损6.88亿元,2022年上半年再亏1.70亿元。
香雪制药正面临诸多利空。第三方信用评级机构下调公司评级,认为其盈利能力弱,并多次指出公司存在减值风险、债务风险、诉讼风险等多重风险。实控人债务危机,正加速减持香雪制药;董监高们也纷纷提出减持计划。
12起诉讼案涉案金额超6亿元
根据一年前华晟基金、华元公司的诉讼请求,香雪制药赔偿华晟基金经济损失约3亿元,公司向华元公司赔付8718.73万元等7项诉讼请求,起诉时暂合计金额为3.88亿元。因此,判决结果并非最坏的情况。
公告中,香雪制药表示,该诉讼事项目前对公司生产经营和财务状况不产生重大影响,对2022年经营业绩的影响以年度审计结果为准。同时,一审判决结果,如任何一方当事人提起上诉,判决将不生效。
虽然此次诉讼告一段落,但香雪制药涉及的重大诉讼颇多。麻烦远没有结束。
2022年半年报显示,香雪制药及子公司金额较大的诉讼有四起,除本次近3亿的重大诉讼外,另三起分别为:
康享有限公司因广东启德酒店有限公司的投资权益受损,对公司提起诉讼,涉案金额3亿元,法院一审判决公司胜诉,康享有限公司已上诉,目前在法院审理中。
公司及子公司香岚健康与广州高新区融资租赁有限公司的融资租赁合同纠纷,其对公司及子公司香岚健康提起诉讼,涉案金额1.23亿元,目前在法院一审中,未有判决。
公司与广州高新区投资集团有限公司产生合同纠纷,其对公司提起仲裁申请,涉案金额2.8亿元,目前广州仲裁委员会未开庭;公司与广州高新区投资集团有限公司产生股权 *** 纠纷,其对公司提起诉讼,涉案金额3.4亿元,目前法院一审未开庭。
这一现象已被交易所多次关注。8月12日,香雪制药收到深交所下发的监管函,因诉讼、仲裁事项累计涉案金额达到信息披露标准,但公司未就相关事项及时履行信息披露义务,公司上述行为违反相关规定。
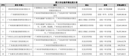
8月25日香雪制药累计新增诉讼公告显示,除已经披露的诉讼事项外,公司及子公司连续十二个月内新增的作为被告的诉讼事项涉案金额合计6.40亿元,占最近一期经审计净资产21.72%。累计诉讼案件共12起。

12起案件中,除香雪制药与华晟基金、华元公司的诉讼案件已于近日获得一审判决,公司涉及的其他诉讼案件仍有许多进展为未开庭、未判决状态。
因涉及的诉讼纠纷,导致香雪制药及子公司的基本银行账户冻结,被冻结基本银行账户的余额合计763.59万元。
香雪制药表示,诉讼事项虽对公司生产经营未造成重大影响,但给公司声誉、形象等带来了负面的影响。
长期信用评级下调至负面
基本面上,香雪制药乏善可陈。
香雪制药以中药制造为主营业务,主要产品有抗病毒口服液、橘红系列、板蓝根颗粒、中药饮片、白云医用胶、高迅医用导管等。
2022年上半年公司实现营业收入11.91亿元,较上年同期减少22.44%;实现归属于上市公司股东的净利润亏损1.70亿元。
香雪制药在半年报中对此解释,受疫情反复及管控措施、叠加行业政策的深入实施等综合因素影响,公司销售未达预期。
信用评级机构已下调香雪制药主体评级。6月22日联合资信评估股份有限公司出具信用评级公告,将香雪制药主体长期信用等级由A+下调为A-,评级展望由“稳定”降为“负面”。
联合资信给出的理由是,香雪制药主营业务盈利能力弱;公司仍存在资产减值损失及商誉减值风险;公司大股东对公司股权的质押比例非常高;公司偿债压力大,资金情况紧张;公司存在对外担保及重大诉讼可能带来的负债风险等。
对于半年报,联合资信9月8日再给出关注报告强调,香雪制药半年度经营业绩亏损,处置子公司在为公司带来一定现金流的同时,需关注合并范围变化对公司经营的影响,并再次提及重大诉讼可能为公司带来的或有负债影响。
值得注意的是,香雪制药控股股东正持续减持公司股份。
2020年第三季度起,控股股东广州市昆仑投资有限公司(下称昆仑投资)开启减持之路,至今已连续减持香雪制药8个季度。
昆仑投资持股比例已由此前的34.24%降至2022年8月5日的24.66%。且目前仍在实控人的减持窗口期。
2022半年报显示,昆仑投资累计质押香雪制药股份占其持有股份的96.67%,占公司总股本的23.93%,质押用于其经营需求、偿还银行借款。
同时,香雪制药还在一众高管及前高管的减持窗口期。公司董事黄滨(时任)、董事徐力;监事黄伟华、莫子瑜;高管刘艳(时任)、卢锋、曾仑、康志英、刘国宏(时任)减持计划时间均未到期。
二级市场上,香雪制药股价低迷,9月9日微涨0.75%,收于5.35元/股,年内跌幅超33%。
控股股东都已自身难保,香雪制药如何才能渡过危机。