考研数学一二三有啥区别(考研数一数二的区别是什么)
考研数学一二三有啥区别(考研数一数二的区别是什么)
对于刚开始准备考研的考生来说,关于考研选择什么专业要不要考数学,考数学几都是需要提前做好功课的哦
考研数学分为数学一、数学二、数学三、数学(农)和招生单位自命题理学数学。准备考研的你在初试时考哪一类?这与报考专业紧密相关,本文就为小伙伴们揭晓其中的关联
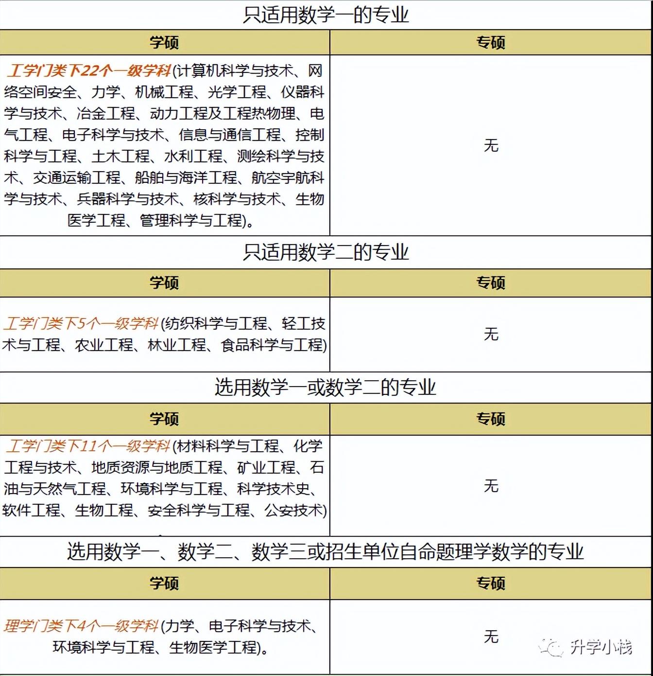
01数一数二数三各自适用的专业
02数一数二数三考试内容
1、适用专业


2、考试范围
三类数学试卷最大的区别在对于知识面的要求上:
数学一最广,数学三其次,数学二最低
具体考试内容:
数学一:
①高等数学(函数、极限、连续、一元函数微积分学、向量代数与空间解析几何、多元函数的微积分学、无穷级数、常微分方程);
②线性代数(行列式、矩阵、向量、线性方程组、矩阵的特征值和特征向量、二次型);
③概率论与数理统计(随机事件和概率、随机变量及其概率分布、二维随机变量及其概率分布、随机变量的数字特征、大数定律和中心极限定理、数理统计的基本概念、参数估计、假设检验)。
数学二:
①高等数学(函数、极限、连续、一元函数微积分学、常微分方程);
②线性代数(行列式、矩阵、向量、线性方程组、矩阵的特征值和特征向量)。
数学三:
①微积分(函数、极限、连续、一元函数微积分学、多元函数微积分学、无穷级数、常微分方程与差分方程);
②线性代数(行列式、矩阵、向量、线性方程组、矩阵的特征值和特征向量、二次型);
③概率论与数理统计(随机事件和概率、随机变量及其概率分布、随机变量的联合概率分布、随机变量的数字特征、大数定律和中心极限定理、数理统计的基本概念、参数估计、假设检验)。
标签:
154
猪大油怎样炼(猪大油怎么炼最好出油量多) 大家好,我是第一美食的阿飞,关注阿飞,有更多的家常美食供大家参考。 今天为大家分享一个家常炼制猪油的方法,生活中猪油的用途...
280
天然气表连续滴滴响是咋了(天然气表滴滴响是咋了) 今天一大早就被家里的滴滴声给吵醒了,我立马穿着睡衣从床上爬了起来,把家里的各个地方都转了一遍,打开橱柜门才发现原来...
136
个人对公司建议和意见范文(个人对公司建议怎么写) 个人想法 今年公司的年会主题是“活着”,也许是是想警醒大家怎样活得更有质量,虽然现在不是战争年代,要去和敌人火拼,...
152
lol手游小鱼人天赋出装(lols8小鱼人符文天赋) 小鱼人这个英雄对线并不强势,对线一些有护盾、恢复或者消耗能力强的英雄都比较吃亏,对一些近战中单倒是能够略微占点便宜。而小...
197
殖民地和半殖民地是啥意思(什么是殖民地) 简单地说,殖民地是指领土被非法侵占、主权丧失的情况;而半殖民地则是指领土虽被非法侵占,但主权未完全丧失,而治权被强行租借的...
129
为什么交房后两年才得房产证(房产证为啥交房两年后才下来) 许多购房者到房地产开发商售楼处与置业顾问签订《商品房买卖合同》,付完首付款,并且合同实行网签和备案,房子从...
202
iphone屏幕触摸不灵敏(iphone屏幕触摸不灵是哪里坏了) 苹果手机屏幕失灵乱跳乱点怎么解决? 苹果手机屏幕如果出现屏幕失灵、屏幕自己乱跳、点这里跳哪里的情况,一般都是有三种...
140
中国长庆油田在什么地方(长庆油田在哪里) 石油是“黑金”、“血液”,这是人们对于石油的比喻,说明它非常的珍贵。 曾经世界上的国家对石油进行多方面的斗争,导致石油曾经...
104
天秤男心动的女生(天秤男对待爱上的女人) 天秤座是一个非常注重平衡和公正的星座,他们在爱情中也是如此。他们不喜欢过于热烈的爱情,更喜欢一种平淡而稳定的感情。对于天秤...
70
如何挑选好的乒乓球拍(乒乓球拍怎么选) 乒乓球拍可以笼统分为底板和胶皮两部分。当我们讨论一个乒乓球拍好坏的时候,有以下几点作为主要考察因素; 第一,球拍的弹性;一个...
214
苹果手机微信分身术怎么弄的(苹果手机微信分身怎么弄) 说到微信我们的第一反应就是很普遍的社交软件,对于现在90或者00后上班族都有两个或者两个以上的微信,其中两个微信必...
267
whoo后五大系列和适合年龄段(whoo后五大系列介绍) 23年4月,韩国高端护肤奢品Whoo后以内外兼修之姿,携天率丹和率提拉系列开启升级焕新之旅,以全新设计美学焕然诠释宫廷经典与优...
206
小米用骁龙865处理器的手机有哪些(小米865处理器有什么手机) 盘点搭载骁龙865的手机「小米系」 【1】小米 10 骁龙865+LPDDR 5+UFS 3.0。 6.67英寸 90Hz 三星/华星光电 AMOLED柔性曲面屏。 47...
159
柯尔鸭 成年(小鸭子认主人吗是什么品种) 禽医静心谈柯尔鸭怎么养柯尔鸭好养吗 柯尔鸭相较于其他宠物来说,饲养难度还是比较大一些的。比如: 1.孵化 在孵化前要注意消毒,孵化...
267
和谐号发展史(和谐号是动车还是高铁) 中国铁路高速动车组:简称“中国铁路高速” ,CRH(China Railway High-speed)是英文缩写。 名称含义 CRH简称包含了四层意思: 1、代表中国铁路,体...
160
海上日出这篇课文描写了海上日出的(海上日出主要内容是什么) 《海上日出》是四年级语文下册部编教材第五单元第十六课。 《海上日出》记叙了作者坐船在海上观看日出的情景,...
117
王昌龄七绝边塞诗的特点(七绝圣手是指哪位诗人) 西宫春怨 唐?王昌龄 西宫夜静百花香,欲卷珠帘春恨长。 斜抱云和深见月,朦胧树色隐昭阳。 王昌龄是盛唐著名的边塞诗人,有“...
152
女的出轨一次会收心吗(女人一次出轨等于终身出轨吗) 这婚姻当中最害怕的事情就是背叛了,因为这是一个不可磨灭,让两人之间发生巨大裂缝的一个开始,如果有这样的事情发生,...
191
山西省的5A景区八泉峡美在哪里(八泉峡在什么地方) 八泉峡,太行第一雄峡,中国十大最美峡谷,美在哪里? 八泉峡,是山西省的5A景区之一,位置在山西省长治壶关县太行山大峡谷,...
103
葡萄酒有超过16度的吗(红酒最高有多少度数) 酒,现在已成为人们日常生活中不可缺少的“酒精”饮料。酒不只是中国人的专利,世界各民族几乎都有饮酒的习惯,因为 酒不但能够为...