成都名校剖析 - 五朵金花之一盐道街小学
小编今天要介绍的就是成都市”五朵金花“之一的盐道街小学,自1919年创办以来,盐道街小学目前已经成为了拥有8个校区的“成都市盐道街小学教育集团”。
集团现已形成了“总部+东区+分校”的“链状”办学模式,使集团学校的覆盖范围从市中心(总部),扩展到了二环路附近(东区),进而延伸到了三环路外(得胜分校、卓锦分校),学生总数已超过5000名。
家族成员
成都盐道街小学本部
盐道街小学通桂校区
盐道街小学528校区
成都盐道街小学东区分校
成都盐道街小学卓锦分校
成都盐道街小学得胜分校
成都盐道街小学锦馨分校
盐道街小学东湖分校
学校分布

成都盐道街小学本部
盐道校区:成都市锦江区盐道街2号
电话:028-86723116
盐道街小学通桂校区
通桂校区:成都市锦江区通桂路68号
电话:028-86008945
盐道街小学528校区
528校区:成都市锦江区喜树街669号
电话:028-84673299
成都盐道街小学东区分校
成都市盐道街小学(东区)
地址:成都市莲花南路10号
成都盐道街小学卓锦分校
成都市盐道街小学卓锦分校
地址:成都市锦江区成龙大道一段9号
成都盐道街小学得胜分校
成都市盐道街小学得胜分校
地址:成都市仁居路19号
成都盐道街小学锦馨分校
成都市盐道街小学锦馨分校
地址:成都市锦江区榕声路166号
盐道街小学东湖分校
成都市盐道街小学东湖分校
地址:成都市锦丽路270号
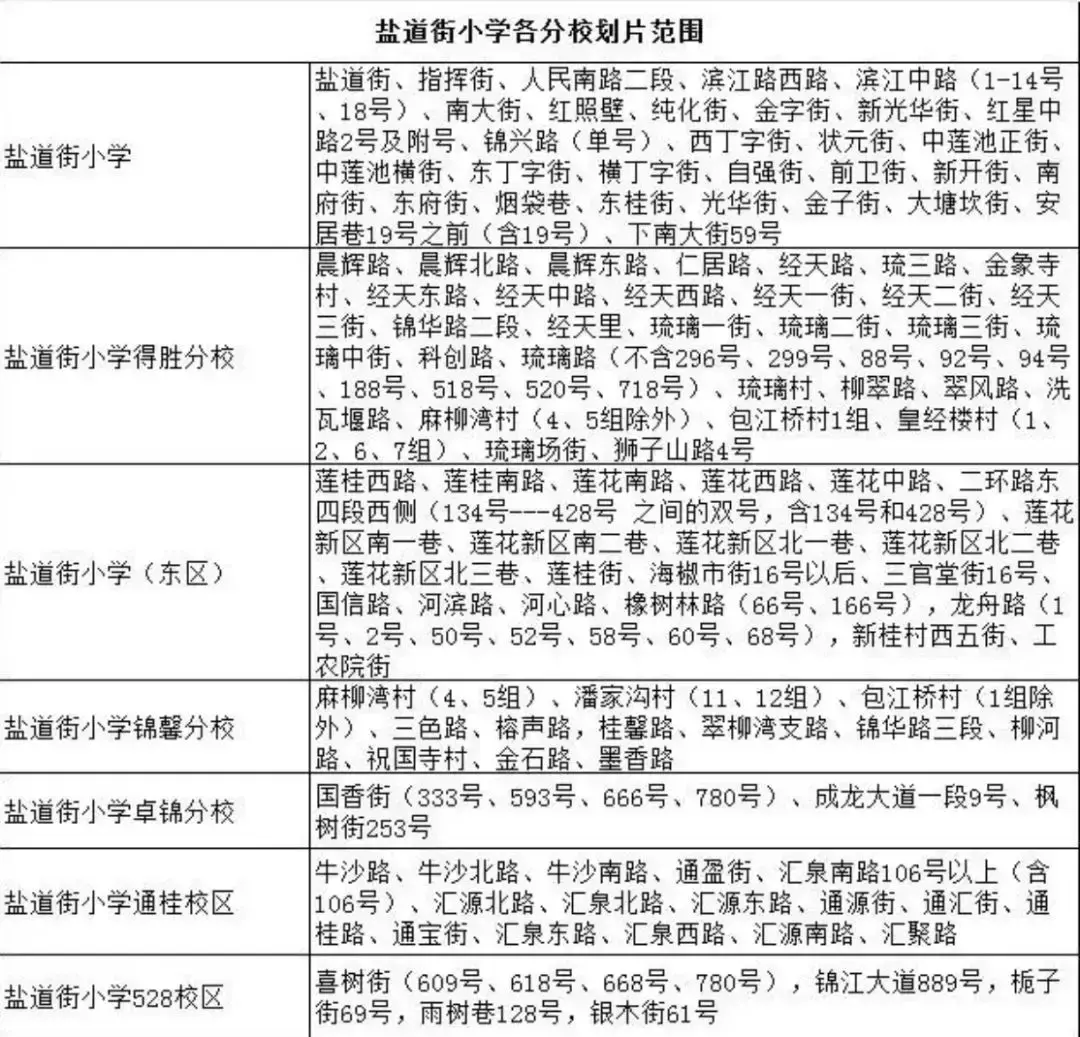
划片范围


对口情况

摇号率

学校介绍
盐道街小学(本部)

成都市盐道街小学创办于1919年,是省、市校风示范学校。学校先后被评为全国现代教育技术实验学校、四川省文明单位、四川省百所艺术教育特色学校等多项称号,被首批授予成都市义务教育示范学校。
择校费:10万
家长评价
1.学生压力会不会很大?
答:我自己觉得没有太大的压力,平时会陪伴孩子一起做作业,但是我从来不盯着他做,就是做完了给我检查,孩子也比较听话吧,所以压力到没有怎么觉得哈。
2.盐道街小学今年对口有哪些哦,比例多少呢?
答:盐道街对口中学一般都是不会变的,看了一下今年的大概就是盐道街中学、七中育才水井坊校区、汇源校区、田家炳中学、十七中。师大附中,一般读田家炳的不多哈。
3.盐道街小学的学校环境怎么样呢?
答:老师非常负责,我很喜欢我娃的老师,非常注重培养习惯,经常会在群里发一些育儿知识,帮助家长成长。还要求孩子们对于书包分类整理。不同学科用不同的文件袋装好。定期举行一些小比赛,培养孩子的自理能力。上课上的也不错。
4.还有周围的环境如何呢?
答:盐小软硬件都不错,周围环境也简单安静。
5.盐道街有外教课吗?重视英语教学吗?一年级英语课需要一开始就阅读长句子不?最重要的,需要上学前班不?
答:没有专门的外教,但是偶尔应该是过来交换的老师会教学,上不上学前班家长自己根据孩子的情况决定哈,我当时是暑假让他学习了一下。
6.想问下关于学校的食堂,不知道学校的食堂怎么样,每顿饭大概多少钱,都有些什么菜呢,最害怕孩子在学校难吃?
答:学校伙食不错,是华西营养师配置的,我家娃娃挺喜欢吃的。
7.盐道街小学作业多吗?偏素质还是应试?需要家长参与多吗?
答:作业量还好,寒暑假基本没作业,跟泡小比起来简直太幸福了,可能每个班的情况也会不一样。
其实学校如果抓得紧,以后对孩子应付考试是好的,而且家长在外面花费的精力相对好一些,有些太过于素质教育的学校,想必家长在外面花费的精力不少,我是觉得盐道街挺好的。
8.社团活动能介绍下不?
答:社团活动我了解到的有围棋、象棋、演讲、声乐等等哈。
盐道街小学东区

成都市盐道街小学(东区)是锦江区优质教育链式发展中成长起来的一所新优质学校。学校自2004年挂牌成为成都市盐道街小学的第一所链点学校以来,经历十多年的品质办学探索,已经逐步成为锦江区内口碑良好、质量优质、社会美誉度高的小区配套小学。
家长评价
1、这个学校在锦江区是比较后起的一所小学,硬件还不错。前身是莲花村小学,现在的师资力量只能说一般。在锦江区这所学校算中等偏上吧,但在大成都来看,就中等偏下了。去年小学摇号,十七中、田家炳的比较多,也有七中学道街,当然还有直升盐道街中学的。楼主综合下需求,慎重选择嘛。
2、那里的老师挺优秀的,有全国特级教师。
3、这个学校还需努力才行,特别要注重对年轻教师的培训,提高教学质量!
4、东区在其他几个分校当中算是最好的了吧,师资相对而言也更好一些。
盐道街小学东湖校区

学校始建于1958年。前身为专汽厂子弟校,2004年学校改制更名为成都市东湖小学。2017年学校整体搬迁至现址——成都市锦丽路270号,更名为成都市盐道街小学东湖分校。学校占地9280平方米,建筑面积达13000平方米,教育教学硬件配置一流。
家长评价
1、因为以前的东湖小学村小的关系 这个学校的生源大部分都是统筹生 ,后续随着新校区的搬迁,周围中港的入住,肯定会有生源会迅速好转。
2、最近听闻东湖的配套中学已经立项施工了,听说学校应该不错。
盐道街小学卓锦分校

成都市盐道街小学卓锦分校创建于2010年,由锦江区教育局与新加坡盛吉利地产合力筹办,依托百年名校盐道街小学创办的公办全日制小区配套学校。学校占地22.5亩,坐落在美丽迷人的三圣花乡旁,环境静谧优雅,教学设施精良。
盐道街小学得胜校区

成都市盐道街小学得胜分校是盐小优质教育资源辐射城东的又一完美布点,是目前成都市三环路内面积最大、设施先进、环境优美的公办小学,学校占地33亩,建筑面积18000平米。
择校费:4万元
家长评价
这所学校特别重视素质教育,在核心课程外,还架构了延展课程和探究性课程,在延展课程中跆拳道、足球、合唱、电脑绘画等方面都在成都市和四川省都很有名气。
盐道街小学德馨分校

成都市盐道街小学锦馨分校位于成都市外东包江桥片区,是盐道街小学优质教育链中的一所小区配套小学。学校现有34个教学班, 1500多名学生,90余名教师。
先后评为成都市文明单位、成都市首批心理健康实验学校、成都市体育传统项目学校、锦江区教师继续教育工作先进单位、锦江区德育工作先进单位,建有锦江区学生发展支持分中心。
盐道街小学通桂校区
通桂校区——地处东二环攀成钢片区,其发展目标是品牌优化发展。彰显盐小品质,精品发展,高位发展。凸显国际教育理念,优化学校课程,优化学校管理,把通桂校区建设成在省内具有影响力的品牌校区。
盐道街小学528校区
528校区——位于锦江区海拔最高点,三圣花乡附近,其发展目标是优质创新发展。秉承盐道校区的办学品质,整合社区教育资源,创新艺术教育、信息技术教育特色,把528校区建设成在省内具有影响力的品牌校区。
以上是关于盐道街小学的综合信息,希望对您能有所帮助;作为成都本土教育信息达人,小编将陆续为大家整理出家长关心的更多学校的小升初信息。