刘强东案警方档案全曝光 激吻裸睡鸳鸯浴人设崩塌!刘强东涉性侵案件更多细节披露
刘强东“性侵案证据”全曝光!北京时间7月24日,明尼阿波利斯警察局公布了案件过程的所有内容,包括911报警记录、受害者在被控强奸后发送的短信、监控录像和两人在事发当晚在一起的照片,以及刘强东接受警方检查的音频录音档案。

录音档案内,刘强东提及明尼苏达大学中国女留学生刘静尧(Jingyao Liu)主动邀请他到公寓,还帮他洗澡,接着发生性行为。此前,刘静尧4月16日正式向明尼阿波利斯法院提起民事诉讼,称自己去年8月被刘强东强奸。据美国《世界日报》消息,这起民事诉讼预计今年9月中旬开庭审理。↓↓

明尼苏达州明尼亚波利斯警方公布的档案截图

这份调查报告显示,刘强东在访问中表示女方主动邀请他到公寓,还帮他洗澡,两人发生性行为后均熟睡了好几个小时;而警方抵达后,女学生曾告诉他“这是一个可怕的误会”。
另据《世界日报》报道,明尼苏达州明尼亚波利斯警察局向该报表示,这些影片、报案录音、警察报告均已依照法律规定,进行了必要的剪辑审查。

所有内容包括:
1、刘静尧男性友人8月30日拨打911报案的电话录音文本文件;
2、刘强东去年9月10日接受警方问话的电话录音;
3、刘强东进入女方公寓及在明大商学院内遭逮捕的照片;
4、女学生与当时人在中国的好友、男友等人的短讯对话;
5、案发当日餐馆、公寓的高清版监视影片;
6、警方的全案报告。
根据警方公布去年9月10日的访问刘强东的约30分钟录音文件显示,8月30日餐会中女方只喝了一点酒,之后在搭他的车子到预计展开第二摊聚会时,女方主动邀请他去其新搬入的公寓看看,并给了司机地址,接着就到了女方公寓房间。
录音文件显示,刘强东说,女学生进入房间后清理了一下床铺,接着建议他去洗个澡,然后女方也跟进来浴室,并主动帮他洗澡。
录音文件显示,刘强东陈述,他洗完澡就光着身体到床上,女的接着也到床上,在女方主动下两人发生性行为,“她从来都没有拒绝”,刘强东还说,“她说她很喜欢”。
刘强东说,完事后两人睡了好几个小时,自己可能因为时差关系醒了,看见女方在玩手机,两人接着谈话谈了约20分钟后有人敲门,打开门有三个明州警察进来,他表示,女方当时告诉他“整件事是可怕的误会”。

《世界日报》公布的明州警方讯问刘强东录音档案
而去年8月30日帮刘强东开车的司机也曾接受警方问话陈述指出,他从后视镜中看到两人亲吻、抚摸,且刘强东曾几乎整个人都在女学生身上,但他向警方说,“车程中并没有听到女生说不、停下来或求救”。↓↓
就在所有人都以为风波已经平息的时候,
美国当地时间7月24日, 明尼阿波利斯警方发布了本案的全部证据。
激吻、裸睡、鸳鸯浴、发生关系
刘强东涉嫌性侵案的149页的档案中,内容包括对刘强东及其他当事人和目击者访问的笔录,记录显示是女方主动邀请刘强东去她新搬的公寓,并且两人曾在车内激吻,同时,在回到公寓后还同洗鸳鸯浴,性交后熟睡数小时……

明尼苏达州警方公布的档案截图
其中内容包括:
1. 刘静尧男性友人8月30日拨打911报案的电话录音文字档;
2. 刘强东去年9月10日接受警方问话的电话录音;
3. 刘强东进入女方公寓及在明大商学院内遭逮捕的照片;
4. 女学生与当时人在中国的好友、男友等人的短信对话;
5. 案发当日餐馆、公寓的高清版监视影片;
6. 警方的全案报告。
2018年8月,北京电商网站京东(JD.com)的创始人刘强东(Richard Liu)被指控和一名明尼苏达大学(University of Minnesota)的女学生在住宅区参加一场聚餐后,在女生的公寓强奸了她。

之后,刘强东被无罪释放,而刘强东本人否认了这一指控,称这是一项虚假指控。
周二,明尼阿波利斯警察局公布了911报警记录、受害者在被控强奸后发送的短信、监控录像和两人在事发当晚在一起的照片,以及刘接受警方采访的音频。

“刘强东不明白发生了什么,也不认为自己做错了什么,”一名逮捕他的警官在报告中说。
“在调查结束后,根据其他警官提供的声明,以及现场的整体环境,尚不清楚是否真的发生了犯罪,”报告里写道。
“受害者”揭露恐惧
事件发生后,从受害者发送的短信中,我们得知,她不愿报警的原因,是因为担心自己面临的潜在后果。
她给男朋友发信息,写道:“我的家人养不起我”,“你无法保护我”,“我正在战略性地思考如何在明天逃走。”
“我是被迫的”她写道。“刘强东在车里开始骚扰我,然后我求他别这么做。”她还写道:“昨天(事发当天)我被他按得死死的,想逃都逃不了。”
在给朋友发出的信息中,她写道:

(图源:Minneapolis Police Department)
“请你保证不要告诉任何人,我只想让你知道,我是被迫跟刘强东发生关系的。”
在其中一条信息中,受害人说她在刘强东的车里“醉得一塌糊涂”,但是,当她和卡尔森管理学院(Carlson School of Management)的一名工作人员一起接受警方电话采访时,受害人说她“被下了药”。
受害人说,他在车里试图脱下她的衣服,说她“很害怕”,她告诉他“我不想这么做”。



公寓内的视频显示,刘和受害者走向电梯,受害者挽着刘强东的手。
最后,受害者朋友打电话报警,刘被赶到的警察拘留。
即使在那个时候,这位朋友也不愿向警察透露自己的真实姓名。当被问及他是否知道强奸嫌疑人是谁时,他说:“我知道,但是,呃,她不想让我告诉你们。”

Hennepin County Sheriff‘s Office.
当警察出现时,受害者也很惊讶,因为她曾告诉朋友不要报警。
警察赶到时发现刘身穿t恤,但腰部以下赤裸。
刘强东:我们是自愿的
在警方和刘强东的一段音频采访中,这位中国人说,被指控的受害者当时坐在餐馆的左边,而且,她为刘强东倒了酒。
大约三个小时后,刘强东一行人被告知,餐馆要关门了,他的一个同学邀请我们去他家。刘说,受害者邀请刘强东去她的公寓。
视频显示,刘强东、受害人以及刘强东秘书一起出现在公寓,刘强东和受害人前往受害人房间时,而秘书待在一楼。

当他们进入公寓时,刘强东说,进房间时,受害者还因为房间的混乱不堪道歉。
刘强东说,受害者曾建议他洗个澡,“所以我们都去了卫生间,她帮我清洗身体。”
等受害人洗完澡后,他们上床睡觉,“我们互相亲吻,互相触摸,然后做爱。”
刘强东说,受害人并没有表现出强烈的反抗,实际上,她还非常享受。
他说:“非常非常清楚”,“很明显”,“她想和我做爱。”
刘强东醒了几个小时后,她仍然赤身裸体,只是在用手机发短信。
然后他们谈了大约20分钟,这时警察来了。
虽然检方决定不起诉刘强东,但受害人在4月份对刘强东提起了诉讼。
敢侮辱我名誉?300万拿来
前两日刘强东状告微博大V索赔三百万的事情又上了热搜。
之前闹的沸沸扬扬的刘强东性侵事件将于九月份开庭,这边刘强东紧锣密鼓地开始行动。
刘强东方面刚刚曝出了更换美国律师的消息,换上了美国资深律师Peter H. Wash,这个Peter Wash是个很厉害的人物,哈佛法学院毕业后曾经担任过美国联邦助理检察官,在民事诉讼案中比刘之前聘请的律师更有经验。

图源:Linkedin
有了前检察官助阵,刘强东方面在国内也开始了攻势,在舆论上开始反制,起诉微博大V赵盛烨丑化他的形象。
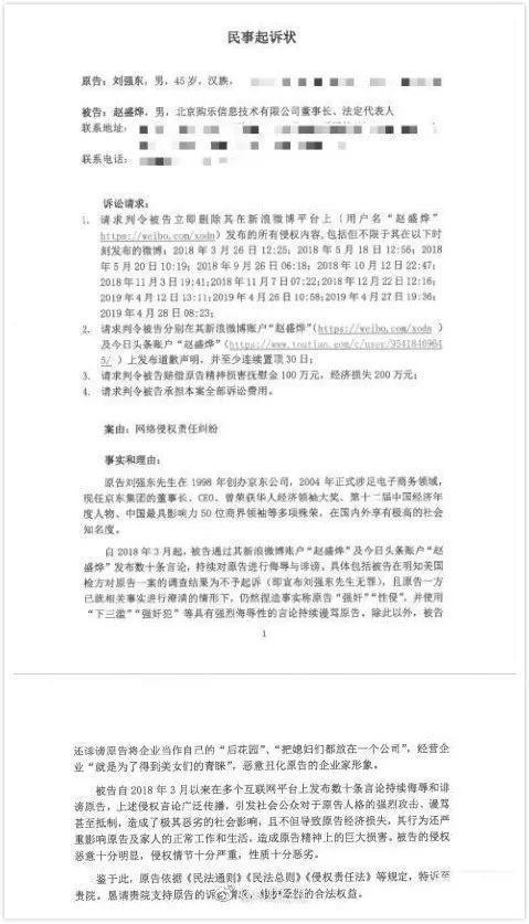
近日,赵盛烨在微博上公布了刘强东律师发给他的《民事起诉状》。
起诉状中明确提出,微博账号赵盛烨和今日头条账户赵盛烨自2018年3月起发布多条言论侮辱和诽谤刘强东先生,捏造事实称刘强东“强奸”“性侵,” 并用“下三滥”“强奸犯”等词语侮辱刘强东,造成了很大的经济损失和精神损失。
刘强东方面请求法庭判赵盛烨赔偿精神损害抚慰金100万元,经济损失200万元,共计300万元,并且要求赵盛烨公开道歉30天以消除其言论造成的不良社会影响。

图源:新浪财经微博
如今,随着警方证据的公开,这件事情突然间有了一丝水落石出的感觉。
但是无论如何,今天所公布的证据都像是刘强东的一面之词。
2018年12月22日凌晨,明尼阿波利斯市亨内平县检察官办公室公布刘强东事件的调查结果,决定不予起诉。与此同时,刘强东代理律师律师Jill Brisbois就案件情况发表公开声明称,房间里的一切都是自愿的,刘强东先生没有犯任何罪行。事后女方多次索要钱财并威胁起诉刘强东。

但Jill Brisbois也承认,刘强东先生的名誉已经严重受损。两小时之后,刘强东发声明向妻子和员工致歉,“非常自责给妻子带来巨大伤害。”“这段时间京东的每一位同事都在顶着舆论压力工作,心里对他们充满了愧疚。”

2018年8月底,21岁的明尼苏达大学女留学生在美国明尼阿波利斯指控刘强东在一次聚餐后强暴了她。刘强东方面对此始终予以否认。
11月22日,据路透社报道,亨内平县 (Hennepin County)当地检方正在权衡考量刘强东被指强奸案的相关证据,寄希望于推动此案摆脱“各说各有理”的困境。针对相关报道,刘强东律师表示路透文章破坏调查的完整性,持续的“爆料”极不准确且有自己的目的。
11月19日,京东集团公布2018年Q3季度业绩,业务净利润30亿元人民币,比去年同期10亿元人民币同比增长200% 。GMV同比快速增长30%,达到3948亿元。
那时还没有从明尼苏达事件中解脱出来的刘强东,亲自解读了这份季报。
似乎是在回应外界的关切,他提到了京东集团内部的状况——“现在整个京东集团的管理团队已经成型且非常稳定,我个人的关注点主要放在战略、团队、文化和新业务上,比较成熟的业务,我们的管理团队都可以处理好。”
刘强东此番发言所透出的信号,指向耐人寻味。
管理团队在京东业务运转上的位置和可靠性被刘强东突出强调,在稳定公众信心之外,这是否也暗示京东内部管理权的调整已经完成?会否是明尼苏达事件以来刘强东有意淡化他的个人符号以免继续将京东置于险地的开始?
从8月31日刘强东事件爆发到今日,114天的惊险刺激,不确定的前景一直困扰着京东集团上下,形象受挫,股价大跌,创始人刘强东的好男人、好老公、好领导形象受到冲击和质疑。京东试图冲击亚马逊全球电商市场地位的京东才刚刚开始起跑,就戴上了一副“镣铐”。
结案前8小时,刘强东似乎已经做好了面对所有的准备。他亲自签发了《京东商城组织架构调整的公告》,调整后,多个事业群负责人不再向刘强东汇报,而是向京东集团CMO、京东商城轮值CEO徐雷汇报。
有接近京东的电商分析人士透露,正值电商市场濒临变化的拐点时间,刘强东的个人权威又被这件事情“打掉”,京东或许要迎来真正手握实权的“二号人物”才能斩断这一团乱麻。

美国检方公布刘强东事件细节
明尼阿波利斯市亨内平县检察官办公室今日公布刘强东事件的调查结果,决定不予起诉,这也意味着该案正式结案,刘强东无罪。
与此同时,检方也公布了一些事件细节。检方表示,经过仔细审查,发现证据存在一些问题,这使得任何指控都很难得到证实。亨内平县检察官弗里曼表示,检方审查并监控录像、短信等证据后,无法履行举证责任,因此无法提出指控。
检方声明中称,经过明尼阿波利斯警察局性犯罪部门的彻底调查和4名高级性侵检察官的细致审查,此案被认为有严重证据问题,这使得任何刑事指控都极不可能,被证明超出合理怀疑。
“和很多性侵案件一样,此案情况非常复杂。”亨内平县检察官麦克·弗里曼说,“和很多其他性侵案件类似,嫌犯坚称性行为是双方同意的。当我们审查监控录像、短信、警方随身摄录视频和证人陈述时,很明显我们无法履行举证责任,因此我们无法提出指控。因为我们不想让这位年轻女士受到二次伤害,所以我们不会进行详细说明。”
在这份声明中,美国检方也简单披露案情称,8月30日,刘强东和许多朋友和同事一起在住宅区的一家餐馆吃饭,被邀参加晚宴的人之一是一名21岁的女学生。晚饭后,这位女士和刘强东及其他人一起乘车回到位于富兰克林大道的一处住所,当晚稍晚最终回到了她在大学附近的公寓。几个小时后的8月31日凌晨,这位女士的一位同学和朋友打电话报了警,多位警员到达了这位女士的公寓,在那里警员们对她和刘强东进行了问话。
“基于当晚他们从这位女士那里了解的信息,警方最终结束了出警并带刘强东回到他自己的酒店。刘强东当天晚些时候在明尼苏达大学被捕。”声明称。
美国检方称,检察官团队由3名男性和一名女性组成。在他们审查证据期间,发现部分证据包括被翻译成英文的用普通话进行的对话和文字信息。这些谈话的实质,加上所有其他证据,包括该女士与其他人的陈述、来自多个摄像机的录像等,在这种情况下不支持刑事指控。
亨内平县检察官办公室还强调,用3个月时间审查案件并作出决定,对于一桩性侵案来说并不罕见,尤其是无人被拘留的案件中。这与刘强东是一名富有的外国商人的地位无关。
亨内平县检察官办公室和亨内平县检察官弗里曼拒绝对案件做进一步发表评论。
刘强东代理律师律师Jill Brisbois声明重要信息提点:

刘强东先生在Origami餐厅聚餐前不认识女方。刘强东先生和他的助理都没有邀请女方参加晚宴,也没有邀请她坐在刘强东先生身边。
刘强东先生的助理买酒为两场聚会使用:在Origami的聚餐,有大约24个人;以及第二天晚上将要举办的另一场晚宴。在Origami的聚餐中只喝了一小半的酒,14瓶左右。聚餐结束后,没喝的酒被装回到车上。
刘强东先生和女方在聚餐时都喝了酒。期间女方曾主动向刘强东先生敬酒,而且还主动给自己的杯子里倒酒。刘强东先生没有喝醉,女方也没有任何行为迹象表明她喝醉了。
晚餐后,大家共同决定前往一间由一名聚餐参与人租下的房子继续聚会。
女方主动说她想参加聚会,所以和刘强东先生一起离开了Origami餐厅。女方、刘强东先生和他的两个助理一起乘坐刘强东先生当周租赁的一辆SUV前往那个房子。
在车里,刘强东先生的助理目睹了女方主动与刘强东先生亲热,没有任何拒绝或不情愿行为。
车停在了大家正在聚集的那个租下的房子的前面。两位下了车,但是女方主动建议去女方的公寓而不是参加聚会。刘强东先生和女方回到车上,然后女方主动把公寓地址输入司机的手机以帮助其找到她住的地方。
到公寓楼后,女方邀请刘强东先生进入大楼。她用自己的门禁卡打开大楼的门并示意刘强东先生进去。女方主动挽着刘强东先生的胳膊走进了大楼。
公寓里的另一位居民在走廊上看到了女方和刘强东先生。他注意到刘强东先生和女方胳膊挽在一起走得很近,两人看上去都很高兴。两人看起来都没有喝醉,女方路过的时候面露微笑。
在房间里发生的一切都是自愿的。该女士整个过程都很主动,没有任何不情愿的表示。他们睡着后几个小时警察来敲门。警察把刘强东先生和女方带到外面,然后在一个单独的地方对女方进行了大约30分钟的调查访谈。访谈结束后,女方找到刘强东先生并向他道歉,说这是一场误会。随后,警察把刘强东先生送回了酒店,因为他们判断没有任何犯罪行为发生。
当天的下午和晚上,女方发送数条短信给刘强东先生的助理要求与其见面。这些短信开始还是友好和礼貌,但是随着时间的推移越来越带威胁。在女方要求下她与刘强东先生的助理见面,谈判未果后又要求与刘强东先生见面。刘强东先生同意在女方选择的地点-- 卡尔森商学院与其见面。他到学校大楼后没多久就被警察逮捕。刘强东先生并没有在卡尔森商学院的大楼里见到女方,但他看到了一名男子似乎在拍摄警方逮捕过程。这段录像后来被人提供给了媒体。
刘强东先生对执法部门的所有调查都给予了配合。大约在16个小时之后,他被无条件释放。不久之后,刘强东先生就回家了。
当刘强东先生还在被关押时,女方主动要求刘强东先生的律师给她打电话。在刘强东先生被释放后我按女方的要求给女方打了电话。女方在几次通话和短信沟通中反复索要钱财,并威胁如果她的要求得不到满足就要将此事公开并起诉刘强东先生。刘强东先生坚决拒绝与其谈判。此后不久,女方聘请了人身伤害领域的民事律师,并在案件调查期间通过媒体反复散布大量不实信息。
刘强东先生在案件调查期间打破常规,主动接受明尼阿波利斯警方的访谈要求,因为他没有任何可隐瞒的。他和女方之间的事情完全是双方的自愿。当相关证据被公布于众之后,大家就会清楚地看到检察官做出了正确的决定。刘强东先生没有犯任何罪行。
刘强东先生过去没有,将来也不会答应女方要钱和解的要求。在此之前网络上所有有关给钱私了的传言都是谣言。
附:刘强东涉性侵事件回顾

2018年9月2日,网传京东CEO刘强东在美国明尼苏达州因涉嫌性侵女大学生被捕。根据网传截图显示,Qiang Dong Liu于次日(9月1日)下午四时许保释出狱,状态为取保等待正式投诉。
京东公司当天发表声明称:刘强东是遭到了“失实指控”,经过当地警方调查,未发现不当行为,已继续开始在美国的行程,将针对不实报道或造谣行为釆取必要的法律行动。
9月3日,京东方面向网易科技回应称,刘强东已经回国正常开展工作。明尼阿波利斯警察局发言人艾德(John Elder)表示,“目前的情况是,这起案件没有结束,我们对这起案件仍在调查之中。”
9月4日,美国明尼苏达州明尼阿波利斯警察局进一步披露了京东集团董事局主席、CEO刘强东在美涉嫌性侵一案的细节。华尔街日报援引一位与受害者熟悉的人士的说法称,刘强东以涉嫌强奸被捕,是在一个团体晚宴之后。根据自媒体报道还原事发当晚情况:事件最初的地点应是Origami Uptown餐厅,是20多人的聚餐。根据餐厅账单,刘强东这一桌消费了32瓶葡萄酒。
同一天,花旗集团将京东纳入“负面催化观察名单”(Negative Catalyst Watch)中,媒体称,这主要是受到了京东创始人“刘强东事件”的影响。
9月6日,京东在公司英文网站公布4个问答,承认刘强东涉嫌性侵,称京东日常运作不受影响。刘强东美国律师Joseph S. Friedberg称,证据对客户有利,刘强东不会受到任何指控。
9月17至19日, 2018世界人工智能大会,包括马云、马化腾、李彦宏和雷军等科技界领袖都悉数到场,唯独不见刘强东,他原本安排了当天的演讲。
9月20日,亨内平县检察院发言人Chuck Laszewski称,明尼阿波利斯警察局对刘强东性侵犯指控的调查已初步完成。刘强东案已移交检察院,检察官将审查所有证据,并就是否提出指控作出决定。
9月27日,中国台湾地区有媒体报道,章泽天或有意便宜卖掉刘强东送的1800万澳元(约9000万元人民币)澳洲豪宅。
10月12日,据英国媒体报道,英女王孙女尤金妮公主Princess Eugenie当日大婚,刘强东携妻子章泽天早前在伦敦街头被偶遇,后又现身皇室婚礼现场被拍。披露出来的视频显示,夫妻两人状态良好。
10月16日,国内有自媒体传出消息,刘强东案涉案女子涉嫌诬陷被美国警方收押。但这条消息很快被美国警方回应:“不是事实。”
11月19日,在京东第三季度财报电话会议上,刘强东涉嫌“性侵”后首度发声,称“现在整个京东集团的管理团队已经稳定而且成型,个人的主要关注点放在新业务上,比较成熟的业务我的管理层都能搞定,个人正面临四件事: 战略、文化、团队和新业务。”
11月19日晚间,京东周一早盘股价大跌,截至22:56,京东股价报21.8美元,下跌1.26美元,跌幅为5.44%。
12月22日,明尼阿波利斯市亨内平县检察官办公室公布刘强东事件的调查结果,决定不予起诉。
刘强东案件回顾:
去年8月30日,刘强东在明尼苏达大学卡尔森管理学院参加项目学习时,与一批朋友、同事到一家日本餐馆吃饭,其中包括21岁的刘静尧,几个小时后,也就是8月31日凌晨,这位女学生的一位同学及朋友报警表示刘静尧遭强奸。
去年12月21日,明尼苏达州亨内平郡检察官弗里曼(Mike Freeman)宣布,经过当地警局彻底调查,以及4名专门处理性侵案件检察官的仔细审查,认定中国商人刘强东涉嫌性侵的案件,存在着严重的证据问题,检察官办公室决定不以性侵罪起诉刘强东。
弗里曼表示,这起性侵案件不予起诉的决定,是经过明尼亚波利斯警察局性犯罪小组与4名性侵案检察官仔细调查审理的结果,他说,就像很多性侵事件,情况都很复杂,刘强东案也是一样。
在性侵刑事罪不成立后,该女学生于今年4月向刘强东及京东提出民事诉讼,并索赔5万美元。
据此前媒体报道的起诉书内容,原告刘姓女生一共提出了六项指控:1.意图伤害和殴打;2.非法限制自由(在豪华车内);3.性侵和殴击(公寓内);4.意图伤害和殴击的连带责任(豪华车内);5.非法限制自由的连带责任(豪华车内);6.性侵和殴击的连带责任(公寓内)。
在上述起诉指控中,京东公司也成为被告。原告的理由是:1、在本案相关的时间范围内,被告刘作为被告京东的董事长和CEO,在他的工作范围内,依据其显然和真实的权威性从事行为。2、在本案相关的时间范围内,Vivian 和Alice 作为被告京东的代理人、从属方、雇员或暂借的从属方,为被告刘提供帮助。3、在本案相关的时间范围内,被告京东许可、帮助并在财务上支持被告刘的全部行为,包括参加DBA中国项目,以及举办2018年8月30日的社交晚宴。该晚宴以被告京东的名义举办并付款。4、被告京东许可被告刘参加DBA中国项目,并据推测支付了刘的学费。被告刘通过参与该项目,为被告京东带来了利益,具体而言,为被告京东提升了其董事长和CEO的管理学教育程度,增进了高端商务关系的水平。5、被告京东为被告刘提供了其在明尼苏达期间,不受限制使用公司资金的渠道,包括在2018年8月30日的商务晚宴期间。在晚宴期间,被告刘使用被告京东的资金,支付了食物、酒和交通费用,包括租用豪华轿车。6、被告刘以被告京东的名义,在2018年8月30日举办商务晚宴,以此接触并控制原告。7、被告刘的侵权行为和他作为京东公司员工的职责具有相关性,主要在他从事工作的时间和地点范围内发生。具体而言,侵权行为发生在外表合法的工作活动期间,当时被告刘在履行作为被告京东员工的职责。被告刘的侵权行为发生在代表被告京东进行商务人脉扩展期间。正是基于被告刘作为被告京东董事长和CEO的地位,被告刘得以安排原告出席公司的商务晚宴,并迫使她为了自己和公司客户的名誉而饮酒。另外,试图伤害和殴击的行为,发生在其他京东员工在场的情况下。这些员工不仅在场,而且协助被告刘在豪华轿车中实施了侵权行为。8、被告京东能够遇见被告刘的侵权行为。具体而言,被告刘在特定的情境下,作为国际知名人物和富裕的总裁,在普通大学生面前具备权势的不对等地位,这也导致可以预见的权力滥用。这种滥用,是被告刘作为被告京东员工广为人知而且可以预见的风险,并且与被告刘的工作具有相关性。
基于以上原因,被告京东应当对被告刘的意图伤害和殴击行为承担连带责任。
4月17日,京东和刘强东方面已经分别对此作出回应,“我们目前对此无法发表评论,但我们将坚决地对这个不实的指控进行辩护”。
刘强东先生代理律师Jill Brisbois声明称,我们还没有研究过对方的诉状,目前不方便对一个正在进行的诉讼发表评论。此前明尼苏达州亨内平县检察官办公室对刘强东先生做出了不起诉的决定,我们坚信他是无辜的,我们强烈认为这个起诉是缺乏事实依据的,我们会坚决地为他辩护!
京东集团代理律师Peter Walsh声明:我们目前对此无法发表评论,但我们将坚决地对这个不实的指控进行辩护。
该起民事诉讼预计9月11日开庭审理。