U19国足率先展开冬训,31名球员入围:泰山6将,刘邵子洋在列
U19国足率先展开冬训,31名球员入围:泰山6将,刘邵子洋在列

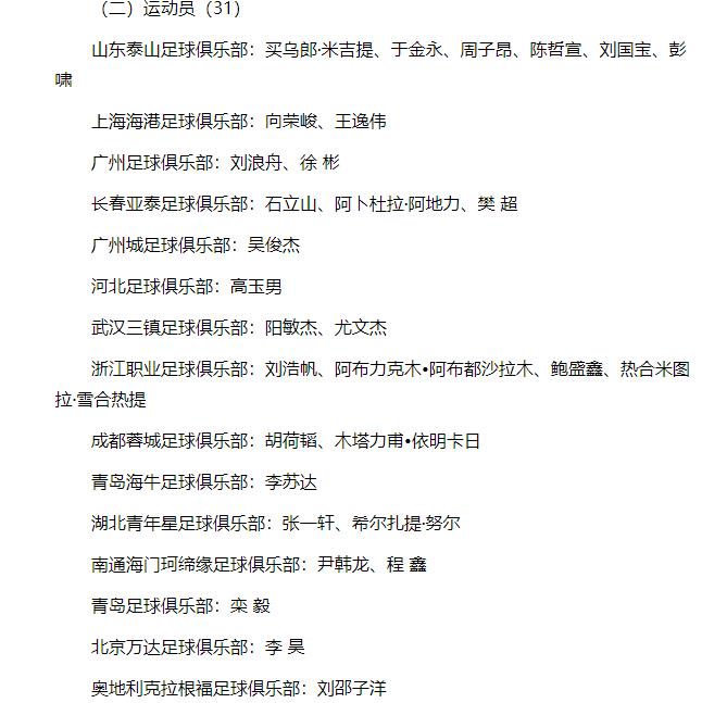
北京时间12月21日,中国足协在官网公布了U19国足的集训名单,一共有31名球员入围集训名单,山东泰山以6名球员领衔,效力于奥地利联赛的刘邵子洋是唯一一名入选的留洋球员。
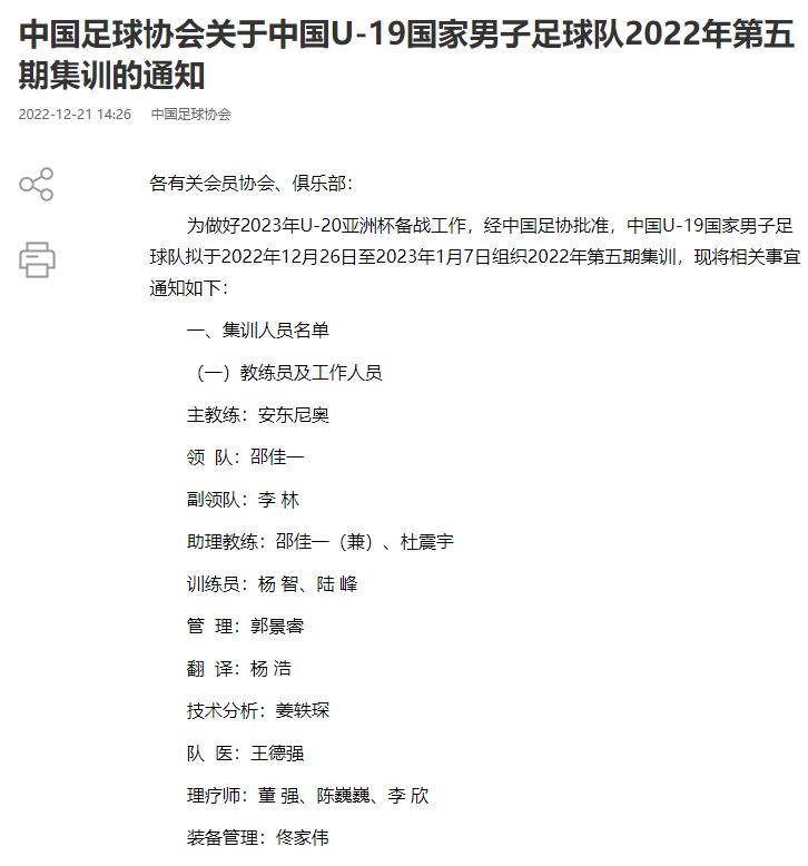
中国足协在12月上旬召开了国字号球队的冬训备战工作会议,确定包括U17国足、U19国足、女足在内的球队,将为了明年的正式比赛展开冬训。

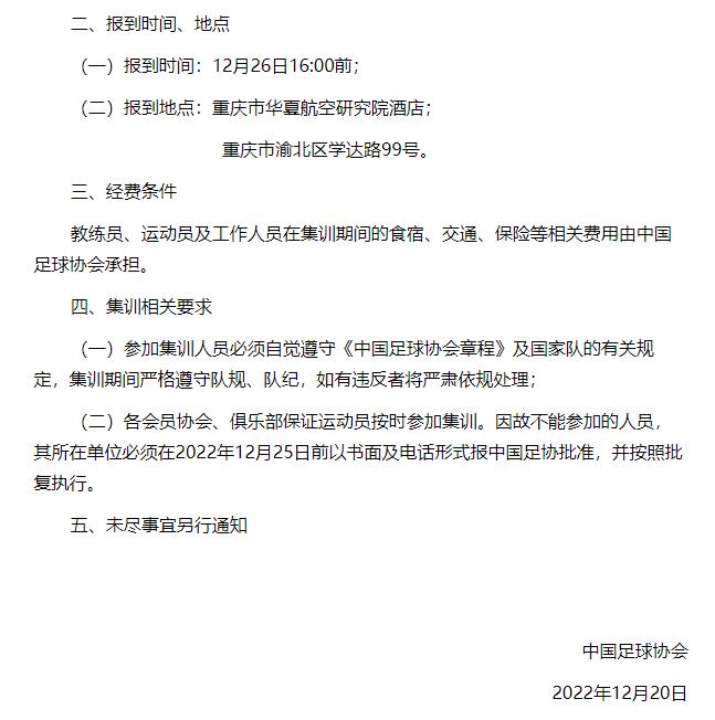
U19国足成为第一支展开冬训备战的国字号球队,冬训的备战时间为2022年12月26日至2023年1月7日,为期12天。1月7日的这一阶段冬训备战结束后,U19国足的所有国脚将为春节而放假,春节之后会再次展开备战,不出意外的话将前往海外进行拉练。
这一次集训一共有31名球员入围,其中山东泰山有6名球员入围,浙江队有4名球员入围,长春亚泰有3名球员入围,包括了上海海港、广州队、武汉三镇、成都蓉城、湖北青年星、海门珂缔缘都是有2名球员入围。

效力于奥地利联赛克拉根福的刘邵子洋,成为唯一一名入围的留洋球员。
中国足协官方透露,本次集训的地点为重庆,如果无法参加集训,需要在12月25日之前以书面形式向中国足协说明理由。
标签:
91
由张艺谋执导的新剧《主角》正式官宣,众多演员争相抢角。 2023年热剧不断,由张艺谋执导的新剧《主角》正式官宣,众多演员争相抢角。该剧讲述了一个青年演员成长的故事,亦涉...
176
《神墓》小恶魔公主楚钰,刁蛮楚国公主,以为是女主,结果变酱油 对于神墓读者,有个女孩肯定认识,不是因为她多厉害,在书中地位多重要,实在是因为她出场太早了,初读时,一...
116
老舍之死 老舍之死 老舍,原名舒庆春,1899年生人,笔名老舍,满族正红旗人,生于北京,著名作家,新中国第一位获得“人民艺术家”称号的作家,全国文联主席。1966年在北京太平湖...
142
细思极恐的“奶嘴计划” 一、全球一体化 过去的30年,随着科技的发展,世界各国空间距离缩短,发展中国家得到发展,发达国家产业升级,各国之间在经济、资源等方面越来越多地相...
103
姚树山冒雨深入一线调研指导防汛和地质灾害防治工作并巡河 7月15日,县委副书记、县长姚树山冒雨深入一线调研指导防汛和地质灾害防治工作并在黄河临县段巡河。县委常委、常务副...
94
上海外滩的高楼有一个震旦大楼,难道仅仅是广告的含义吗? 来过上海或者定居上海的人,只要去过外滩看过耀眼的东方明珠,相信就一定注意有这样一座大厦,上面标注着震旦二字,...
163
盘点让人心动的俄罗斯美女 俄罗斯是一个由194个民族组成,以俄罗斯族为主体的国家。国家疆域面积辽阔,北方多森林,南方为种植区域。 俄罗斯美女的特点是非常的有女人味。年轻...
111
揭秘隐身术原理,真的拥有隐身术你想做什么? 隐身前 中科院院士褚君浩介绍的隐身术原理是:利用光学原理,通过特殊材料改变光线路径,让物体看起来好像消失了一样。 旋转方向...
181
赖美云新歌歌名为什么叫《不渺小》?她在酷狗音乐揭秘了 说起明朗少女,很多网友都会第一时间想起小七赖美云,甜美的长相加上灿烂的笑容,让人分分钟被圈粉没商量~这几天,小...
114
空调安装步骤 1、断定安装地位后,丈量空调器的尺寸,并按请求开安装孔。如房屋在建筑时已制成了空调器的预留孔和托架,应对预留孔进行对接,并加以修改。 2、固定安装支架,将...
208
他11岁时一手创办“葬爱家族”,长大后被富婆看中,现状成这样 要说到葬爱家族,那可就是90后的回忆了,在那个时代的90后基本上没有几个年轻人没去尝试过加入葬爱家族,杀马特的...
101
民国时期的一块大洋,在如今能换多少人民币?看完你就知道了 民国时期的一块大洋,在如今能换多少人民币?看完你就知道了 民国时期的大洋是中国流通的主要货币之一。在当时的...
56
白色情人节是哪一天几月几日 314白色情人节什么意思 [闽南网] 白色情人节是哪一天几月几日 3月14日 314白色情人节什么意思 一般认为是对于西方情人节的延续,最早起源于公元三世纪...
81
怎么编织彩色手链图解,四根绳编手链的方法 漂亮彩色手链的编织教程,不同颜色的绳子编织在一起,给人很活泼充满生命力的感觉。喜欢的女生学起来吧,有点难的哟~ 准备4根不同颜...
111
《狮子王》真人版曝光 迪士尼的《狮子王》(2019) 真人版即将在7.12领先北美登陆内地影院。昨日,迪士尼官方发布了《狮子王》真人版片长,比1994年的原版动画增加了近半个小时。 到...
112
这个中域医考,不只是在做医考 说起医考服务,中域教育需有一席之地,但企业不应该是冷冰冰的躯壳,而是有血有肉有温度,是可以带领社会发展,是可以造福人民的。 中域教育集...
187
好消息!邓州高铁东站过渡期间列车开行方案、时间出炉 邓州连线网(邓州连线) 小编从“邓州头条”了解到:2019年11月26号中午12点40分,高铁邓州东站熙熙攘攘,来自央、省80余家媒...
178
什么是板块?板块如何划分? (本文由公众号越声投研(yslcwh)整理,仅供参考,不构成操作建议。如自行操作,注意仓位控制和风险自负。) 喜欢本文章请多多转发 所谓板块,就是同一类...
105
绝迹5年多,范冰冰回归!新电影《绿夜》上演“女女恋”香艳戏码 女演员范冰冰在 2 018 年卷入”阴阳合同”和偷逃税案被追责,随后遭到官方封杀,从此几乎绝迹娱乐圈,成了半隐退...
109
【“三抓三促”行动进行时】让庭审成为法治教育的课堂——高台县公安局开展现 场旁听庭审活动 为扎实推进“三抓三促”行动,不断强化民警执法培训,提升执法办案民警的法制意...