石家庄一“烂尾楼”项目调整规划!拟建7栋住宅+2栋办公楼
石家庄一“烂尾楼”项目调整规划!拟建7栋住宅+2栋办公楼
房天下讯,从石家庄自然资源和规划局官网获悉,《关于天水丽城二期(鑫界九号院)东、西地块项目设计方案批前公示的通告》近日发布。该项目由石家庄铭筑房地产开发有限公司报建申请,正在审查设计方案。该项目位于振岗路南,时光街两侧,用地性质为居住用地、商业用地,属于调整方案后再次征求意见,拟建设住宅、商业、办公、共建配套等。

从总平面图可以看到,天水丽城二期(鑫界九号院)东、西地块共规划建设7栋住宅楼,2栋办公楼。

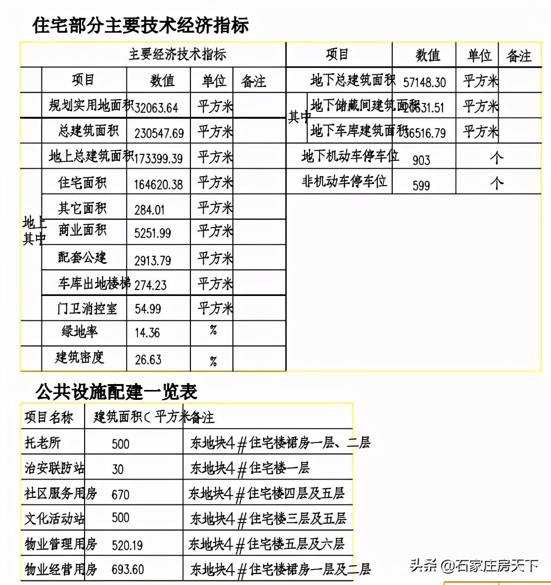
根据经济技术指标表,天水丽城二期(鑫界九号院)东、西地块规划总用地面积52409.68平方米(约合78.61亩),住宅部分绿地率14.36%,总建筑面积230547.69平方米。项目规划机动车停车位903个,商业地块停车位552个,将配建托老所等。


前段时间,天水丽城二期(鑫界九号院)曾被列为石家庄第一批烂尾楼项目,并公布了解决方案,希望能尽快步入正轨。

标签:
202
盘点历史上的中国名瓷之汝瓷 汝瓷造型古朴大方,以名贵玛瑙为釉,色泽独特,有“玛瑙为釉古相传”的赞誉。随光变幻,观其釉色,犹如“雨过天晴云破处”,“千峰碧波翠色来”之...
203
春节讨要红包的句子套路 过年拜年劝发红包的搞笑顺口溜大全 2021年春节就要到了,过年如何“有礼貌”的讨要红包呢?下面小编分享一些春节讨要红包的套路句子,拜年劝发红包的搞...
166
指示牌出错 市民盼更新 “七朝古都”应为“八朝古都” 开报集团全媒体记者马燕报道 线索:昨日市民后先生致电开封日报报业集团市民呼叫中心22960000反映,在滨河路东头,原河南总...
94
河南14岁男孩口渴误喝百草枯肾衰竭,因害怕两天不敢告诉父母 难道你也经常在深夜起来,迷迷糊糊地喝点水吗?小心,下次可能不是水! 新乡的乐乐,一个14岁的男孩,一个月前在凌...
138
《宠物小精灵》武器成精了,坚盾剑怪是什么鬼? 宠物小精灵的世界中,有这样一个家伙,在过去人们使用的长剑时,在被远古魂魄寄宿后诞生的宠物小精灵。独剑鞘,在它剑柄上的蓝...
173
受降雪影响!黑龙江部分高速封闭、限行! 11月9日8时30分汇总路况信息: 全线封闭的高速有(10条高速):哈同高速、鹤哈高速、鹤大高速、牡复高速、牡绥高速、建黑高速、鸡虎高速...
155
年轻女子半夜偷车 一觉未醒便被抓获 新安晚报 安徽网 大皖新闻讯 年轻女子袁某半夜下班,见别人的电瓶车钥匙没拔,就直接骑走,当警察抓到她时,她竟声称这不是偷。7月14日,淮...
137
股票玩法—中国股市术语 股票术语是在股市用来表达各种量能关系的特殊语言,这些术语运用到股票交易与市场分析中,是一种简化,便于炒股人快速沟通理解,股市是一个争分夺秒的...
174
2018年车船税下调,广东省内车辆成为最大受益者 各位车友应该都有了解,我们买完车子之后,还要去在办理一整套手续才可以最后拿到汽车牌照上路的,其中有这么一项,车船税,也...
102
日本的奇葩综艺,有多变态 近几年的综艺节目越来越多,各种类型的都有,各大卫视就争相模仿或者引进国外的综艺,在节目里的嘉宾要玩各种各样的游戏,输了的要接受相应的惩罚,...
114
湖南医药学院新校区9月将接纳新生 图为正在施工的湖南医药学院新校区。 杨博媛 摄 湖南日报·新湖南客户端2月17日讯(杨博媛 罗德发 佘 璐)“目前整个工程已进入装饰装修阶段,主体...
153
事业编为什么还要签《事业单位聘用合同》? 很多工作了好几年的事业编,可能忘记自己曾经跟单位签订过一个《事业单位聘用合同》。“ 都有编制了,又不会下岗,为什么还要像企...
117
全球手表排名前十名的有哪些? 全球手表排名前十名的有哪些? 全球手表排名前十名的有哪些?在全球的奢侈品市场中,手表一直以其独特的魅力和精湛的工艺吸引着无数人的目光。...
133
微微一笑很迷人,日系都市丽人松本真理香 松本真理香 松本 まりか(まつもと まりか,Matsumoto Marika),1984年9月12日出生于日本东京都中野区,血型B型,职业是演员、声优,经纪公司是...
103
1945年日军神风特攻队,在冲绳海战中被美军痛打的真实... 1945年实录影像:美军痛打日军神风特攻队。 这是1945年冲绳海战中,日军神风特攻队自杀性进攻被美军狂虐的真实影像。 194...
187
阿尔萨斯:魔兽世界中的颠覆者和英雄 在魔兽世界中,阿尔萨斯是最具争议性和深度的角色之一。他的生平经历从出生到巫妖王的转变,同样也吸引了数百万名玩家们的关注。在这篇文...
123
中国古代军事家实力排名 中国古代的杰出军事领袖,孙武、韩信、白起,一直被公认为顶尖的三位。在这三位之中,排名第一的是孙武。除了在武力方面稍显不足外,他在军事治理、战...
53
1美元等于多少人民币? #春日生活打卡季#在全球化日益加强的今天,外汇兑换成为了日常生活中不可或缺的一部分。当我们谈论外汇兑换时,我们实际上是在讨论不同国家货币之间的交...
112
没时间读书,怎会有那么多人逛书博会 大众网记者 魏俊怡 济南报道 “悦读齐鲁 书香中国”,第32届全国图书交易博览会(简称“书博会”)将在7月26日—7月29日举办,主会场设立在济...
160
oppo手机怎么快速整理桌面图标(oppo手机怎么快速整理桌面图标和文字) 1、oppo手机怎么快速整理桌面图标 Oppo手机作为一款热门的智能手机品牌,其操作简单方便,拥有许多实用的功能。...