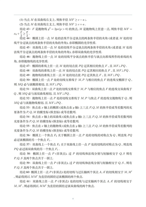
熬夜3天:我从高中数学圆锥曲线考点中,总结192条必考结论,快看

圆锥曲线是我们高考的必考内容之一,考点题型很难,经常会以大题形式出现,所以,想要再这一块拿高分,就要知道圆锥曲线的必考结论是什么。
今天就把圆锥曲线的192条必考结论都分享给大家
因为篇幅有限,点击我的头像私信我回复“资料”就可以领取word电子版。
以下是部分资料内容,更多资持续更新中,敬请关注!









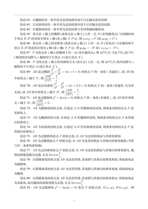
熬夜3天:我从高中数学圆锥曲线考点中,总结192条必考结论,快看

圆锥曲线是我们高考的必考内容之一,考点题型很难,经常会以大题形式出现,所以,想要再这一块拿高分,就要知道圆锥曲线的必考结论是什么。
今天就把圆锥曲线的192条必考结论都分享给大家
因为篇幅有限,点击我的头像私信我回复“资料”就可以领取word电子版。
以下是部分资料内容,更多资持续更新中,敬请关注!









2020年缅甸果敢老街最新状态 缅甸果敢老街位于云南省临沧市镇康县边境,有镇康县南伞国门直通缅甸果敢老街。 缅甸果敢老街说实话虽是一块淘金之地,却也有太多权衡利弊,有强权...
银 瓶 山 ◇潞清 在东莞的东方 有一座山,名叫银瓶山 它是东莞的最高峰 也是东莞的骄傲 它有着挺拔的身姿 像一位英勇的战士 矗立在天地之间 不畏风雨,不惧炎炎烈日 它也是一座生...
一亩地到底有多大面积? 一亩是多大的面积? 经常听到人们说一亩地,亩产量多少。 那么,一亩到底是多大的面积? “亩”是中国市制土地面积单位,因此,它的计算方式是按照中国...
学校如何做好开学前的准备 重庆市政府新闻发布会【学校如何做好开学前的准备】市卫生健康综合行政执法总队副局长夏雄伟介绍,学校复课前要精心做好四项准备:①组织准备,开学...
太原人才大市场新址2022年10月8日正式启用 全新升级的太原人才大市场新址2022年10月8日正式启用,人才招聘、猎头服务、劳务输出、劳务外包、劳务派遣、社保公积金代理、人才培训、...
欧美高颜值金发女艺人排行榜 第一名:* **玛丽莲·梦露**。美国20世纪最著名的电影女演员之一,也是影迷心中性感女神性感符号和流行文化的代表性人物。她以其独特的性感形象和娇...
关公可不能乱纹,这几点太重要了 文身到底能不能纹关公呢今天在这里呢,跟大家伙聊聊所谓的道上对文身的讲究。 首先呢来讲讲关公,关公呢,历来就有镇邪驱灾的说法,但不是谁...
二战期间有哪些著名的战役? 以下是二战期间一些著名的战役: - 波兰战役:1939年9月1日,德国发动闪电战,对波兰发起进攻,拉开了第二次世界大战的帷幕。 - 法国战役:1940年5月...
第二十四届寿光菜博会4月20日开幕 精彩提前看 第二十四届中国(寿光)国际蔬菜科技博览会将于4月20日在潍坊寿光市蔬菜高科技示范园开幕,5月30日闭幕。菜博会主展区总面积45万平方...
澳大利亚的地标建筑,20世纪最具特色的建筑之一 悉尼歌剧院(Sydney Opera House)世界著名的表演艺术中心,澳大利亚的地标建筑,20世纪最具特色的建筑之一。 该剧院曾经获得伊丽莎白...
奥运赛场秦凯单膝跪地求婚 何姿喜极而泣 秦凯(左)单膝跪地向何姿求婚 秦凯求婚成功握拳庆祝 何姿(右)当场落泪 秦凯(左)给何姿戴上戒指 秦凯(左)求婚成功,两人相拥。...
【江门侨影】开平市第一中学 开平一中坐落在开平赤坎古镇东郊,创办于1919年10月。 司徒教伦堂纪念堂 学校内环境优美 1934年,热心兴学的司徒氏教伦堂捐出现址土地一百余亩,捐建...
《不存在的房间》密室求生 布莉拉森首战金球达阵 26岁的新生代女星布莉拉森(Brie Larson),11日以《不存在的房间》首次入围金球就勇夺戏剧类电影女主角奖。她在片中揪心诠释未成...
原来毛衣高领改低领这么简单!剪一刀缝一下,平整无痕不脱线. 毛衣领口太高巧妙改。 说说毛衣领口太高的改造方法! 1. 现在很多朋友应该都不太喜欢穿高领毛衣,当遇到这种压箱底...
嘉行传媒创始人曾嘉被冻结217万股权,旗下签约迪丽热巴等艺人 2025年2月17日,嘉行传媒创始人曾嘉新增两条股权冻结信息,冻结股权总额达217.5万元人民币。 具体来看,曾嘉在海南悦...
回顾2019,这些网络流行语你get到了吗? 还有不到一个星期就踏入2020了,2019的网络流行语你都get到了吗?下面我们一起来盘点一下吧! No.12 “盘他” No.11 “是个狼人” No.10 “柠檬精”...
换个视角,让AI机器人带您来看司法部重组这一年~ 还记得吗? 2018年3月,党中央从全面依法治国的全局和战略高度,决定将司法部和原国务院法制办公室的职责整合,重新组建司法部,...
高考核心词汇精讲——come (5) come down come down:下降,落下,(价格等)跌落;潦倒,崩溃;流传 The grain crop has come down this year. 今年的粮食作物产量 下降 了。 Gas is coming down in price. (价...
毕节市教育局最新发布 2月10日 毕节市教育局公布 2025年社会事务进校园事项白名单 具体如下 ↓↓↓ 关于公布毕节市 2025年 社会事务进校园事项 白名单的公告 为持续推进整治形式主义...
2015天涯重庆年度盛典周日举行 2015天涯重庆年度盛典 1月31日 解放碑 格兰维酒店 天涯无边无形,却网住了身处五湖四海的你和我, 我们因天涯而汇聚,同感动共欢喜。 天涯在你我身边...