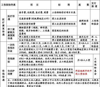
工伤骨折赔偿价格表

一般工伤骨折享受以下赔偿:根据生活自理障碍赔付统筹地区上年度职工月平均工资的50%、40%或者30%的生活护理费停工留薪期内原工资福利待遇不变根据伤残等级赔付伤残津贴,比如五级伤残为本人工资的70%,六级伤残为本人工资的60%其他。
工伤骨折赔偿价格表
    工伤骨折赔偿标准:
1、一级伤残补助金为本人工资乘27个月
2、二级伤残补助金为本人工资乘25个月
3、三级伤残补助金为本人工资乘23个月
4、四级伤残补助金为本人工资乘21个月
5、五级伤残补助金为本人工资乘18个月
6、六级伤残补助金为本人工资乘16个月
7、七级伤残补助金为本人工资乘13个月。
      骨折工伤赔偿步骤如下:
      1、首先要到当地劳动部门申请工伤认定
      2、受伤被认定为因工受伤,拿到有劳动部门出具的工伤认定决定书后,医药费由用人单位全额垫付,停工留薪期内工资按原待遇发放。停工留薪期内需要护理的由单位负责、住院期间伙食补助费按当地标准发放
       3、等伤情稳定后可以申请劳动能力鉴定,鉴定工伤等级,然后按照伤残等级向用人单位索要伤残赔偿。
标签:
125
电波是什么属性 从科学的角度来说,电磁波是能量的一种,属于一种波,就像机械波,引力波和物质波(概率波)一样,凡是高于绝对零度的物体,都会释出电磁波,且温度越高,放出...
115
大鳞平鱼的做法 1 清蒸平鱼 将平鱼处理,去腮内脏等,然后洗净,身上划上花刀口盘中码上葱段,片,放入平鱼,然后再放葱段,姜片,倒入料酒和盐腌一会蒸锅中水烧开,水开后放入...
103
纯真无瑕是成语吗 纯真无瑕不是成语。 【成语】: 白璧无瑕nbsp 【拼音】: bái bì wú xiá 【解释】: 洁白的美玉上面没有一点小斑。比喻人或事物完美无缺。 【出处】: 宋·释道原...
207
OVA是什么意思呐 动画的OVA的中文译名为原始光盘动画。大多动漫如果以DVD,蓝光光盘等影碟发行的方式为主的剧集称为OVA。OVA在日本动画历史里占了一个非常重要的地位,在各种动画资...
167
朱砂产地哪里好 最早发现于湖南辰州(今沅陵)而得名,那里产的朱砂最好。系炼汞的主要原料,亦称汞砂又因呈红色,俗称丹砂、丹栗、赤丹、朱砂石。古书《素园石谱》,则叫做辰州...
154
怎样安装笔记本触摸板驱动 第一种方法: 1.就是去华硕官网下载驱动安装。 2.打开浏览器,进入华硕官网,选择“服务与支持” 3.然后输入您的笔记本型号,开始搜索 4.在搜索出的结果...
381
宰相刘罗锅嫣翠扮演者邱悦 1、《宰相刘罗锅》嫣翠扮演者是邱悦。 2、《宰相刘罗锅》,是由北京天寅影视艺术策划中心出品的历史题材古装剧,由导演韩刚、张子恩执导,李保田、张...
120
用高压锅炖排骨的方法 方法如下,用料:排骨500克 步骤:1.准备食材:排骨500克,八角2个,大葱1段,姜1块,蒜4瓣,干辣椒3个,花椒2克,黄豆酱30g,生抽1勺,料酒1勺,白糖半勺。...
204
持宠而娇还是恃宠而骄 恃宠而骄 1、恃宠而骄解析:仗着自己受到主人的宠信而骄横不可一世。凭借别人所给予的恩泽和宠幸而骄横。 2、打个比方:你对我很好,但是我还无理取闹,...
351
400米游泳纪录世界排名 400米自由泳世界纪录男子3分40秒07,女子3 分56秒46 。 1、凯蒂·莱德基,生于1997,美国著名的游泳运动员,斯坦福大学的一名学生,是女子个人自由泳400米、800米...
183
正宗董永故里 董山里村 董永故里董山里村位于苏皖交界处的马鞍山市博望区丹阳镇,据考证是大型黄梅戏电影《天仙配》故事的发源地和男主人公董永的故里。 董永故里董山里村位于...
122
企业品牌建设的思路 1、做好战略规划:真正的企业战略规划能够指导企业的发展,因此,在做企业战略规划时,切忌将目标订得过高,内容要务实。同时,要洞察企业的目标客户及竞...
278
理事长和理事的区别 我国《公司法》规定有限责任公司和股份有限公司应设立董事会和董事长,是社团法人的法定代表,而理事长为财团法人的法定代表。在大陆法系的民法中(如德国...
116
后缀是163的邮箱是什么邮箱 163邮箱:163邮箱为网易邮箱的系列之一,其标准格式为:youxiang@163.com,其中“youxiang”为注册邮箱时的用户名“163.com”为网易163邮箱的后缀名,所有“163....
82
广东十佳民办高校 广东十大民办院校:广东理工学院、广东科技学院、广州工商学院、广东东软学院、南华工商学院、广东岭南职业技术学院、广州城市建设学院、惠州经济技术学院、...
82
大江保卫战课文 本文是一篇通讯。背景广阔,人物众多,充满战斗气息。既是气壮山河的大江保卫战的真实写照,也是沿江全线整个抗洪战斗的缩影。课文浓墨重彩描述人民解放军官兵...
793
又组词有哪些二个字 又组词,例如: 又名[ yòu míng ]又称作,又叫做。 又及[ yòu jí ]附带再提一下。 复又[ fù yòu ]犹言又再一次。 一又[ yī yòu ]犹一再。唐· 韩愈 《祭河南张员外文》...
241
羊圈灭蝇药配方 1、番茄枝叶驱避法 取番茄叶捣汁后,涂擦于羊体表,蚊虫因害怕其特殊气味而不敢在羊体及舍内停留。一般3天涂一次,也可每周1次向羊舍投放一些番茄枝叶。 2、葱、...
154
武松景阳刚打虎概述约150字 武松打虎 武松回家探望哥哥,途中路过景阳冈。在冈下酒店喝了很多酒,踉跄着向冈上走去。 兴不多事,只见一棵树上写着:#34近因景阳冈大虫伤人,但有...
179
握紧拳头是什么意思呢 “握拳”意思是:手指向掌心弯曲成拳头。出处:北齐·颜之推《颜氏家训·勉学》:“齐孝昭帝侍娄太后疾,容色顦悴,服膳减损。徐之才为灸两穴,帝握拳代...