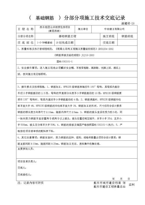
技术交底内容及规范(技术交底和安全技术交底的主要内容和要求)
前面话技术交底一般包括图纸交底、施工设计交底、专项方案交底、分部分项工程交底、质量(安全)技术交底等在施工企业技术管理工作中,技术交底和安全技术交底是同时进行的,互相穿插在一起的,下面我们就来说一说关于技术交底内容及规范?我们一起去了解并探讨一下这个问题吧!

技术交底内容及规范
前面话
技术交底一般包括图纸交底、施工设计交底、专项方案交底、分部分项工程交底、质量(安全)技术交底等。在施工企业技术管理工作中,技术交底和安全技术交底是同时进行的,互相穿插在一起的。
为什么要单独提出安全技术交底呢?
因为安全技术交底是一项技术性很强的工作,对于贯彻设计意图、严格实施技术方案、按图施工、循规操作、保证施工质量和施工安全至关重要。
安全技术交底作用主要是:细化、优化施工方案,从施工技术方案选择上保证施工安全,让施工管理、技术人员从施工方案编制、审核上就将安全放到第一的位置;让一线作业人员了解和掌握该作业项目的安全技术操作规程和注意事项,减少因违章操作而导致事故的可能;
那么技术交底的方法是什么?技术交底和安全技术交底的主要内容和要求分别都有哪些?
技术交底
01
技术交底的分级要求
施工技术交底必须在相应工程内容施工前分级进行。
第一级:项目总工向项目各部门负责人及全体技术人员进行交底。
第二级:项目技术部门负责人或各分部分项工程主管工程师向现场技术人员和班组长进行交底。
第三级:现场技术员负责向班组全体作业人员进行技术交底。
02
技术交底的主要内容
第一级交底主要内容为实施性施工组织设计、技术策划、总体施工方案、重大施工方案等,包括合同文件中规定使用的有关技术规范、监理办法及总工期;设计文件、施工图纸的说明和施工特点以及试验工程项目的施工技术标准、采用的工艺;施工技术方案、工程的重难点、施工主要使用的材料标准和要求,主要施工设备的能力要求和配置;主要危险源、质量保证措施、安全技术措施、季节性施工措施以及有关四新技术要求等。
第二级交底主要内容为分部分项工程施工方案等,包括施工详图和加工图;试验参数 及配合比;测量放样桩、测量控制网、监控量测等;爆破设计;施工方案实施的具体措施及施工方法;交叉作业的协作及注意事项;施工质量标准及检验方法;重大危险源的应急救援措施;成品保护方法及措施;施工注意事项等。
第三级交底主要内容为分部分项工程的施工工序等,包括作业标准、施工规范及验收标准,工程质量要求;施工工艺流程及施工先后顺序;施工工艺细则、操作要点及质量标准;质量问题预防及注意事项;施工技术措施和安全技术措施;重大危险源、出现紧急情况下的应急救援措施、紧急逃生措施等。
03
技术交底的方法
1.施工技术交底以书面的形式进行,可采取讲课、现场讲解或模拟演示的方法。
2.负责第一级交底的项目总工在交底前应按照交底内容写出书面材料,交底后应由接受交底的人员履行签字手续。
3.负责第二级和第三级交底的交底人员在交底前应写出书面材料,并经项目总工审核,交底后应由接受交底的人员签认。
4.技术交底应留存记录。第三级交底要尽量简洁明了、具有可操作性。
04
技术交底的其他要求
1.技术交底应严格执行合同要求,不得任意修改、删减或降低工程标准。技术交底应按优先次序满足合同要求(含合同技术条件、施工图纸等)、国家有关标准、行业标准、企业标准,以及由此衍生出来的规范、规程等。
2.如施工方案、工艺和技术措施等前提情况发生变化,应及时对交底内容作补充修改。
3.技术交底应根据工程特点、施工条件(水文、气候、资源等)等情况,突出重点,有的放矢,内容全面,具有针对性和可操作性,不流于形式。
4.对于技术难度大、采用四新技术的关键工序,对特殊隐蔽工程和质量事故、工伤事故多发易发工程部位及影响制约工程进度的关键环节,应重点交底,并明确所采取的技术措施和防范对策。
5.技术交底材料应字迹清晰、层次分明、内容完整,建立台账并存档。
6.项目技术主管部门应及时对技术交底及执行情况进行检查,对现场施工出现与技术交底有偏差时,应立即下达整改通知书,对整改情况进行检查,并应留有检查记录。
7.施工人员应按交底要求施工,不得擅自变更施工方法和质量标准。
安全技术交底
01
安全技术交底的主要内容
1.工程项目和分部分项工程的概况。
2.本施工项目的施工作业特点和危险点。
3.针对危险点的具体预防措施。
4.作业中应遵守的安全操作规程以及应注意的安全事项。
5.作业人员发现事故隐患应采取的措施。
6.发生事故后应及时采取的避难和急救措施。
02
安全技术交底的要求
1.项目经理部必须实行逐级安全技术交底制度,纵向延伸到班组全体作业人员。
2.技术交底必须具体、明确,针对性强。
3.技术交底的内容应针对分部分项工程施工中给作业人员带来的潜在危险因素和存在问题。
4.应优先采用新的安全技术措施。
5.对于涉及“四新”项目或技术含量高、技术难度大的单项技术设计,必须经过两阶段技术交底,即初步设计技术交底和实施性施工图技术设计交底。
6.应将工程概况、施工方法、施工程序、安全技术措施等向工长、班组长进行详细交底。
7.定期向由两个以上作业队和多工种进行交叉施工的作业队伍进行书面交底。
8.保持书面安全技术交底签字记录。
,