深圳有几个机场都叫什么机场?深圳机场位置解析
1.1 旅客吞吐量居全国第五,进入高产能利用率时期
深圳宝安国际机场位于珠江口东岸,宝安区范围内,距深圳市中心 32.5 公里,1991 年 10 月正式通 航,1993 年 5 月成为国际机场。机场新航站楼于 2013 年 11 月正式启用,分为航站主楼、十字指 廊候机厅、远期卫星指廊三个部分,总建筑面积 45.1 万平方米,共提供 62 个近机位和 14 个临近主 体的远机位,可服务旅客吞吐量达 4500 万人次。机场目前共有两条跑道,其中长 3800 米、宽 60 米的第二跑道于 2011 年正式投入使用。该跑道飞行等级为 4F,可以满足目前世界上最大型客机起 降,其中包括“空中巨无霸”——空客 A380 客机。


至 2018 年末,深圳机场共有 50 家承运人运营,其中国内航空公司 33 家(包括港澳台 3 家),国际 航空公司 17 家。根据飞常准数据,深圳机场始发的直飞和经停航线共计 277 条,连通 189 个城市 和 194 个机场。

2003 年,机场旅客年吞吐量首次突破 1000 万人次,正式跨入全球百强机场行列。2007 年,机场旅 客年吞吐量突破 2000 万人次,2013 年旅客吞吐量突破 3000 万大关,实现了十年内千万级旅客量 的“三连跳”。2016 年,年旅客量首次突破 4000 万人次大关,仅用 3 年时间就再次完成客流千万级 跨越。2018 年,深圳机场全年航班起降 35.6 万架次,同比增长 4.5%;旅客吞吐量 4934.7 万人次, 同比增长 8.2%,位居全国第五位;货邮吞吐量 121.8 万吨,同比增长 5.1%,位居全国第四位。
参考机场设计的年旅客吞吐量为 4500 万人次,深圳机场当前吞吐量已达设计上限,机场进入高产能 利用率时期。

1.2 国际枢纽建设初具规模、国际旅客过境便利大幅提高
深圳机场于 2015 年 11 月正式施行 24 小时通关,并于 2016 年 4 月实现夜间国际航班首航,国际化 发展开始提速。2016 至 2018 年,连续三年新开国际客运航线数量均在 10 条以上,其中,2016 年 深圳机场洲际客运航线实现了零的突破,开启欧美澳直飞新时代,2017-2018 年,深圳机场持续加 大洲际航线拓展,仅 2018 年就新开了 15 条国际航线,其中 9 条为洲际航线,新开洲际航线数创深 圳机场历年之最。至 2019 年 5 月 30 日,深圳机场实现客运通航的国际城市 50 个,其中洲际城市 21 个。
2018 年,深圳机场国际(含地区)旅客吞吐量达到 458.4 万人次,同比增长 27.4%。国际旅客增幅、 洲际航线新开数量均为全国第一。至 2018 年,深圳机场国际旅客占比提升至 9.3%。

目前,深圳机场每周国际/地区航线的座位数和航班量占比均超过 12%,在深圳机场开通定期客运航 班的航空公司 48 家,其中国际和地区航空公司 18 家,占 37.5%。此外,国际和地区航空公司在深 圳机场国际航线上占据超过三分之一的运力份额,机场国际化发展初具规模。

虽然深圳机场正在大力拓展远程洲际航线,但目前国际航线运力仍然以周边国家和地区为主。由于 机场地处我国华南地区,相比于国内大部分机场在东南亚航线上有天然优势,东南亚地区运力投放 占比也最高,达到 57%。在运力排名前五(按座位数)的国家和地区中,除中国台湾以外,均为东 南亚国家,其中泰国占比最高,达到 19.4%,是唯一超过 10%的国家。此外,台湾航线受到局势影 响,2019 年下半年起,运力份额预计将呈现短期下降趋势。
因地处我国南部而带来远程航线成本和国内旅客集散两个优势,深圳机场运力投入最大的远程洲际 航线为中国至澳大利亚航线。

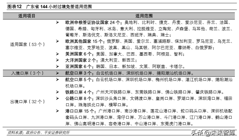
“144 小时国际免签”国际中转便利大幅提升。经国务院批准,自 5 月 1 日起,广东省正式实施外 国人 144 小时过境免办签证政策,政策内容包括,过境外国人可选择从深圳宝安机场、广州白云机 场、揭阳潮汕机场空港口岸中的任一口岸入境,从广东省具备客运功能的 32 个对外开放口岸中的任一口岸出境,过境免签停留最多达 6 天。该政策惠及 53 个国家持有有效国际旅行证件和 144 小时 内确定日期、座位前往第三国(地区)联程客票的人员。
该政策将极大提升广东省外国人出入境便利,将进一步优化深圳机场通关便利,提升深圳机场国际 中转服务竞争力,对加快深圳国际航空枢纽机场建设有着重要推动作用。

1.3 深航和南航支撑机场航线网络全面发展、海航重点布局远程国际航线
深圳机场航空客运市场呈现“2+3+N”的分布格局,“2”是深圳航空和南方航空,“3”是海航、国航和东 航,“N”是其他国内外航空公司。
深航和南航深圳分公司是深圳机场最早的基地航空公司,深航和南航在深圳机场的运力占比均超过 25%,总和超过 50%,两家公司在深圳机场均有较为完善的国内和国际航线网络布局,是深圳机场 航空运输规模发展的重要支撑。在国际航线市场,深航和南航也占据运力投放的前两名,其中深圳 主要的国际运力投放以周边国际航线为主;南航除周边国际航线以外,还开通了至莫斯科、迪拜、 悉尼和墨尔本的远程洲际航线。
海航、国航和东航三个公司是运力投放第二梯队,运力规模明显低于深航和南航,但明显高于其他 航空公司,按座位数统计的运力至少是其他单个航空公司运力的 2 倍。2017 年下半年,海航和深圳 市交委、深圳机场签署合作协议,商定“十三五”期间每年至少在深圳开通一条洲际航线和两条国 际航线。在协议签署后海航加速了在深圳机场的国际航线布局,截至目前,累计开通 11 条远程洲际 航线和 7 条周边国际航线,预计未来还将持续加大国际航线的投入。
在国外航空公司方面,亚太地区最大的低成本航空公司亚洲航空及其子公司泰国亚航在深圳机场的 运力投放最大,按航班量统计,在深圳国际/地区航线运力占比分别达到 7.5%和 5%。




二、 航空主业收入占比超八成,客流持续增长是关键
2.1 地方国资控股有利长期稳定发展
深圳市机场股份有限公司由深圳市机场(集团)有限公司(本文简称“机场集团”)独家发起,经深圳 市政府批准以社会募集方式设立的股份有限公司,截至2019年6月30日,机场集团持有公司56.97% 的股份,是公司控股股东。机场集团是国有独资有限责任公司,由深圳市国资委直管,因此公司实 际控制人为深圳市国资委。

控股股东机场集团是深圳机场的管理机构,具有对机场统一实施投资、规划、建设、运营等法定职 能,同时承担机场的相应公共管理和服务职能。为满足机场扩建工程统一规划、统一建设的要求, 部分机场重大建设项目均有公司委托机场集团代建管理,例如卫星厅工程及 T3 航站楼适应性改造项 目等。
2.2 航空主业收入占比超八成
公司是深圳宝安国际机场的运营管理机构,主要经营航空主业以及航空主业延伸出的非航空业务, 其中航空主业营业收入占公司营业收入超过 80%。
2018 年,公司实现营业收入 35.99 亿元,同比增长 8.40%;公司实现利润总额 8.76 亿元,同比减 少 1.37%;归母净利润 6.68 万元,同比增长 1.00%。
Ø 航空主业:实现营业收入 28.79 亿元,占营业收入总额的 80.00%,同比增长 9.63%;营业利 润 4.82 亿元,占公司总体营业利润的 54.78%,同比下降 3.07%。
Ø 航空物流业务:实现营业收入 2.76 亿元,占公司总体营业收入总额的 7.66%,同比下降 2.69%; 实现营业利润 0.27 亿元,占公司总体营业利润的 3.02%,同比下降 32.83%。
Ø 航空增值服务业务(含广告业务) :实现营业收入 4.44 亿元,占公司营业收入总额的 12.34%, 同比增长 8.19%;实现营业利润 3.71 亿元,占公司总体营业利润的 42.20%,同比增长 4.68%。
2019 年上半年,公司实现营业收入 18.57 亿元,同比增长 5.57%;公司实现利润总额 4.03 亿元, 同比减少 18.07%,归属于母公司所有者净利润 3.08 亿元,同比减少 16.70 %,归母扣非净利润 3.70 亿元,同比增长 9.67%。
Ø 航空主业:实现营业收入 15.64 亿元,占营业收入总额的 82.97%,同比增长 10.43%;营业利 润 3.17 亿元,占公司总体营业利润的 67.37%,同比增长 11.23 %。其中,候机楼商业租赁业 务实现营业收入 2.25 亿元,同比增长 13.79%。
Ø 航空物流业务:实现营业收入 1.34 亿元,占公司营业收入总额的 7.11%,同比下降 0.11%;实 现营业利润 0.11 亿元,占公司总体营业利润的 2.36%,同比下降 32.96%。
Ø 航空增值服务业务(含广告业务):实现营业收入 1.87 亿元,占公司营业收入总额的 9.92%, 同比下降21.08%;实现营业利润1.43亿元,占公司总体营业利润的30.27%,同比下降25.64%。
根据公司公告,2019 年上半年净利润减少主要是受 2018 年 5 月深圳机场室外立柱广告牌拆除、公 司与深圳市正宏汽车科技发展有限公司租赁合同纠纷案计提预计负债和人工成本上升等综合因素影 响。其中,合同纠纷案依据一审结果计提 69,197,147.09 元。



2.3 旅客吞吐量和航班量是航空主业收入提升的关键
航空主业指以各航空公司的定期和不定期航班、旅客和货主(物)为服务对象,提供的航空地面保 障及航空地面代理服务业务,主要包括飞机起降及停场保障,机场飞行控制区的维护与运营管理, 旅客的乘机、候机及进出港服务,航站楼商业及物业租赁业务、航空器的维护及辅助服务,航空货 物的地面处理服务等。
非航空业务包括航空物流业务和航空增值业务。航空物流业务是指依托于航空主业延伸出的物流增 值服务,主要包括航空货物过站处理服务、航空物流园租赁与管理业务,航空货运代理服务业务等。 航空增值业务是指依托于航空主业延伸出的商业服务业务,主要包括机场航站楼内广告业务、两舱 服务业务、机场专线运营管理等。

航空主业中,航班相关保障业务收费标准主要采用政府定价。2017 年 4 月 1 日实施的《民用机场收 费标准调整方案》规定我国航空性业务及二、三类机场内航内线地面基本服务仍然执行政府指导价, 并就具体收费标准进行了调整。
深圳机场属于一类 2 级机场,分析航班保障相关的收费标准,对航班保障相关业务收入影响较大的 因素是机场年旅客吞吐量、起降架次、飞机类型和货邮吞吐。2018 年机场货邮吞吐 122 万吨,公司 货邮安检费收入约 7300 万元,此外货运航班多集中在夜间时段,航班数量远少于客运航班,因此我 们认为货邮业务对航空主业收入的影响远小于客运业务,旅客吞吐量和起降架次对航空主业收入的 影响最大,其中国际航班和国际旅客收费标准明显高于国内航班和国内旅客。

2.4 租赁业务和免税业务锦上添花
航空主业中候机楼商业及物业租赁业务收入依据公司与机场集团全资子公司深圳机场航空城运营管 理有限公司和深免公司的协议推测,2018 年该部分的收入约为 5~6 亿元左右,在航空主业营收中的 占比约 17%~22%。
候机楼商业及物业租赁业务(不含免税)方面,深圳机场 T3 航站楼商业总面积约 3.3 万平米,公司 于 2019 年 1 月将其中 2.97万平方米的商业资源规划点位 324 个及商业配套仓库委托给机场航空城 运营管理公司经营管理,该协议期限为 2019 年 1 月至 2023 年 12 月,其中最后两年需要于协议结 束前续签。2019 至 2023 年预计为公司带来总收入至少 21.1 亿元。

候机楼租赁业务的收费标准主要采用市场化定价原则,收费标准的提高取决于机场本身的商业价值, 机场商业价值高低主要表现为机场旅客吞吐量以及旅客消费能力。随着我国经济发展和深圳机场国 际化建设加速,机场商业价值提高的预期明显,商业租赁收入有大幅超过保底收入的潜力。
免税租赁方面,深圳机场拥有出入境免税租赁面积约 1800 平米,其中入境免税店面积 377 平米, 于 2017 年完成招商工作,深免公司中标。根据合同,租金采取月保底租金或月营业额(销售额)提 成租金两者取高的方式,其中月保底租金单价为 10008 元/平方米,月保底租金合计:377.3 万元; 月营业额(销售额)提取百分比为 35%。合同期为 3 年并约定可续约 2 年,在合同期内 3 年预计将 给公司带来总计 1.51 亿元的收入;若三年合同期满后延期两年,预计五年内共计带来 2.82 亿元的 收入。此外,考虑到协议中包含营业额提成条款,随着深圳机场国际航班旅客数量的提高,公司在 合同期内的租金收入有希望明显高于保底收入。

出境免税店租赁合同并未公布,考虑到深免公司一直是深圳机场免税店的实际经营者以及 2016 年以 前深圳机场国际旅客不足 200 万,占比不到 5%,国际化比例较低,预计目前出境免税店的租金水 平明显低于入境免税店。但是参考入境免税店合同,入境免税店再次招标后的租金水平将明显提升, 未来免税店租金收入可能大幅提高。
2.5 广告业务毛利最高,但短期内缺乏增长潜力
在非航空业务中,广告业务的毛利率较高,最近 5 年均大于 90%。最近三年,广告业务的营业利润 在公司总营业利润中的占比在 40%左右,但广告业务的营业收入仅占总营收的 10%左右。

2018 年 5 月,公司发布公告,根据深圳市政部门要求,将 AB 航站楼和 T3 航站楼室外立柱广告牌 拆除,因此公司可供经营的广告资源减少。2019 年半年报数据显示,上半年公司广告收入 1.45 亿 元,同比减少 26.7%,自深圳机场 T3 航站楼启用以来首次出现下降。此外,根据公司最新公告,公 司目前并未有重新建设室外立柱广告牌的计划,因此公司广告收入短时间内缺乏大幅增长潜力。我 们预计公司广告业务预计将在 2023 年 T3 航站楼改造和卫星厅项目完工后能够实现较大幅度提高。
2.6 成本端关注重大投资项目
机场由于其重资产的行业属性导致其机场重大项目建设和投用期间会给机场的利润会带来阶段性影 响。机场在建设期需要进行巨额资金融资,伴随而来的就是较高的财务成本。进入运营期后,对净 利润影响较大的则是折旧摊销。
2014 年,因 T3 航站楼启用,机场折旧大幅提高,受此影响 2014 年公司净利润下降 46.4%。但从 长期看,固定资产和设备的折旧摊销多采用平均法,对净利润的影响较为平滑,因此在机场业务量 逐步提高以后,营收增幅已经能够覆盖新增的折旧,公司业绩表现重回上升通道。


深圳机场现有两个重大在建工程,即卫星厅工程和 T3 航站楼适应性改造项目,总投资约 72.3 亿元, 其中卫星工程静态总投资 65.9 亿元,预计 2023 年底工程完工。按照 20 年折旧测算,卫星厅和 T3 航站楼改造项目投入使用后,预计 2023 年起,每年新增折旧费用 3.5 亿元,届时将对公司业绩产生 较大的短期影响。
三、 依托经济发展,国际一流机场并非遥不可及
3.1 我国仍然处于航空运输快速发展时期
国际民航组织(ICAO)和空客的研究表明,全球航空客运水平大约每 15 年增长一倍,在长周期内, 无论是否发生经济危机,收入客公里(RPK)总能保持 4.4%的年均增速,因此可以判断航空客运行 业在今后相当长一段时间内仍然具有稳定市场需求,发展前景比较乐观。

针对不用国家的人均 GDP 和人均乘机次数研究表明,两者呈现正相关的关系,目前我国每年人均乘 机次数约 0.4 次,随着经济的持续发展,将会带来人均乘机次数的显著提升,加上庞大的人口基数, 空客公司预测未来我国国内航空规模将超越美国,成为全球第一,并且将是未来 20 年全球航空运输 增长的重要贡献来源。


空客公司还就未来不同航线的旅客增长情况进行了预测,根据预测,未来 20 年,国内航线、至亚洲 发展中国家航线和至亚洲新兴经济体航线仍然是中国航空旅客量的主要组成部分,占比超过 90%。 其中,国内航线旅客数量增长约 260%,年均增长近 7%,至 2036 年将超过 16 亿人次/年;至亚洲 发展中国家航线旅客数量增长 200%,年均增长近 6%,至 2036 年将超过 2 亿人次/年;至亚洲新兴 经济体航线旅客数量增长 260%,年均增长近 7%,至 2036 年将超过 1.5 亿人次/年。

3.2 吞吐量增长和流量变现依托经济增长
深圳市地处珠三角核心区域,毗邻香港,国务院批复确定的中国经济特区、全国性经济中心城市和 国际化城市,GDP 总量已经超越广州和香港,成为粤港澳大湾区经济总量排名第一的城市,显示出 非凡的经济发展潜力。截至 2018 年末,深圳常住人口 1302.66 万人,比 2017 年末增加 49.83 万人。 其中常住户籍人口 454.70 万人,增长 4.6%,占常住人口比重 34.9%;常住非户籍人口 847.97 万人, 增长 3.6%,占比重 65.1%。常住非户籍人口的超高比重显示出深圳对外来人口有较强吸引力以及与 其他城市人才交流的频繁。


依托深圳市经济发展和人才交流频繁的优势,深圳机场长期保持吞吐量增长的快速增长,其中高频 次的公商务旅客占据较大比例,主要表现为深圳机场已经形成一定规模的公商务航线。公商务航线 和非公商务航线的一大区别是航线的航班密度,公商务航线要满足公商务旅客出行频次较高和航班 时间要求相对苛刻的需求,航线航班密度较高。
深圳机场目前日均班次达到 20 对(含)以上的航线有 6 条,其中深圳=上海虹桥航线日均班次 41 对排名第一,考虑到至上海浦东的航班,深圳与上海之间的日均班次达到 53 对,参考商务航线主流 时段 07:00 至 22:00,两地之间平均每个小时有 3~4 对,完全实现航班运行的“公交化”。此外, 还有至北京、成都、杭州、重庆、南京、西安、郑州等 7 个城市的航线能够实现每小时有 1~2 对航 班。

在我国,随着居民收入水平的不断提高,因私出行的航空旅客占比不断提升,预计未来将成为推动 航空运输规模增长的主力。
深圳市人均可支配收入水平与居民消费支出水平处于全国前列,与三大国际枢纽机场所在城市的差 距并不大,但机场吞吐量水平却有明显差距,这主要与深圳机场起步较晚以及机场定位长期不高有 关,但此局面随着《中国民用航空发展第十三个五年规划》的出台已得到明显改善,深圳机场已明确上升为国际枢纽机场,因此我们认为,随着深圳及周边区域经济发展,深圳机场拥有非常大的潜 在客源市场。


游客也将推动深圳机场吞吐量持续增长。随着深圳经济的快速发展,城市的知名度提升明显,对国 内外游客的吸引力也大幅提高。2018 年,深圳市接待国内游客 1.06 亿人次,国际和港澳台游客 3345 万人次,接待游客规模已处于全国前列,并且保持良好的增长趋势。
综上,我们认为深圳机场三大主要客群,即公商务旅客、本地因私出行旅客和国内外游客,仍然存 在较大增长潜力,深圳机场旅客吞吐量持续快速增长的预期稳定,机场广告价值也将持续提高,利 好公司广告业务。此外,随着经济发展水平的提高,旅客在机场的消费能力也将提升,候机楼租赁 业务也将从中获利。
3.3 粤港澳大湾区和先行示范区建设助推机场发展提速
2019 年 2 月 18 日,中共中央、国务院印发了《粤港澳大湾区发展规划纲要》,在加快基础设施互联 互通方面,《规划纲要》指出,将建设世界级机场群。主要内容还包括要提升深圳机场国际枢纽竞争 力以及支持深圳机场改扩建,在顶层设计层面扩宽了深圳机场未来发展的空间。
大湾区总人口超过 7000 万,人均 GDP 超过 20000 美元,主要的航空运输机场有 7 个,2018 年的 旅客运输总量超过 2.1 亿人次,相当于北京和上海的总和,超过著名的伦敦机场群和纽约机场群。
深圳机场分享大湾区发展红利。我们预测随着大湾区建设步伐的加速,区域内航空市场规模将持续 扩大,客运需求年均增速将达到8%左右,至2023年大湾区内航空客运的年需求量将超过3亿人次, 至 2026 年将超过 4 亿人次。

先行示范区建设赋予深圳机场新使命。2019 年 8 月,中共中央、国务院发布《关于支持深圳建设中 国特色社会主义先行示范区的意见》,《意见》提出深圳市先行示范区的发展目标:到 2025 年,深圳 经济实力、发展质量跻身全球城市前列,建成现代化国际化创新型城市;到 2035 年,深圳城市综合 经济竞争力世界领先,成为我国建设社会主义现代化强国的城市范例;到本世纪中叶,深圳成为竞 争力、创新力、影响力卓著的全球标杆城市。
在先行示范区建设过程中,《意见》明确指出,支持深圳具备条件的各类单位、机构和企业在境外设 立科研机构;支持深圳实行更加开放便利的境外人才引进和出入境管理制度,推动更多国际组织和 机构落户深圳;支持深圳举办国际大型体育赛事和文化交流活动,建设国家队训练基地,承办重大 主场外交活动。
深圳机场作为深圳市对外交流的重要口岸,是上述目标顺利达成的重要支撑之一,机场的国际化发 展必然将进一步加速。同时在示范区建设过程中,机场的旅客吞吐量,特别是国际旅客吞吐量的快 速增长将有利于公司业绩稳步提升。
3.4 基建提速,助力国际一流机场建设
深圳机场 T3 航站楼启用后的设计年保障能力 4500 万人次,飞机起降 37.5 万架次,2018 年的旅客 吞吐量和飞机起降分别达到 4934.7 万人次和 35.6 万架次,旅客吞吐量已经超过此前设计上限,考 虑到近几年深圳机场旅客服务程序持续优化以及自动化服务设备的使用,目前 T3 航站楼仍然能够承 受旅客吞吐量的进一步提升,但无法避免日渐拥堵的趋势。
根据调研,民航局认定的深圳机场小时容量为 52 架次/小时,现行航班编排也是以此为准,但随着 机场飞行程序持续优化以及飞机导航精度的提高,深圳机场在日常运行中已经多次突破 60 架次/小 时,因此我们认为目前深圳机场每日航班总量仍然具备提升的潜力。
卫星厅提升吞吐能力,提高国际航班便利。深圳机场 T3 航站楼改造和卫星厅建设项目均已经开工, 其中,卫星厅位于 T3 航站楼北侧,在两条跑道中间位置,预计将于 2023 年建成投入使用。根据规 划,深圳机场卫星厅总建筑面积约 23.5 万平方米,总体设计呈现“X”型结构,设有 56 个廊桥机位, 规划年旅客吞吐量为 2200 万人次。为了方便旅客出行,卫星厅将与现在的 T3 航站楼通过捷运系统 连接,从 T3 航站楼到卫星厅大约只需要 3 分钟。卫星厅的中转流程将更高效,进一步提升深圳机场 中转保障能力,提高机场国际航班服务能力。
第三跑道建成后,机场小时容量或将提升 35%。深圳机场第三跑道扩建工程已经获批,工程按照满 足 2030 年旅客吞吐量 8000 万人次、货邮吞吐量 260 万吨的目标进行设计。第三跑道在西跑道西侧 550 米处,规划长 3600 米、宽 60 米,可以满足目前所有大型飞机起降要求。建成后,第三跑道预 计将于西跑道组成一组窄距跑道运行,即一条跑道负责起飞、一条跑道负责落地,参考浦东机场当 前运行能力,深圳机场在第三跑道建成后小时容量有望提升至 70 架次/小时,运行能力大幅提高。 此外,机场 T4 航站楼建设项目正在规划报批,设计吞吐量 2500~3000 万人次,T4 航站楼将能够大 幅提高机场旅客服务能力,与第三跑道共同支撑机场发展,迈入全球前 20 大机场前景可期。


四、 盈利预测和投资建议
4.1 关键假设
深圳机场的旅客吞吐量虽然已经到达此前设计上限,但是随着旅客服务流程的优化、机场自助设备 的投用以及空管新技术的采用,机场仍然能够承受旅客吞吐量的持续增长,因此我们认为 2019~2023 年机场旅客吞吐量增速分别为 8%、7%和 8%,其中国际旅客占比每年可同比提高 1.5 个百分点。
候机楼商业租赁方面(包括免税业务)参考 2.4 节的保底收入水平;航空物流业务预计 2019 年与 2018 年水平相当,2023 年和 2023 年的年增速均 2%;广告收入方面,受到 T3 航站楼部分广告设 施拆除影响,预计 2019 年同比下降 12.7%,此后因机场客流量增长,国际航班增多等影响,广告 价值提升,预计 2023 年和 2023 年同比恢复正增长,预计年增速分别为 5%和 10%。综合考虑,我 们预计 2019 年、2023 年和 2023 年的营收增长率分别为 6.4%、8.8%和 9.0%。
在成本方面,卫星厅和 T3 航站楼改造项目按照 20 年折旧测算,预计每年新增折旧费用 3.5 亿元, 但是考虑到项目将于 2023 年底或 2023 年初启用,主要影响 2023 年才会显现,因此我们预计公司 2019 年至 2023 年的营业成本增速比较稳定,预计年增速分别为 9.1%、7.8%和 8.3%。

4.2 投资建议
A/B航站楼租赁诉讼和T3航站楼部分广告设施拆除导致公司2019年业绩出现下滑,但是我们认为, 随着粤港澳大湾区和先行示范区建设的推进,深圳机场吞吐量持续增长预期不变,公司营业收入增 长主要基础并未发生变化。同时,国际航班数量和国际旅客吞吐量占比将逐步提高,带动公司的航 空主业和非航业务收入的快速增长。综上,我们预计公司2019-2023年归属母公司净利润分别为6.22 亿元、7.47 亿元、8.17 亿元,预计 EPS 分别为 0.30 元、0.36 元、0.40 元,对应 PE 分别为 35.5、 29.5 和 27.0。首次覆盖给予“推荐”评级。