全网最全!想考军校的一定要看!选科要求,录取分数线全都有了
通过高考考取军校,对于有从军梦的高三学子,这也是不错的一条道路。其实,考军校有很多优势是一般大学所没有的,军校包分配,这几年就业压力大报考军校也成为热门,军队院校对考生的要求较高,想考军校的同学一定要好好看,记得收藏点赞。
小易老师根据2021年军队院校招生政策,为大家整理了相关内容,详细介绍如下:
了解报考条件
1.须达到本省一本线(含武警部队院校,合并批次省份须达到特殊类型招生控制线);应届生、往届生均可报考。
2.年龄不低于17周岁,且不超过20周岁,截至报考当年8月31日。
3.参加军队组织的军检,结论均为合格。政治考核、面试、体格检查结论均为合格,报考机要等专业政治考核有特殊要求。
4.身体基本条件
身高∶男性162cm以上;女性160cm以上。
体重∶男性不超过标准体重30%,不低于15%;女性不超过标准体重20%,不低于15%。
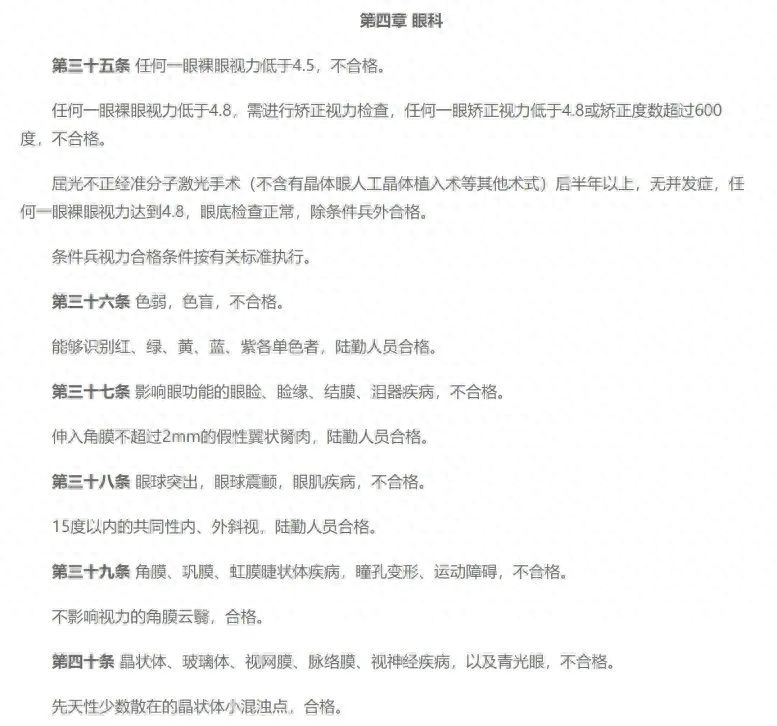
视力∶裸眼视力低于4.5,不合格。
任何一眼裸眼视力低于4.9,需要进行矫正视力检查,任何一眼矫正视力低于4.9或矫正度数超过600度,不合格。
全国征兵网《应征公民体格检查标准》摘要有各类问题的详细说明,也就是说,并不是所有近视的适龄青年都不能参军,只要符合相关条件即可应征报名。

图源:全国征兵网
注意!下面内容主要依据2021年相关政策,具体请以2022年为准!
军校招生
军校每年从部队和地方按比例招生,地方入校即入伍,享受军人待遇,在校期间一切学习生活费用由国家支付。平时穿着军装,佩戴学员红肩章。专科三年毕业后一般授少尉正排军衔,本科四年毕业后授中尉副连军衔。顺利毕业后将获得军士与学士学位,工作由学校根据专业和各大军区需要分配,去向涉及海陆空三军。军校不分一本,二本之类的,军校提前录取各地考生,分数线基本都在一本分数线以上。

军校类型
在报考军校的时候,要先弄清楚军校的区别,其中国防科技大学是中央军委直属院校,学员毕业分配是全军分配,而军种院校则基本上在本军种范围内分配。
军校生的待遇/压力
1.福利待遇
普通高中毕业生经解放军和武警部队院校录取并取得军籍后,享受部队供给制待遇,学习、生活费用均由军队承担。
经高考录取的本科学员,复审复查合格后,按有关规定办理入伍手续,享受供给制军校学员待遇,统一着军队制式服装。在校学习期间学费、伙食费、住宿费由军队供给,享受军人免费医疗。按月发放一定数额学员津贴,每年按规定报销一次探亲路费;家属享受军属待遇。
2.军校压力
军校学员在校学习期间实行全程淘汰。
根据《军队院校淘汰学员安置办法》,入学阶段因政治审查和体格复查被淘汰的(取消入学资格的)普通中学高中毕业生新学员,查明原因后,如符合普通高校录取条件,在普通高校招生录取工作结束前,本人可向省教育招生考试院提出改录申请,由省教育招生考试院协商省属普通高校改录。
在校学习期间,因学习或身体原因不符合军校培养要求的学员,服役期两年以内(含两年)的参照义务兵退伍安置,两年以上的参照士官复员安置。其中,因政治思想不符合培养目标要求或违反国家法律、法规和校纪、校规被退学的,以及因学员本人无正当理由执意要求退学或拒不入伍被退学的应缴纳在军校学习期间全部费用。因身体原因不能完成学业或不适合在部队工作被淘汰的可不缴纳上述费用;但因个人原因退学的,部队不负责协调安排入地方普通高校学习。
军校专业
军校招生时一般分指挥类专业和非指挥类专业。除了这两类专业外,还有一类专业———“合训分流”专业。考生在报考时要注意分清他们的区别。
1.指挥类专业
指挥类专业有明确的培养目标,主要是为各军兵种培养军事指挥管理人才。
由于该类毕业生将在军队基层军事、政治、后勤指挥军官以及机关工作的岗位上任职,因此对其培养要求也特别高,具有“战时能指挥,平时能管理”的双重能力。军事指挥军官主要包括排长、连长、营长,海军部队的部门长、舰(艇)长等;政治指挥官主要包括连(分)队政治指导员、营政治教导员、团(大队)政委、舰(艇)教导员或政委等;后勤指挥军官是各种日常和战场保障勤务分队的分队长和指挥军官,在司令部、政治部、后勤部、装备部等机关,也有相当一部分指挥军官的岗位,主要包括各类军事参谋、政治干事、后勤助理员等。
军校的指挥专业对培养对象在文化基础、身体素质、政治素养、个人气质等方面都有一定的要求。这是因为军队的初级指挥军官不仅要懂得必要的武器装备的操作和使用,而且要学会如何带兵、如何管理,在有战备需要时,还要善于组织和指挥。所以,军队指挥专业要求考生在具备一般考生条件的基础上,还应具备如下条件:强健的体魄;适合作为指挥员的良好气质;较强的吃苦精神;热爱军事指挥专业等等。如果你是男生,身强力壮且具备指挥领导才能,那就选择军事院校的指挥专业。这样更能在带兵方面出成绩,更能胜任更高的领导(指挥)工作。
2.非指挥类专业
专业技术院校以及综合院校的非指挥类专业,担负着为部队、军队科研单位、军校培养专业技术人才的任务。其毕业学员主要到部队的各个专业技术岗位任职。根据工作岗位的具体需要,一般评任专业技术职务。军队高等专业技术院校,均有国内先进的教学和技术设备,有很强的师资力量,既能培养从事实际技术工作的操作人员,又能培养高技术人才。
3. “合训分流”专业
“合训分流”的全称是“学历教育合训、专业训练分流”。这是1999年全军院校编制体制调整后开始的新的初级指挥专业人才培养模式。“合训分流”的培养目标是:培养懂技术、会管理、能指挥的复合型初级指挥军官。由于这种培养模式还属于一种新的尝试,包括模式、政策、待遇、就业前景等在内,还在不断地完善中。承担“合训”任务的军校还局限于几所综合大学和部分基础较好的综合院校。请考生在报考时多加留意。
27所军校名单

各军校选科要求
在这里以甘肃省教育考试院给出的2024年选科要求举例。在不同省份军事类院校招生的专业不全部一致,且选科要求也有区别。大家一定要具体参考最新的普通高校招生专业选考科目要求。
1)国防科技大学




2)陆军工程大学


3)陆军步兵学院

4)陆军装甲兵学院

5)陆军炮兵防控兵学院


6)陆军特种作战学院

7)陆军边海防学院

8)陆军防化学院

9)陆军军医大学

10)陆军军事交通学院

11)陆军勤务学院


12)海军工程大学


13)海军大连舰艇学院

14)海军潜艇学院


15)海军航空大学

16)海军军医大学

17)空军工程大学


18)空军航空大学

19)空军预警学院

20)空军军医大学

21)火箭军工程大学

22)战略支援部队航天工程大学


23)战略支援部队信息工程大学



24)武警工程大学


25)武警警官学院

26)特警特种警察学院

27)武警海警学院

湖南省2021军校分数线




关注报考录取流程
1.填报志愿
军队院校招生实行提前批次投档录取,在普通高等学校本科第一批次录取工作开始前结束,具体时间由各省教育考试院公布。未被录取者,将按其填报的地方高等院校录取。
2.政治考核
政治考核由省军区招生办公室组织,县级人民武装部会同县级招生办公室、考生户口所在地派出所和所在中学具体实施,原则上在高考结束后展开。考核结论由县级人民武装部通知考生所在中学,结论为不合格的考生不参加面试和体格检查。对考核结论有异议的,县级人民武装部应组织复议。
3.面试
面试工作由省军区招生办公室具体组织实施,省级高校招生办公室积极配合。原则上在政治考核结束后组织。其中,面试主要考察考生的报考动机、形象气质、逻辑思维、语言表达等能力。
面试结果应当场告知考生。考生对面试结果有异议并提出复议申请的,由面试复议组进行复议,并将复议结果告知考生。复议结果为
最终结论。
4.体格检查
由指定的军队医院按体格检查标准和有关规定组织实施,原则上在面试结束后组织。体格检查各项目结论应当场告知考生。对当场不能作出结论的体格检查项目,应及时告知考生。考生对体检结果有异议并提出复检申请的,由体检机构组织实施,并将复检结果告知考生。复检结果为最终结论。
5.投档录取
在政治考核、体格检查合格考生名单中,按照填报志愿和分数、依据院校招生计划,区分性别和体检合格类别分别向院校投档。烈士子女、因公牺牲军人的子女、现役军人子女,在投档比例范围内优先录取。
6.复查复试
考生按院校录取通知书要求报到后,需参加政治复审和体格检查。合格者取得学籍和军籍,不合格者按有关规定处理。
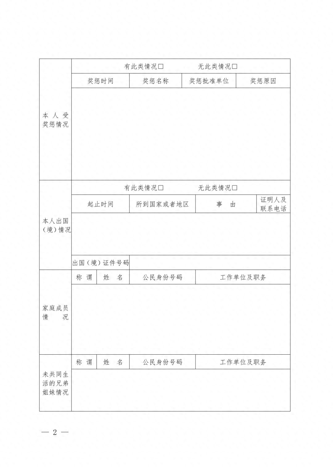
军队院校政治考核表及填表说明




填报说明:
一、《军队院校招收普通高中毕业生政治考核表》采用A3纸双面打印后对折。“军队院校招收普通高中毕业生政治考核表”字样为2号方正小标宋简体字,居中。表中正文字体均为小4号仿宋_GB2312体字,“拟报考军队院校对政治条件有特别要求专业的普通高中毕业生填写”字样为黑体字。表中文字一律使用汉字简化字,表中年、月、日一律使用阿拉伯数字。
二、此表涉及本人情况部分必须由本人如实填写,可以使用计算机录入打印或手工填写,本人近期免冠正面一寸照片可以打印或粘贴。手工填写的用蓝黑色或黑色墨水,字迹要工整。
三、“户籍所在地”指居民户口簿登记的户口所在地;“经常居住地”是指连续居住1年以上的地方,“户籍所在地”、“经常居住地”填写至乡(镇、街道),“高考报名所在地”填写至县(市、区)。
四、“本人主要经历”栏,从上小学时填写。
五、填写栏中列明“有此类情况□、无此类情况□”的,先在相应内容后的“□”内划“√”,有此类情况的详细填写,无此类情况的本栏内容不填写。
六、“本人受奖惩情况”栏,除填写有关奖励表彰情况外,也应如实填写受纪律处分、刑事处罚等情况。
七、“本人出国(境)情况”栏,有此类情况的,应填写截至填报时出国(境)情况。所到国家(地区)应填写从出国至回国期间到过的所有国家(地区),包括过境的国家(地区);事由主要包括求学、探亲、访友、学术交流、就医、旅游,以及继承、接受和处理财产等。
八、“家庭成员”是指父母和共同生活的兄弟姐妹、祖父母、外祖父母。“父母”包括生父母、养父母和有抚养关系的继父母。“兄弟姐妹”包括共同生活的同父母的兄弟姐妹、同父异母或同母异父的兄弟姐妹、养兄弟姐妹、有抚养关系的继兄弟姐妹。
九、“本人及家庭成员移居国(境)外情况”栏,本人、家庭成员原本就是外国公民或者香港、澳门、台湾居民的,按照“移居国(境)外”情形填写;“备注”处填写移居国(境)外的情况变化,如“已放弃”、“无法放弃但已自愿申请被列为公安机关出入境管理部门登记备案人员”等。
十、“初步政治考核意见”栏,由其户籍所在地或者经常居住地公安派出所,在政治考核表相应栏目填写现实表现情况、加盖单位公章。
十一、“政治考核结论”栏,由县(市、区)兵役机关作出结论,加盖征兵政治考核专用章。
中国十大军校盘点
1.中国人民解放军国防大学
中国人民解放军国防大学是中国最高军事学府,中国人民解放军唯一的一所高级军官指挥院校,直属中央军事委员会领导。国防大学本部坐落在首都北京。下辖石家庄、上海、南京、西安等各学院、教学区、校区。
国防大学主校区三面环山,一水前流,草木丰茂,环境清幽。附近不仅有香山、颐和园,还有清华、北大、中央党校、农业大学、军事科学院等著名学术单位。


2.中国人民解放军国防科技大学
中国人民解放军国防科技大学简称“国防科技大学”,由中国共产党中央军事委员会直属,位列第一个五年计划国家156项重点建设工程、211工程、985工程、双一流、军队“2110工程”,为中共中央1959年确定的全国20所重点大学之一、国务院首批批准有权授予硕士及博士学位的院校、全国首批试办研究生院的院校。

3.中国人民解放军战略支援部队信息工程大学
中国人民解放军信息工程大学是中国人民解放军战略支援部队直属的全国综合类高等军事院校,是全军重点建设的五所综合大学之一,是军队“2110工程”重点建设院校之一,正军级编制。

学校位于河南省郑州市、洛阳市,是国务院学位委员会授权的博士、硕士学位授予单位,是军队唯一的国家网络安全人才培养基地,建有国家网络空间安全发展创新中心,是国家非通用语人才培养基地,是全军出国人员外语培训基地、外国军事留学生汉语培训基地。

4.中国人民解放军空军工程大学
中国人民解放军空军工程大学位于古都西安,简称“空工大”,是中央军委、空军党委领导下的高等军事院校,是一所融工、文、管、理、法、军等学科于一体的综合性全国重点大学,是全军重点建设的五所综合大学之一和对外开放院校,是军队“2110工程”重点建设院校之一,受空军和教育部双重领导,正军级编制,是培养空军专业技术人才的最高的学府。

5.中国人民解放军陆军工程大学
中国人民解放军陆军工程大学,简称陆军工程大学,2017年以解放军理工大学和军械工程学院主体为基础组建,是人才培养与科学研究并重、工程技术与作战指挥融合的教学研究型综合性大学。
校本部位于江苏南京,另设石家庄校区(河北石家庄)、通信士官学校(重庆)、军械士官学校(湖北武汉)和训练基地(江苏徐州),是陆军人才培养的重要基地、陆军科技创新的攻坚力量、陆军部队建设的关键支撑、陆军对外交流的主要平台。

6.中国人民解放军海军工程大学
中国人民解放军海军工程大学简称海工大,位于湖北省武汉市,是在中央军委、海军党委领导下的高等军事院校,是一所以工为主、工管结合、指技合一、文理兼容、具有鲜明海军特色的全国重点大学,是全军重点建设的五所综合大学之一和对外开放院校,是军队“2110工程”重点建设院校之一,正军级编制。

7.中国人民解放军火箭军工程大学
中国人民解放军火箭军工程大学地处中国西安,是中国唯一一所培养战略导弹部队指挥技术人才的高等军事院校,是中国人民解放军重点院校、军队“2110工程”重点建设院校,国务院学位委员会批准的首批博士、硕士、学士授予权单位之一,被誉为中国战略导弹部队军官的摇篮。

8.中国人民解放军海军大连舰艇学院
中国人民解放军海军大连舰艇学院隶属于中国人民解放军海军,是经毛泽东主席于1949年11月 22日亲自批准成立的新中国第一所正规高等军事学府,其目的是为了培养优秀的海军军官,建立一支强大的海军,被誉为“海军军官摇篮”。

9.中国人民解放军陆军装甲兵学院
中国人民解放军陆军装甲兵学院坐落于北京西南卢沟桥畔,隶属于中国人民解放军陆军,为军队2110工程重点建设院校,素有“陆战之王的摇篮”美称,是全军重点建设院校和全军首批教学优秀单位。

10.中国人民解放军空军预警学院
中国人民解放军空军预警学院原名空军雷达学院,是全国唯一一所预警监视领域的专门院校,全军唯一一所预警监视和电子对抗均为主体学科专业的院校,全空军唯一一所指技兼容的中级军事任职教育院校。

专业的事情还是得交给专业的人来做 ,需要选科建议、专业职业生涯定位、新高考志愿填报指导或者参加强基计划、综合评价、高校计划但是不会准备报名材料的小伙伴可以通过下列方式咨询!
易百谦教育,您身边的高考升学专家。
每天为您分享新高考那些事,为大家提供及时详尽的备考信息、全面准确的政策解读。为多元升学道路上的各位考生倾力相助。
想全面了解新高考、强基计划、综合评价等升学政策,请关注湖南省综合评价在线!
如果觉得本文有用
欢迎推荐更多家长学生关注