深圳出入境自助签证点列表
如果你工作繁忙,在网上预约了电子港澳通行证的个人游签注,但白天却没有时间。不要紧,带上你的证件,即使是凌晨3点,也可以凭身份证刷卡进入自助服务大厅“24小时”自助办证区办理。

“立等可取”也是一大特色,“如果你明天有急事要去港澳,现在已经半夜,可你连网上申请也没有办理怎么办?”这也不要紧,你也可以凭身份证刷卡进入自助服务大厅“24小时”自助办证区办理,即使是星期六、星期天也不要紧。自2019年4月1日起实行“全国通办”后,取消了户籍地、居住地等条件的限制,该自助功能不再限于广东省居民,全国各省居民均可在任一出入境自助签注机办理往来港澳台团队旅游签注,并立等可取。
目前全市共启动263台“一体机”,主要安放警务室、行政服务大厅及派出所等,靠近集中办事场所、小区及大型企业,让群众少跑腿,更加方便群众办事。
证件要求
如果市民非工作时间在“24小时”自助办证机上办理续签需要携带什么证件呢?要记得携带二代居民身份证、卡式港澳通行证以及银行卡,当然如果你已经提前在网上或者微信支付,银行卡是不用带的。如果是立等可取那么您一定要带银行卡,因为它是申请、缴费和打印签注一次性完成的。
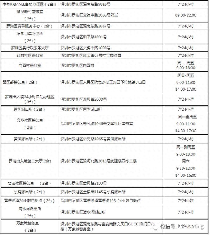
网点列表
最新详细信息可参考深圳市公安局网站(拷贝以下链接在浏览器中打开):
http://ga.sz.gov.cn/WSBS/BMFWML/BMYTJ/201804/t20180410_11676157.htm
1、各口岸大厅
深圳市南山区深圳湾口岸出境大厅(2台,6:30-24:00)
深圳市福田区福田口岸12号门(6台,7*24)
2、各区出入境大厅
罗湖公安分局出入境地址:罗湖区德智路2015号
福田公安分局出入境地址:福田区福强路沙尾金地工业区106栋
南山公安分局出入境地址:南山区南山大道3018号
盐田公安分局出入境地址:盐田区深盐路2078号
宝安公安分局出入境地址:宝安区罗田路2号
龙岗公安分局出入境地址:龙岗区中心城德政路6号
光明公安分局出入境地址:光明新区碧眼路2号
坪山公安分局出入境地址:坪山新区龙坪路1号
大鹏公安分局出入境地址:大鹏新区大鹏街道岭南街岭澳新村1号
龙华公安分局出入境地址:龙华新区梅龙大道2283号国鸿大厦B座
3、各区分布地点
市局

南山区

罗湖区

宝安区

福田区

盐田区

龙岗区

光明区

龙华区

坪山区

大鹏

大亚湾

标签:
266
攀枝花十大最好玩的旅游地,一起来看看吧! 攀枝花作为四川省超级有知名度的城市,其自然和人文旅游资源是非常丰富的,那么攀枝花这座城市好玩的地方到到底有哪些呢?下面就整...
213
老姨推文:《他笑起来很撩人》《护短》《全世界都知道你暗恋我》 ① 一句话简介:有本事你就永远都别笑!憋死你! 文案 : 马梓默是南大公认的学神,长得贼帅,冰山禁欲,但从来不...
120
中国最大资源基地发现超大型萤石矿床,查明资源储量占全国10% 近日消息,新疆若羌县卡尔恰尔发现并探明一处 超大型萤石矿床 ,评审备案萤石矿石量6631.23万吨、矿物量(CaF2)2248...
161
中国第一“鬼村” 封门村 我国河南的封门村,其实这个地方在很早之前是有人居住的,并且那个时候非常的繁荣,是一个繁华的小镇,伴随着时间和社会的不断发展,如今这个小村子...
304
信阳10区县人口一览:平桥区87.56万,淮滨县54.96万 信阳位于河南省最南端,虽然经济实力比较一般,但是无论面积还是人口,均处于河南省前列,是河南省的一个大市。根据第七次人口...
142
新人入坑不要慌,手把手教你上手猎场玩法 大家好,今天来给大家粗略讲解一下“逆战”这款游戏僵尸猎场模式的新手攻略。 在游戏开始时,我们可以看到屏幕上方显示着装备天赋,...
187
五本后宫爽文,话不多说,看内容 我真没想重生啊 内容简介:万万没想到,社会精英、钻石单身汉的陈汉升居然重生了,一觉醒来变成了高三毕业生。十字路口的陈汉升也在犹豫,宝...
141
微信5.4版本,你或许还不知道的给力小功能! 小雷说:微信iOS版本本周更新至5.4,使用安卓的朋友貌似要多等会儿。除了适配iPad、增加公号及文章搜索等大头更新外,一些实用的小功...
103
CELINE新手袋重新演绎凯旋门标志;美宝莲接吻棒散发咖啡香气丨是日美好事物 记者 | 罗天奕 编辑 | 楼婍沁 CELINE新手袋重新演绎Triomphe标志 CELINE的手袋一贯以简洁线条和优雅的包型著称...
149
塔罗牌准不准,塔罗占卜可信吗? 大家好,我是塔罗师冰冰。 塔罗牌占卜到底准不准? 这个问题我相信不光是算塔罗牌的人好奇,其实我们这些学塔罗牌的人依然很好奇。 而且 我们...
86
你对灵活排位了解知多少?LOL灵活排位有多坑?如何解决? 大家好,我是笔者最近在赛季末与新赛季初的过渡时间段中,拳头怕大家无聊就开了一个灵活排位,经常被抱怨各种三教九流...
133
两个罗纳尔多比较,大罗、C罗孰强孰弱? 世界杯马上开始,C罗将第五次参加世界杯,最近他在采访中吐槽曼联,迎来了极大的非议。把自己推进了舆论漩涡,关于C罗最近看到一个观点...
210
靳东高露当众挽手依偎,太亲密被指超安全距离,两人都已婚有家室 饿了吗?戳右边关注我们,每天给您送上最新出炉的娱乐硬核大餐! 5月31日,网友在社交平台发帖称:“感觉演员...
200
滑稽表情包 玩过百度的朋友应该知道一个表情包, 他就是滑稽 ,你们懂的 他们这长得什么样?你们懂的,全身黄色,眼睛眯起,这种眼神似乎特别有诱惑,感觉平时没事都要打几个出...
99
海贼王:原王下七武海的实力排名! 七武海是海贼王里面重要的配角之一,受天龙人受命。由七位强大的海贼组成。借以威震其他海贼。但由于其实力参差不齐。所以七武海的实力排名...
196
国际会计师证书有哪些?对申请人有何作用及如何选择? 作者:马军生 一、申请权威的国际会计师证书,有哪些作用和帮助? 1、彰显专业能力: 找工作、职务晋升、职称评审、对外...
199
高宝贤:在音配像里看着过瘾的,非高先生莫属 在音配像演员中,有不少的优秀名家,如为马连良先生配像的张学津先生、为叶盛兰先生配像的叶少兰等等。 很多老戏迷评价,论配像...
195
河南理工大学是一本还是二本(河南省7所一本双非大学实力强) 河南省属于华中地区,省内大学数量虽然很多,但双一流大学比较少。只有郑州大学和河南大学两所一流学科建设高校,所...
286
小天鹅洗衣机过滤网如何拆除(小天鹅洗衣机过滤网如何拆除视频教程) 今天,我想和大家分享一下小天鹅洗衣机过滤网如何拆除。以下是这个问题的总结,深入探讨小天鹅洗衣机过滤...
87
去哪买翡翠原石 购买翡翠原石应该去哪里购买? 翡翠原石通常可以在原石批发地、翡翠矿区场口、拍卖会、一手商家店铺等地方购买。我们知道世界上主要的翡翠产地是在我国西南方...