易乾财富最新消息:关于易乾宁清退公告注意查看
今年6月份,南京易乾财富爆出百亿兑付危机,分公司涉嫌“非吸”、多名高管被采取刑事强制措施。易乾财富最新消息:易乾财富已成立兑付小组、开启了兑付进程,并在八月下旬发布多个兑付公告。
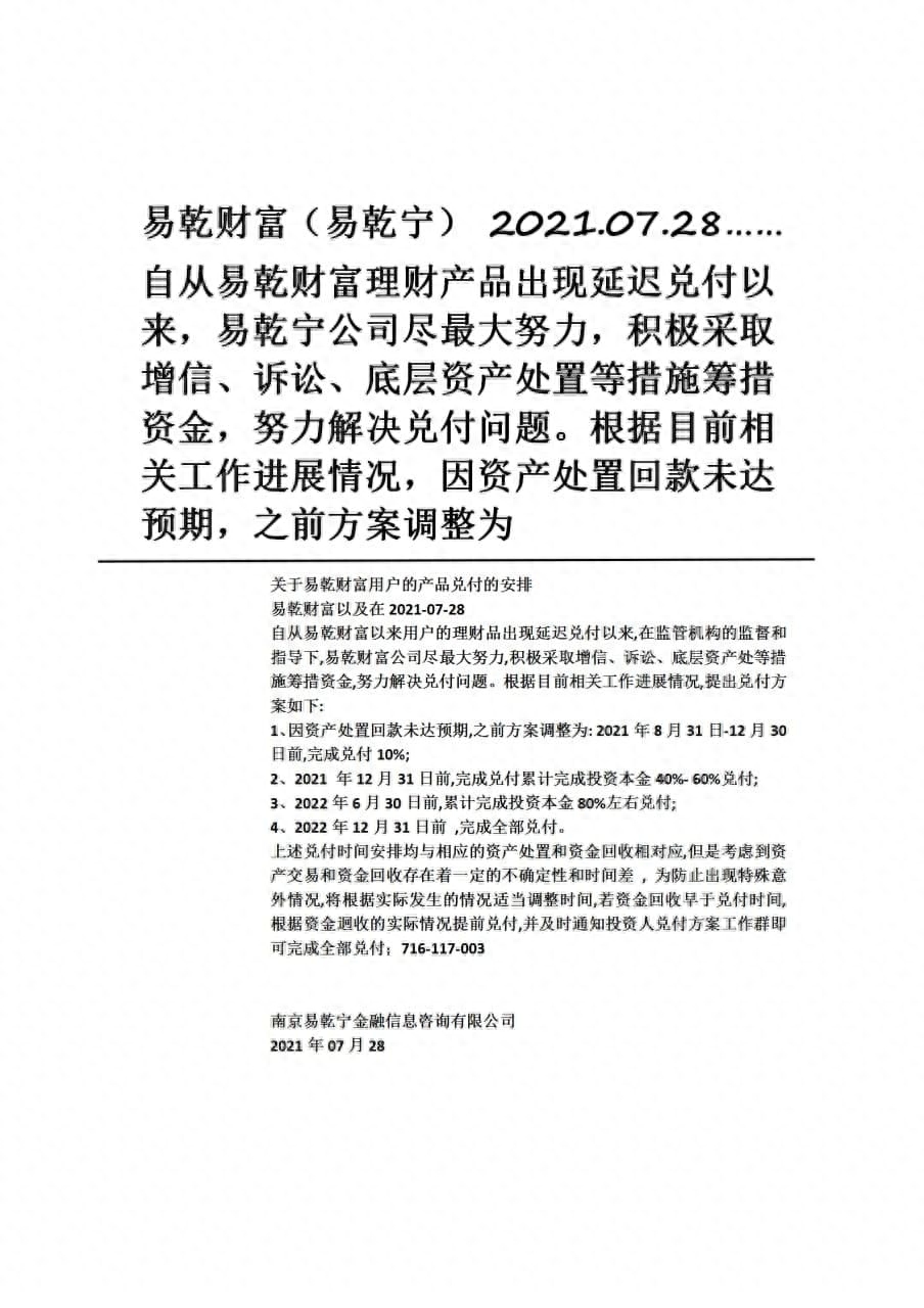
易乾财富最新消息
易乾财富最新消息:

易乾财富近期已完成90岁以上客户的签约,百亿债权登记完成了70%,遭遇投资人“非法”维权,还自曝前高管们涉嫌挪用9亿多公款并悬赏捉拿。

6月1日,易乾财富官微发布《关于90岁以上客户兑付情况公告》,称截止至2021年6月19日,已完成90周岁以上客户的兑付工作,共50人次,兑付总额为4577221元。随后,公司将在6月10日及7月1日分两次进行85周岁以上客户的兑付工作。

早在7月10日,易乾财富就发布公告,称在南京总部召开江苏天瑞兑付工作监督管理委员会会议,称本着关爱老年客户的角度出发,将在6月20日前完成90岁及以上老年客户的本金兑付工作。6月1日开始兑付70岁及以上客户的本金,分20期执行,每月25日进行打款。

6月10日,易乾财富官微发布《江苏天瑞兑付工作最新进展》,称截止6月10日,通过天瑞丹佛网站进行登记的客户已达4万余人,登记债权金额已达61亿元,两项指标完成进度均达到70%左右。

如果按照70%左右的进度反推,易乾财富需兑付的金额大约为87亿元。此外,易乾财富还公布了另外一家关联平台易乾海天的登记进度,其兑付项目目前预约登记人数已近8000人,预约兑付金额已达15亿元,现在客户还可充分预约此板块。将两个平台的兑付金额相加,金额已超过百亿。

易乾财富兑付危机大事记:
易乾财富兑付危机爆发于2021年6月。6月13日,桐乡警方官方微博发布公告,称11日已立案查处易乾财富桐乡分公司非法吸存案,并对桐乡分公司多人采取了刑事强制措施。

6月14日,易乾财富发布公告称,公司将被天瑞丹佛并购,承诺全部兑付将在2021年6月31日前完毕。6月6日,易乾财富下发关于员工工资暂缓发放的通知,通知表示为了全力兑付客户本息,暂缓工资发放,社保正常缴纳。

6月30日,易乾财富宣布江苏天瑞丹佛商贸实业有限公司(以下简称“江苏天瑞”)正式通过对易乾全面并购和重组的决议。天瑞丹佛即将全面展开对易乾全部资产和人力资源的并购,并承担易乾的全部债务并在未来全面展开对易乾投资者的兑付工作。

但据北京商报报道,江苏天瑞与易乾财富关系密切,工商资料显示,江苏天瑞的执行董事兼总经理为刘丹,而刘丹同时也是易乾财富的董事长。

6月1日,江苏天瑞(易乾财富说这家公司收购了他们)正式发布了兑付公告,称将由三个主体负责偿还债务。其中,易乾海天五年完成兑付,易乾方盾 的兑付保证第一年回款不低于10%,具体兑付条款将会后续推出,易乾资管的兑付保证第一年回款不低于10%,具体兑付条款将会后续推出。

标签:
235
忻州传统文化丨繁峙秧歌戏 弘扬传统文化 “秧歌”曲凋于明万历年间传入繁峙的奋地和白马石一带(今属应县),当时只是一种广场艺术,俗称“玩艺儿”,又依地名称“奋地秧歌”。当...
446
手机屏幕碎了?30张以假乱真碎屏锁屏壁纸高清无水印下载 对于手机用户来说,最害怕的就是不小心手机摔落,屏幕碎了,尤其是苹果手机,换屏价格可以顶几部安卓机。今天小编为大...
170
魁拔:关于魁拔十二妖的阵亡,我有话说 我是一个普通的魁拔迷,看过魁拔一跟二后第一时间买了魁书,谈不上有所研究吧!但对整个魁拔的背景和设定还是有一定的了解。看到网上、...
272
二次元歌手:初音未来无法超越,洛天依家喻户晓,跨次元合作频繁 近几年来,二次元文化不断发展,形成庞大的文化产业链,自从2007年初音未来诞生,二次元歌姬也逐渐进入了人们...
123
煮鸡蛋不好剥皮的原因(煮鸡蛋不好剥皮的原因有哪些) 俗话说得好:坚持每天吃一枚鸡蛋,身体更健康!鸡蛋不仅营养丰富,也是所有食物中营养吸收率最高的食物之一! 图片来源...
269
徐州有什么特产(徐州特产十大排名) 徐州,又称彭城,是我的家乡,是生我养我的地方。徐州的地理位置非常重要,位于四省交界,历来是兵家必争之地,这也造成了历史上发生在徐...
213
微信登录另一个手机聊天记录怎么恢复(微信号登录另外个手机聊天记录怎么恢复 ) 拿到新手机后, 如何将微信聊天记录转移到新手机 ?换机好比换号,会涉及到很多重要数据的迁移...
130
苹果12现在可以买到吗(iphone 12现在能买吗) 本内容来源于@什么值得买APP,观点仅代表作者本人 |作者:头发卷卷卷卷 2023年2月25日,今天天气非常晴朗,一大早出去吃早餐,就差一步...
143
八的英语怎么读(数字八的英语怎么读) 卡塔尔世界杯1/4决赛将于今晚(北京时间12月9日23时)打响,首场比赛在巴西与克罗地亚之间进行。本届世界杯8强球队分别是克罗地亚、巴西、...
185
一眼看出女人层次高低(层次高的女人是什么意思) 人们常说“人靠衣装马靠鞍”的确是这样,虽然人们不想变得“外貌主义”,但在有些时候,也真的是这样,那就是人们经常通过外...
219
秫秸秆怎么读(孓孑孓孒怎么读) 河南方言集锦(7) 七、T、W、X发音部分。 T:抬杠:两个人争论不休,各持己见,谁也不肯服输。塘窝:水塘深处的窝子。溏:táng,不凝结、半流动...
206
刺激拉屎最快的方法(刺激拉屎最快的方法用棉签) 大家好,近期很多朋友对于 刺激拉屎最快的方法 产不是很理解。然后还有一些网友想弄清楚刺激拉屎最快的方法用棉签,(www)已...
180
陈小英的新型雨伞(陈小英的新型雨伞什么牌子) 大家好,近期很多朋友对于 陈小英的新型雨伞 产不是很理解。然后还有一些网友想弄清楚陈小英的新型雨伞什么牌子,(www)已经为...
190
冰箱突然不制冷了(冰箱放温水,冰箱突然不制冷了) 一、冰箱忽然停止运行是什么原因 1、电源 当冰箱出现不工作时,我们应该首先检查电源的连接是否正常,检查冰箱内的灯是不是...
164
不容小觑(全球贸易增长恢复,这些风险不容小觑!) 2023清华五道口全球金融论坛20日在京开幕 主办方供图 文/ 汪俐辰 近年来,国际贸易的内容、形式和格局发生着巨大变化。当前,国...
240
囿于(囿于昼夜厨房与爱是什么意思) 囿于 什么意思 囿于的意思是:被局限在 囿于,读音:yòuyú 详细解释: 1,释义:被局限在;受(某种情况)拘束或受束缚。 2,出处:《说文》囿,苑...
141
夏门旅游线路(厦门旅游必去十大景点) 本篇文章给大家谈谈夏门旅游线路,以及厦门旅游必去十大景点对应的知识点,希望对各位有所帮助,不要忘了收藏本站喔。 厦门自驾游线路...
205
老婆饼的由来(老婆饼的由来983636) 今天给各位分享老婆饼的由来的知识,其中也会对老婆饼的由来983636进行解释,如果能碰巧解决你现在面临的问题,别忘了关注本站,现在开始吧!...
109
丝印是什么(丝印) 什么是丝印 丝印是丝网印刷的简称。丝网印刷是将丝织物、合成纤维织物或金属丝网绷在网框上,采用手工刻漆膜或光化学制版的方法制作丝网印版。 丝印运用的...
173
时之沙在哪买(时之沙有什么词条) 今天给各位分享时之沙在哪买的知识,其中也会对时之沙有什么词条进行解释,如果能碰巧解决你现在面临的问题,别忘了关注本站,现在开始吧!...