油渍弄衣服上时间久了怎么洗掉(衣服沾了油渍时间久了怎么办)
油渍弄衣服上时间久了怎么洗掉(衣服沾了油渍时间久了怎么办)

油渍的种类太多了,吃火锅沾上的油、皮肤分泌的油脂、撒到衣服上的酱油等等,不同的污渍要用不同的方法去洗。
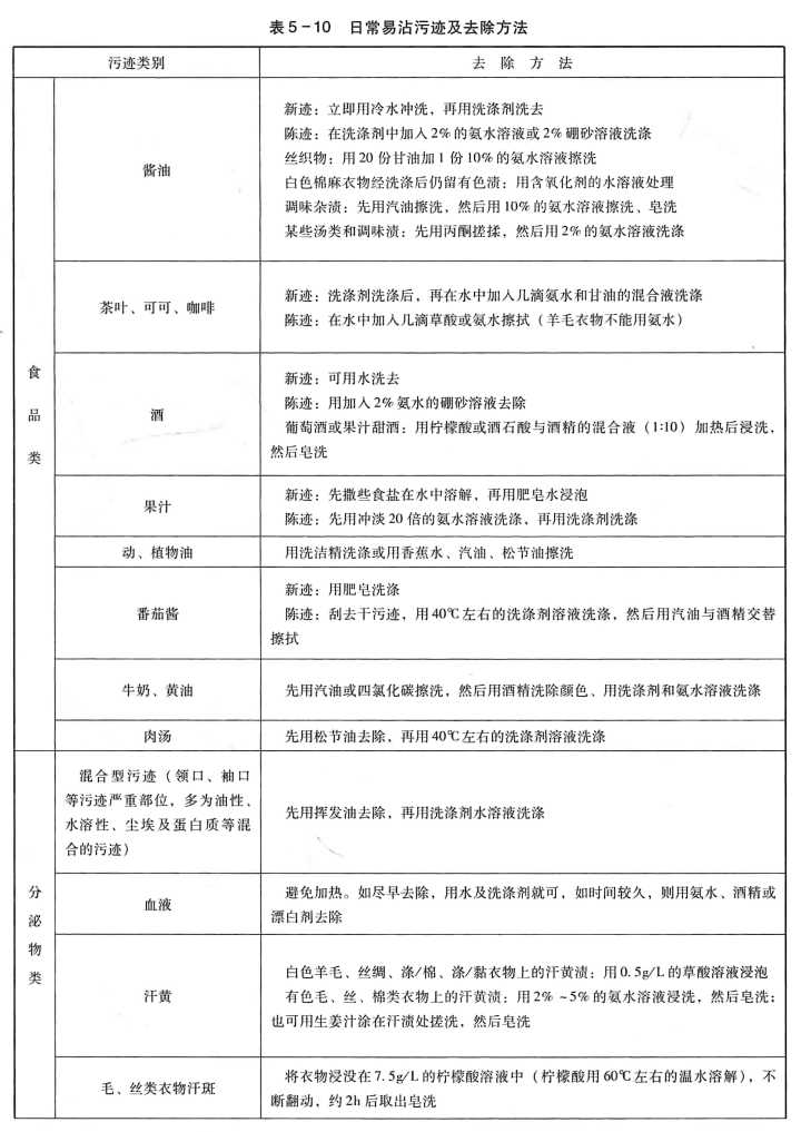
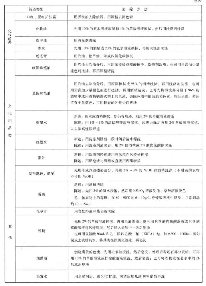
具体洗涤方法可以参考这张表(建议收藏)


1.洗衣服原理(不简单)
洗衣服的本质其实就是把污渍润湿、乳化、分散的过程
有的污渍是水溶性的,像汗液、糖渍,沾到衣服上后水洗就拿去除干净。
而绝大部分难除掉的污渍是脂溶性的,也就是水是无法润湿溶解的,像皮脂、食用油、化妆品油,所以需要用表面活性剂(洗衣液)或有机溶剂(干洗)才能洗干净。
当然还有部分是固体粒子,例如灰尘、铁粉、煤烟,这些是既不溶于水也不溶于有机溶剂的,更多的是依托洗衣液中的表面活性剂的分散作用,把它从衣服纤维上重新吸附到水中。

2.污渍如何沾污在衣服上
其实有4种沾污方式,1.污渍在织物彼此经纬交织处→2.污渍被纱线包裹→3.污渍钻入单根纤维种→4.污渍钻入纤维高分子结构内部的无定形区(与有规则的结晶区相对应)。

越往后其实去除的难度越大,污渍分子结构越小,与纤维的相容性越好,就越容易钻入纺织品深层部位,也就越难清理。例如冬天的羽绒服面料结构,大多为涤纶、锦纶一类的化纤,为了防风防钻绒织物密度也大,油脂一类的污渍(领口袖口的皮脂)与疏水的化纤就紧密的结合在一起。所以冬天的羽绒服又容易脏还难清洗。
当然不仅和污渍有关,和污渍在衣服上存留的时间也密切相关,一件衣服刚脏了立马就去洗,污渍还没渗入纺织品的内部,而如果隔了很久时间在去清洗,污渍就牢牢地扎根在衣服深层部位,再加上空气的氧化,慢慢变成油水不进的顽固污渍。
这样的衣服无论怎么洗都会有黄色、灰色的污渍痕残留在衣服上。
标签:
191
羚羊属于什么科(羚羊属于什么科动物) 人生的色彩在于发现,知识的广度无穷无尽。我们每个人生来都是一块干净而又窄小的土地,只有不断地播种和挖掘,才能让你的这片土壤绿意...
291
word文字很短就换行了(word文字很短就换行了怎么办) 摘要:方法一、1.打开word文档,点击开始页面“段落”;2.在弹出页面缩进和间距,缩进都改为“0字符”,点击“确定”;3.点击...
110
冰箱通电后多久可以放东西(美的冰箱通电后多久可以放东西) 说起我家的冰箱,制冷效果一年不如一年,毕竟已经使用了7、8年,而且样式也落后了人家好N个档次,所以这次趁网上有...
160
微信怎么转移聊天记录到新手机(怎么将微信聊天记录迁移到新手机) 分享最实在的玩机技巧,洞察最前沿的科技资讯!大家好,这里是手机科技园! 近期微信移动端和PC端,都更新了...
163
发财树叶子有胶状粘液怎么办(发财树叶子上有粘液怎么治) 谢谢朋友邀请。其实你已经把重点说出来了,从这几张图片的病症与病状分析看,同意你的观点。我再详细叨叨几句。 ?...
86
刘斌怎么了(唱歌刘斌怎么了) 最近几天时间,可以算得上快手一哥的甘肃环县刘斌与穆永岐救儿捐款一事被提上网络热门话题,《陇原之声》一直关注这一事件,随着事件的发生,大...
103
年底辞职是大忌(辞职大忌讳) 很多职场不如意者,都迫切的想换个公司换个环境,但是换工作时,都很困惑不知道该什么时候辞职,也不知道什么时候才是换工作最佳的时期。那么如...
122
怎样把视频上的文字抹掉(怎样把视频上的文字抹掉免费) 大家在上网课的时候会不会觉得老师讲得快,听课记不了笔记,记笔记又跟不上老师,有没有可以把老师讲的知识点转换成笔...
156
88vip饿了么会员怎么给别人(88会员饿了么会员怎么绑定别人手机号) 10月11日,据网友爆料,阿里巴巴或将在88VIP联合会员权益中接入腾讯视频会员,这意味着88VIP用户的联合会员权益将...
155
杨钰莹个人资料及简介(杨钰莹个人资料及简介身高) 娱乐圈女明星的保养还是很好的,比如赵雅芝和杨钰莹都能看出日常生活很自律,这显然是娱乐圈男人无法比拟的。这么多年来,...
76
水仙开完花后怎么处理方法(水仙花开完了怎样留种球) 水仙花开完花就扔?太浪费!用点“手段”一处理,明年照样开满花 水仙花是非常好的年宵花卉,每到秋季末尾的时候,进入...
216
如何隐藏电脑桌面图标(怎么样隐藏桌面图标) 在使用电脑的过程中,我们经常会遇到各种各样的问题,比如平常的键盘或者其他原因使电脑桌面的图标消失了。今天小编就针对这个问...
194
家中有了老鼠如何快速清除(家里放一物绝对没老鼠) 老鼠作为四害之一,是人人都深恶痛绝的,根本原因就在于,老鼠在家里出没时,会吃掉坏掉家里的各种食物,往往是防不胜防,...
96
word空白页删除不了(word最后一页没有字删不掉) 我们在编辑Word文档的时候,应该都碰到过这样的问题,好不容易将文档编辑好了,却发现最后老是有一页空白Word删不掉! 别担心,今...
208
空调异响吱吱吱吱的(空调响声吱吱吱) 夏天比较热,晚上不开空调的话根本就睡不着觉,但是有时候晚上空调明明开了静音,还是会有很大的声响影响睡眠质量,这是因为什么原因呢...
92
蓝底照片穿什么衣服照比较好(蓝底照片穿什么衣服照比较好儿童) 关注职场办公,分享实用干货,洞察科技资讯,这里是「职场科技范」。 生 活中我们经常需要用到证件照,很多人...
139
饿了么怎么取消自动续费(饿了么怎么取消自动续费功能) 各家app先用首月免费(首月优惠),套路我们开通自动续费 真正想要关闭的时候,还要跳转4、5个页面才找得到!!! 建议...
167
电脑怎么换输入法(笔记本电脑怎么换输入法) 电脑上切换输入法由很多种方式,你可以选择其中一种或多种来使用,以方便自己的操作。 一,任务栏切换输入法 点击任务栏右侧的语...
102
谷氨酸钠与味精的区别(谷氨酸钠味精对人体有伤害吗) 味精是日常家庭烹饪少不了的调味品,不少菜肴加点味精提味后味道都会好上不少。可关于味精,网络上一直有很多传言,还有...
193
贸易公司是做什么的(珠宝贸易公司是做什么的) “38年?38年?”我用高吭且不可思议声音重复反问。 “是的,是的,16岁就进这间店”嫂子略用无奈的微笑轻轻地回答着。 看着我还...