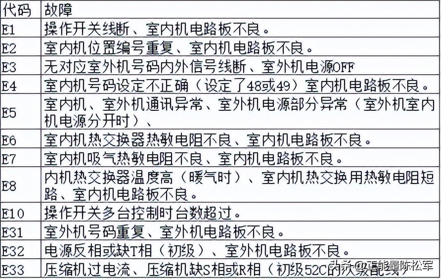
三菱电机空调出现代码是什么问题?
喜欢就关注我,防止找不到了!

一、家用空调
1、FDF505HES

2、FDF304HEN、FDF504HES

3、504-304 系列

二、中央空调故障代码
Ed 0403 串行通信错误 室外机室外多功能控制器电路板电器电路板通信故障
U2 1102 压缩机温度故障
UL 1300 低压故障
UE 1302 高压故障
U7 1500 低排气温度引起的超热故障
U2 1501 冷媒不足故障 1601制冷模式下线门关闭 检查延时代码1501
P6 1503 室内热交换器冻结保护
EF 1508 制热模式下四通线故障
PA 2500 漏水
P5 2502 排水过流保护
P4 2503 排水传感器故障
UF 4100 压缩机电流中断(压维机锁定)
Pb 4114 风扇故障(室内)
向上 4210 压缩机过电流中断
U9 4220 欠电压/过电压/PAM错误/L1缺相/电源同步信号错议 检查延时代码4320
U5 4230 散热片温度故障
U6 4250 电源模块故障或过电流故障
U8 4400 风扇放障(室外)
U3 5101 讲风口热教中限TH21开路/招路成
压缩机温度热敏电(7H4)开路/如路
04 5102 消管里度热教电影TH22)开路/物路或 0
吸入管温度热敏电限(TH6)开路/短路
U4 5103 气曾温度热敏电阳(TH23)开路/短路
U4 5105 室外机流管温度热敏电限(TH3)开路/短路
U4 5106 环境热敏电限(TH7)开路/短路
U4 5109 HIC配管温度热敏电限(TH2)开路/短路
U4 5110 散热片温度热收电阻(TH8)开路/短路
F5 5201 高压传感器(63HS)故障
F3 5202 低压传感器(63LS)故障
UH 5300 电流传媒器故障/初级电流故障
P4 5701 排水浮子开关触点故障
A0 6600 地址重复错误
A2 6802 传输处理器硬件故障
A3 6603 传输总线忙故障

END!
标签:
65
雍正创建的秘密组织“粘杆处”,是干什么的?为何令人闻风丧胆 雍正创建的秘密组织“粘杆处”,是干什么的?为何令人闻风丧胆 粘杆处,通认为清朝雍正时期的特务组织,看过电...
113
小泽征尔:什么是真正的指挥 小泽征尔,这位指挥家,可谓是音乐界的一颗璀璨明星。他不仅仅是一个指挥家,更是一个音乐的诗人,一个用音符书写故事的魔术师。 谈到什么是真正...
66
什么是喜欢?什么是爱? 在情感的世界里,喜欢和爱是两个常被提及却又常令人困惑的概念。它们看似相近,却有着本质的区别。那么,喜欢和爱的区别究竟有多大? 喜欢,往往是基...
112
什么叫软妹纸,今天终于懂了! 什么叫软妹纸,今天终于懂了! 提款机吐出来的钱十分的嚣张! 谁能告诉我,发生了什么事?! 我一直以为是拼出来的...... 霸王龙这个梗真是让我笑...
186
鳏夫的读音是 ɡuān fū?还是huān fū?该怎么读?有什么意思? 你好,我是云书,一个拼尽全力寻找热爱的人,点击右上角“关注”,每天为您带来干货。 鳏夫的正确读音是【 ɡuān...
101
德纳:观赏法国疯马歌舞秀的杨颖张嘉倪事件背后存在什么原因? 德纳:对观赏法国疯马歌舞秀的杨颖张嘉倪事件的思考近日,杨颖和张嘉倪观赏了法国疯马歌舞秀,并且两人还佩戴着...
150
唇钉摘下后是什么样子?喝水会漏水吗?怪我年轻不懂事 唇钉摘下后是什么样子?喝水会漏水吗?怪我年轻不懂事 爱美之心人皆有之,特别是女孩子,现在有多余的时间和金钱去打扮...
59
看到11岁纪姿含,才知什么是赢在了起跑线上的孩子 看到11岁纪姿含,才知什么是赢在了起跑线上的孩子。(图片来自 IC photo) 童星纪姿含早已是娱乐圈中公认的小戏骨了,3岁时就开始...
51
八路军和新四军到底有什么区别? 很多人都知道八路军和新四军,但是很多人却不知道二者的区别。本文将具体介绍这二者的区别。 在历史的长河中,八路军和新四军都是中国抗日战...
55
下一个风口行业会是什么? 预测下一个风口行业是一项复杂的任务,因为它受到众多因素的影响,包括技术进步、市场需求、政策变化等。然而,可以考虑以下一些可能性,这些领域可...
160
治庸·禁毒 |“卡苦”究竟是什么? 说到毒品 鸦片、冰毒、海洛因…… 大家应该都知道 但还有些毒品 平时并不多见 大家更是知之甚少 比如今天要说的“卡苦” 我们一起来了解一下...
74
胸大的女生,会有什么困扰?她们的烦恼你理解(漫画科普) 在当下社会的审美观念里,身材凹凸有致似乎已经成为美女的代名词。尤其当这样的身材再配上一副精致的面容,无疑会在...
142
细说八代雅阁,这辆经典老本田有什么样的通病? 首先,要提到的就是本田的发动机,发动机抖动问题。 本田一直被戏称为买发动机送车,地球梦发动机,i-VTEC发动机,也被称作积碳...
140
军人转业、退伍、复员有什么区别?你能分得清楚么? 很多人从小就有个军人梦,尤其是男孩子,总想着长大了能够参军,保家卫国,守卫边疆,我小时候也有一个军人梦,想着长大了...
99
果树根腐病用什么药灌根好?果树干枝枯枝是什么原因打什么药? 果树根腐病作为一种常见的果树病害,常常困扰着果农。本文将探讨果树根腐病的防治方法,特别是药物防治方面的措...
169
【普法小贴士】什么是增值税?哪些项目免征增值税? “ 增值税 ” 就是对商品和服务在流转过程中产生的增值部分征税。 《增值税法》明确规定,以下项目免征增值税: 1、农业生产...
93
人到中年都有些什么爱好? 我75年,今年46了,标准中年我的兴趣爱好不多,一个一个说。 1.踢足球 这个是从小学就开始的爱好,一直都踢,曾经是学校年级队校队主力,工作后经常踢...
172
冰草怎么吃 冰草什么人群不建议多吃 冰草的营养价值和储存方法 冰草是国内家族的新成员,这种蔬菜原产于非洲和欧洲境内,最近几年才引入到国内,很多人对它还不熟悉,有些人在...
127
8款染发图片,你终于知道你适合什么颜色了,过年了染个吧! 顺直的棕色长直发闪耀出晶莹的光泽感,齐刘海削薄后清爽简约,凸显出明亮的双眼。 自然棕色发色:不喜欢夸张的颜色...
50
中免日上和机场免税店有什么区别? 中免日上与机场免税店在多个方面存在显著区别,以下是对两者的详细比较: 一、平台性质与运营方 中免日上:这是中免日上互联科技有限公司(...