天河|本周起,员村各社区居委会周六也能办业务!还能预约服务!
对于要上班的居民来说,有时去社区居委会办事还挺无奈:周一至五需要请假半天,周六周日居委会又不上班。
这种情况可改变啦!
因为从本月起——
广州全市社区居民委员会周六上午也能办业务,有需要的还可在中午或晚上预约办事!
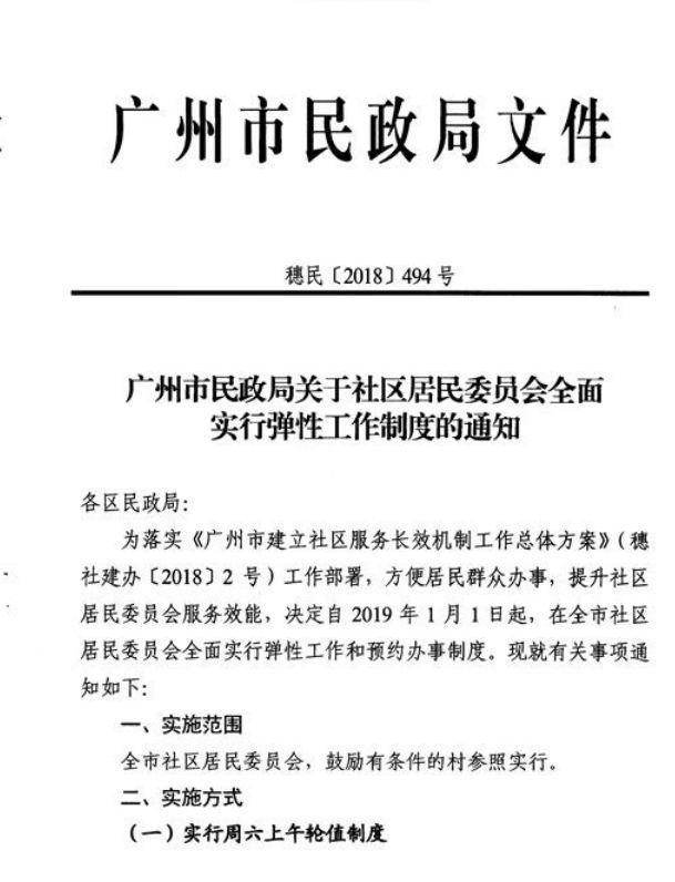
近日,为了方便居民办事,提升社区居民委员会服务效能,广州市民政局下发《关于社区居民委员会全面实行弹性工作制度的通知》,决定自2019年1月1日起,全市社区居委会全面实行弹性工作和预约办事制度,鼓励有条件的村参照执行。

有两种实施方式
周六上午轮值制度
社区居委会在星期六上午(8:30-12:00)原则上轮流安排1名社区专职工作人员值班,当值社区专职工作人员原则上安排在下周一补休半天;确因特殊情况不能周一补休的,另行安排时间补休。
预约办事制度
各社区居委会通过设置预约电话,安排社区专职工作人员,方便有紧急特殊需求的群众,在工作日的非工作时段(中午12:00-14:00和晚上20:00前)或星期六上午(8:30-12:00)预约办事。
昨天恰逢新政实施第一个周六,
小e在员村街走访发现,
全街14个社区居委会都执行了周六上午轮值制度。


昨天上午,员村街各社区居委会都如常开放,但因为群众知晓率较低等原因,多个社区暂时未有群众来办事。

“山顶社区居委会工作人员表示,周末弹性上班确实方便群众办事,但由于社区居委会工作事务繁多,为配合居民的时间,以前就经常安排周末工作,例如进行人民调解、召开党员会议等。如今周六上午弹性上班,周一至五可以安排调休,这种方式也能接受。”
有社区已经通过预约制度,与群众约好周六上午办事,例如新村社区 ↓

昨天“坐镇”新村社区居委会的是主任张春辉。昨日,新村社区居民反映化粪池堵塞,希望居委会协助解决。张春辉心想,周六居民不用上班,恰逢开展弹性工作制,便组织大家召开协调会。
居民赞扬弹性上班制度
对于社区居委会实行周六弹性上班制度,员村居民都很高兴。小e随机抽取12位居民调查发现,有11位居民认为这个政策非常好。
天一庄小区居民王先生说,这项政策体现“以人为本”的观念,极大方便普通劳动者办事,促进市民与政府良好的情感交流。
白水塘小区居民张先生说,年轻人办事要上班不好请假,老人家有时间但很少办事,小孩子多数在上学。如今医院、公安部门都实行周末工作,社区居委会也应顺应潮流。
也有居民心疼社区工作者,认为他们少了休息时间,希望调休能落实到位。
社区工作者认为周末办事范围有限
在新规推行过程中,有社区工作人员认为,社区工作量庞大繁杂,专职工作人员负责不同线口的工作,未必能兼顾所有业务。尤其是如今使用电脑办事的业务较多,并非所有工作人员都能操作,所以群众周末办事范围有限。
当天,有社区值班人员是负责消防、调解工作,但他表示不能处理计生、民政业务。“计生业务是电脑处理,由两名工作人员负责,他们都是签了保密协议的,其他人不能碰。”这位工作人员表示,如果有人来办计生业务,则只能为其进行登记,最后还是要上班时间办理。但如果居民来办理城乡居民医保登记,由于是纸质记录,携带相关证件到社区居委会后,便能登记办理。
因此,有社区工作人员建议,如果市民有特定需要办理的业务,最好通过电话进行预约,以便安排专职工作人员接待受理。
预约办事可致电↓↓↓
员村街各社区居委会及村公司电话
二横路社区:85550377
新村社区:85539742
昌乐园社区:85532219
新街社区:85530311
华颖社区:38699895
侨颖社区:85630260
绢麻社区:85160507
四横路社区:85551045
南富社区:85632810
山顶社区:85648009
程界西社区85680856
程界东社区:38690129
美林社区:85619973
新墟社区:85550803
石东实业有限公司:85528657
对此,你怎么看?
欢迎下方留言!
点击右下角“好看”或分享朋友圈,
让朋友们都参与讨论!
【图文记者 卢舒曼】
【编辑 甄曦】
来源:微社区e家通新员村(微信号: xxsbejtxfyc)