河北4所院校将更名“大学”,多地掀起“改名”热潮,网友:多余
文/艾小贝爱教育
多地出现了很多,将要更名的院校。
高考对于各位学生来说是一个重要的大考,学生们在自己12年的寒窗学习中,都是为了高考在努力。
高考对于学生是属于一个重要的筛选,然后也是保持最相对公平的考试了,学生想要靠着读书走出去,高考是学生必须要考好的。
学生的高考没有考好,就难走出去了,离自己的梦想就会越来越远。
高考对于学生是千军万马过独木桥的考验,是有上岸难度的,会有一小部分学生是无缘大学的,高考虽然是全国性的重要考试,各地的考生们都是在同一个时间内奔赴高考的考场。
但其本质是各大省市内考生们的共同竞争,不同省市内的考生们一起竞争各大院校有限的名额。
像河北和河南等这样大家公认的高考大省,考生间的竞争激烈程度就会更大一些,因为省市内的考生规模是庞大的。
河北4所院校将更名“大学”
河北考生是比比较难的,河北省内是没有985名校的,同时可以拿得出手的大学,也是屈指可数的,考生选择大学的时候,是通过院校的校名来判断的。
对于以“大学”字样出现的院校,考生会比带“学院”的要更信得过,有不少考生和家长会觉得带“学院”的是不靠谱的。
这种先入为主的想法,对于校名中带“学院”的院校是有影响的,进而就出现了越来越多的院校想改名的情况,从相关消息来看,河北有4所院校将更名“大学”。
这4所院校分别是河北北方学院、河北建筑工程学院、承德医学院和应急管理大学。
河北北方学院是在省内的张家口办学,学院的更名已经列入了省内“十四五”规划设置中,学院在省内分布4个校区。
河北建筑工程学院的更名也已经列入了官方的高校规划中,离更名为河北建筑大学是更近了一步。
承德医学院的更名也是得到了官方的认可,省教育厅已经同意了。
在河北省内将更名的4所院校中,应急管理大学受到的关注是更高的,是由华北科技学院和防灾科技学院共同合并后更名的院校,完成了向教育部的相关申报。
多地掀起“改名”的热潮,网友:多余
不光是河北有将更名的院校,其他不同省市内同样有争先更名的院校,是多地掀起“改名”的热潮的状态,对于这一情况,有的网友直呼:多余。
有的网友觉得在院校改名上下功夫,还不会把精力放在提高院校的教学水平上要来得靠谱。
河南是有3所院校进入了更名的公示阶段,新乡医学院拟更名为河南医药大学,后者真的是大气了很多。
郑州大学体育学院拟更名为河南体育学院,漯河食品职业学院拟更名为漯河食品工程职业大学。
安徽市4所院校拟更名,合肥学院拟更名为合肥大学,安徽科技学院拟更名为安徽科技大学,皖南医学院拟更名为皖南医科大学。
浙江也是有4所院校拟更名,浙江科技学院拟更名为浙江科技大学,嘉兴学院拟更名为嘉兴已经列入了省教育厅的公示阶段。
绍兴文理学院拟更名为绍兴大学,浙江传媒学院拟更名为浙江传媒大学进入了省内的官方规划中。
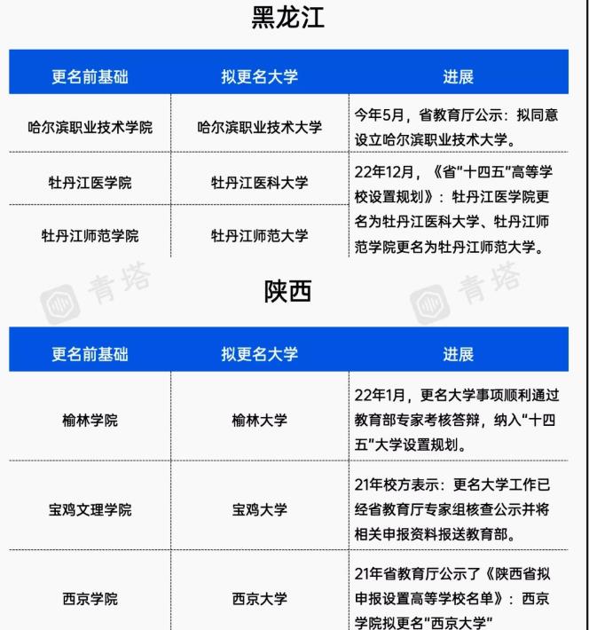
江西、黑龙江和陕西是有3所院校拟更名,四川、福建、广东、重庆和广西等地是分别是有2所院校拟更名。
湖南是有1所,湖南理工学院拟更名为湖南理工大学,列入了省内的高校规划。
湖北、宁夏、甘肃、海南、云南、吉林、山东、山西和辽宁省内,都是分别有1所院校拟更名,都是当地官方重点支持的。
“学院”和“大学”是有很大区别的
校名是带“学院”,还是“大学”还是有很大区别的,在办学规模、学科专业、师资队伍和教学科研等方面都是有着明显区别的。
自然是“大学”的办学层次是更高的,只有达到“大学”办学相关要求的“学院”才具有可以申请更名的资格。
没有达到更名要求的学院,是压根就没有可以更名的机会,就算学院想申请更名,其申请也是不会得到官方通过的。
在学院提交了更名的申请以后,省内官方相关部门是会对学院的不同方面去考查的,进而来判断学院是否符合更名的相关要求。
笔者结语:
学院的更名是一个漫长的过程,大多是需要三五年的时间,并不是一个短时间过程。
院校的更名是并不容易那么通过的,因为中间是有需要环环申请报备的,学院是需要一级又一级地向上报名。
今日讨论:
你怎么看学院更名?
(以上图片来源网络,有侵权请联系删除)








