事业编ABCDE类的区别是什么?

事业单位考试一直是很多考生关注的考试,因为编制意味着稳定,各项福利待遇还不错。那么想考事业单位要知道些什么呢?首先要知道事业单位ABCDE类的区别是什么?今天旗旗再给大家普及一下事业编ABCDE类,下面是某地区事业单位考试网将为考生详细的解说事业单位ABCDE类的区别,希望对考生有所帮助,如考生想要了解更多可以关注华旗教育微信公众号。
事业单位考试分为5大类,综合管理类(A类)社会科学专技类(B类)自然科学专技类(C类)中小学教师类(D类)医疗卫生类(E类),这五类看名字大家就知道岗位不相同,其中D类和E类的专业性最强这一眼考生就可以看出,那么接下来将从考试内容来看,到底这五类的区别是什么?
1、综合管理类(A类)
主要适用于事业单位中以行政性、事务性和业务管理为主的岗位。

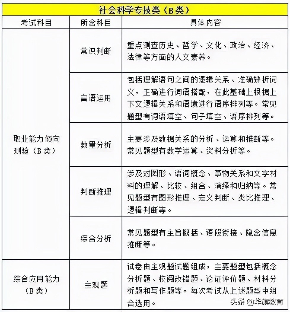
2、社会科学专技类(B类)
主要适用于事业单位人文社科类专业技术岗位。

3、自然科学专技类(C类)
主要适用于事业单位自然科学类专业技术岗位。

4、中小学教师类(D类)
主要适用于中小学和中专等教育机构的教师岗位。

5、医疗卫生类(E类)
主要适用于医疗卫生机构的专业技术岗位。

从以上五个表格来看,D、E两类的专业性最强,考生的内容其实也相对较难,弄清楚这五类的考试内容,复习起来也比较容易,考生如果想准备事业单位考试,首先得确定自己想要考哪一类,在根据具体的考试内容来复习。
最后预祝各位考生能在2022年的考试中顺顺利利!
标签:
122
什么是车抵贷? 车抵贷,从字面意思理解,就是车辆抵押贷款。形式跟我们常说的房抵贷等非常相似。简单理解就是用本人(或配偶或直系亲属)名下所拥有的汽车作为抵押物,向银行...
60
张飞真正的死因是什么 张飞真正的死因可能和派系斗争有关 。一直以来三国的故事都是被大家耳熟能详的,而在《三国演义》的小说里面,和原著三国有很大差异,在小说里面...
84
2020年贫困户将全部脱贫,那么,你知道脱贫标准是什么吗? 在我国实行精准脱贫攻坚战后,经过几年努力有数以千万的贫困户得以脱贫,并且力争到2020末全国所有的贫困户整体脱贫。...
135
[若为自由故,两者皆可抛],这首诗对我们现在有什么启示。 “若为自由故,两者皆可抛”,是匈牙利诗人裴多菲的巜自由与爱情》的后两句,前两句是“生命诚可贵,爱情价更高”。...
145
什么是有锁机? 有锁iPhone一般是指国外运营商的合约机,也就是国外运营商的定制机,相当于国内联通、电信定制的合约机,所以这里的有锁是指运营商锁,不是ID锁。有锁机的最明显...
151
国产的最贵跑鞋!李宁这鞋到底有什么黑科技? 前段时间李宁发布了国产最贵的跑鞋,大家喜欢叫它䨻其实是叫飞电, 主要是全新中底叫䨻,售价高配版2099,由于货量比较稀少,所以...
116
碘酒是什么 使用碘酒的注意事项 碘酒是在医院当中经常能看见的东西,但是对于普通人来说也许并不那么常见,那么碘酒到底是什么呢?碘酒的正确使用方法是什么呢?下面就一下来...
62
《陈情令》那封信中究竟写了什么惊天秘密?把秦愫气得血洒金麟台 相信最近在追《陈情令》这部剧的观众们心中一定有一个超级大的大疙瘩,在最近更新出的剧情中,敛芳尊金光瑶的...
141
真实的金鱼眼是什么样子图片,范冰冰是金鱼眼吗? 人人都希望自己有一双鼓棱堎的大眼睛,水汪汪闪亮亮的。但是有一种被称为金鱼眼的大眼睛是公认的难看,真实的金鱼眼是什么样...
177
靠墙站立就能减肥,这里有什么科学道理呢? 据说每天靠墙站立就能减肥,这里有什么科学道理呢?想减肥的你该怎么做呢?今天,就请大家和白云小科一起学习吧。 人们对于美的追...
59
IDM是什么意思? 有人问,你们半导体行业说的这个IDM是什么意思? 这个词在半导体行业中并不陌生,它常常与Fabless和Foundry一起被人提及,是半导体芯片行业中常见的三种运作模式。...
183
生活最重要的是什么 生活中最重要的是人的心理需求。人类在日常生活中,一般会有许多心理需求,比如认可、归属感、信任、依恋、被爱等等。人们对这些心理需求的满足程度决定了...
93
什么调料都不需要加,老师傅教你原汁原味熬一锅羊肉汤~ 食物定法,百花齐放,今天就原汁原味的熬一锅羊汤。小吃虽小,也有大学问。大家好,我是品诺王老师。 ·熬羊汤无非就是...
127
画个圈圈诅咒你什么梗,源于古希腊神话 诅咒可能每个人都曾用到过,那是我们在厌恶或者憎恨某些人时最有用的方法,然而史上最简单最厉害的诅咒术是什么呢?答案是画个圈圈诅咒...
54
公民和人民的区别是什么?我们属于公民还是人民? 大家好!我是看点小法律。 中华人民共和国法律规定:凡具有中华人民共和国国籍的人都是中华人民共和国的公民。中华人民共和...
181
做个俗人下一句是什么 这个并不一定有规定的句子 看大家如何搭配 1、做个俗人,没心没肺没感情 2、做个俗人,不谈亏欠,不负遇见 3、做个俗人,别无所求,安稳自由 4、做个俗人,...
77
在摄影中景深的大小与什么有关联? 一景一视界 | 一拍一乾坤 在摄影时,越来越多的人都喜欢用大光圈,从而达到虚化背景及前景的效果。那么在拍摄时,真的只要有大光圈就能拍出...
117
体制内的小人物侯卫东,从一门心思赚钱转向发展仕途,说明了什么 没什么背景的侯卫东被镇政 府派到村里做驻村干部,感到仕途上前景黯淡,就把心思用在了赚钱上。 以母亲的名义...
64
“拶刑”是什么刑罚?一般对女犯惯用此逼供,能扛住算你厉害 相信大家很多人在生活中都有手指被夹过的经历,小时候关门被门夹了手、搬东西手指被重物砸等等,那种瞬间的疼痛感...
196
“蝴蝶骨”是什么? 有一个美丽的背影是很重要的,在穿露背的衣服时,能很好地衬托出身材。而有了蝴蝶骨就是美的标志,和练瑜伽一样的,身体的柔韧性也是判断一个人优雅的标志...