2021基金业奥斯卡金牛奖公布,哪些基金得奖,评定标准又是什么?
2021基金业奥斯卡金牛奖公布,哪些基金得奖,评定标准又是什么?
近期基金圈又又又有大事发生了,基金业奥斯卡金牛奖已经完成了颁奖,后续我会对每一个获奖的公募基金做具体的分析,今天我们先来分享一下,金牛奖的评定标准以及相关的奖项。

金牛奖是由中国证券报主办,另外5家机构协办的一个评奖体系。自2010年以来,深受基金圈的认可,每年评选一次,评选的宗旨是展现优秀的基金公司,提高基金业的的社会认同感,引导基金公司注重长期稳定盈利能力,培育投资者长期投资理念,推动行业健康发展。

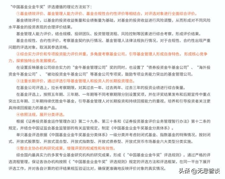
那么评选的标准是什么呢?从绩效,管理能力,合规性等相结合,进行综合评价,同时综合实力以及专项能力并重,多维度考察基金公司,引导基金公司形成核心竞争力,探索特色发展路线,重点推荐7年期,5年期以及3年期的获奖基金,引导基金公司以及投资者注重长期盈利。奖项设置方面,按照公募基金的种类有股票型,债券型,混合型基金,另外考虑到指数型基金的特殊性,另外设置了指数型基金的选项,时间上来说,设置了7年期,5年期,3年期3个选项,也就是总计10个奖项。最后为大家展示一下这次获奖的基金公司以及具体的基金产品。
金牛基金管理公司,获奖的基金公司分别是易方达,中欧,景顺长城,交银施罗德,鹏华,银华,富国,广发基金,农银汇理,民生加银。

金牛进取奖,获奖的是信达澳银,汇丰晋信,摩根士丹利华鑫。

权益投资金牛基金公司,获奖的是景顺长城,泓德基金,易方达基金,恭喜恭喜。

获得固定收益投资金牛基金公司获奖的是易方达,东方资管,兴全基金,恭喜恭喜。

获得被动投资金牛基金公司的是华泰柏瑞,华夏,南方,嘉实。

海外投资金牛基金奖得主是汇添富,广发。

最后获得量化投资金牛基金公司的是银华基金,恭喜上面得奖的基金公司。

重头戏来了,那么这次获得金牛奖的基金都是哪些呢,后面我会对每个获奖的基金做一个分析,保持关注。
指数基金组

股票组



混合组



债券组



我是无忌,点赞关注,谢谢大家。
标签:
61
笑点拉满!这20幅搞笑漫画,让人猜不到下一刻会发生什么 惊喜往往来源于未知,就像是雨后的彩虹,让我们根本无法预测它何时才能出现,艺术创作者也喜欢利用这一点,去制作让人...
74
喜欢被打屁股是一种什么心态?难道她们不会感觉到疼吗? 大家好,我是你们的科普博主 今天给大家科普一个有趣而又神秘的话题 为什么有的女性喜欢被打屁股 难道她们感觉不到疼吗...
103
顺丰飞机都是从哪来的?低价包邮又靠什么盈利?这么久终于知道了 截至2023年底,顺丰航空速运已拥有86架飞机。 这些飞机都是怎么来的呢? 2009年3月,南航一架机龄将满20岁的波音...
66
“啥是佩奇”是什么梗?竟一夜刷爆朋友圈,网友:看完笑了又哭了 视频加载中... 从昨天开始 你的朋友圈一定被它刷了屏 如果没有 那么未来的几天 你的朋友圈也一定会被它刷屏 ▼...
151
到底什么是量子力学? 理性与感性本无好坏,但越来越多的人歌颂理性,认为理性有助于更加高效地思考、做决策,更好地控制情绪从而应对压力,还有利于建立健康良好的人际关系,...
151
到底什么是暧昧? 对于暧昧,我们总是用“不清不楚”来形容它,但它并不是一种单纯的暧昧,而是一种特殊的关系。 有人说,暧昧是一场“不想被发现的暗恋”。 没有明确的身份和...
118
2024年高考生想报考国防科技大学,需要什么硬性条件? 导读:2024年高考生想报考国防科技大学,需要什么硬性条件? 一、国防科技大学简介与发展前景 国防科技大学,简称“国防科...
198
什么是数字经济? 数字经济,这一词语经常出现,大家已经习以为常,但,数字经济是什么,可能一时还说不上来,那么,就这个问题,根据公开资料加上我个人的理解,和大家聊下。...
132
tpms灯亮是什么意思?你需要做什么 tpms灯亮是什么意思 ?TPMS(轮胎压力监测系统)的目的是当轮胎压力太低并且可能造成不安全驾驶条件时提醒您。如果指示灯亮起,则表示您的轮胎...
122
《数码宝贝》缅因猫兽到底什么实力,皇家骑士团都不是对手? 大家好欢迎来到欧阳锋聊国漫现场 根据上述问题小编说说自己的看法 一:个人分析 大家都知道缅因猫兽是出现在《数码...
103
手机查海拔高度怎么查?具体步骤和流程分别是什么? 手机查海拔高度的方法和影响如果你想知道当前所在位置的海拔高度,使用手机查询是一种方便快捷的方法。下面将详细介绍两种...
56
中国烈士纪念日|来历介绍,什么是烈士纪念日? 缅怀先烈 致敬英魂 烈士纪念日 在上个世纪的战争中,是许多人的牺牲换来了我们如今的美好生活,而为了纪念这些英雄人物,设立了...
196
你需要了解什么是蓝光 你可能已经注意到护肤品公司声称他们的产品可以保护你免受蓝光的影响。如果你以前没有考虑过蓝光,那么你需要了解什么是蓝光。 可见光占阳光光谱的50%,...
87
空调化霜什么意思?怎么处理? 空调维修:400-699-0910 空调化霜的意思是空调在室外的环境温度低于零度的时候,空调的外机在吸热之后,空调外机的外壳就会很容易凝霜成冰,需要对...
107
曾是泳坛新星,却多次作死违规被踢出国家队,宁泽涛经历了什么? 想必大家对昔日的泳坛“流量”宁泽涛还有印象。近日,一篇为宁泽涛鸣不平的文章走红网络,文章指出宁泽涛作为...
74
侃侃而谈:致那些年我们在录像厅的日子,什么片子让你记忆犹新 何为录像厅?估计现在的90后00后都不知道。今天我们就讲讲在80年代叱咤风云的“录像厅” 录像厅为小型的电影院。...
163
高平陵政变的核心是什么呢?为什么司马懿敢于率先发起武装政变呢 : 事实上,高平陵政变的核心是什么呢?为什么司马懿敢于率先发起武装政变呢? 在汉末时期,诸侯争霸的表象下隐...
87
中美贸易战对你的生活有什么影响?看看这些数据就知道了! 你可能听说过中美贸易战,也可能觉得这跟你没什么关系,只是两个大国之间的争斗而已。但其实,中美贸易战对你的生活...
61
第60军军长韦杰,1955年授予中将军衔,后来担任什么职务? 1951年3月,刚刚组建的志愿军第三兵团奉命入朝作战,其战斗序列之下一共有三个军,分别是第12军、第15军和第60军。其中,...
151
传说“驴头狼”现身神农架,极似一种远古动物,两者到底什么关系 在国人眼中,神农架是一个十分神秘的地方,因为这里经常传出一些奇闻,比较知名的有野人、人熊和大脚怪,还有...